Sentieon | 每周文献-Liquid Biopsy-第三十二期

125 阅读4分钟

液体活检系列文章-1

  • 标题(英文):Quantitation and Characterization of Cell-Free Mitochondrial DNA in Plasma by Deep Sequencing
  • 标题(中文):通过深度测序对血浆中游离线粒体 DNA 进行定量和表征
  • 发表期刊:Research Square
  • 作者单位:南阿拉巴马大学
  • 发表年份:2021
  • 文章地址:
  • doi.org/10.21203/rs…

 

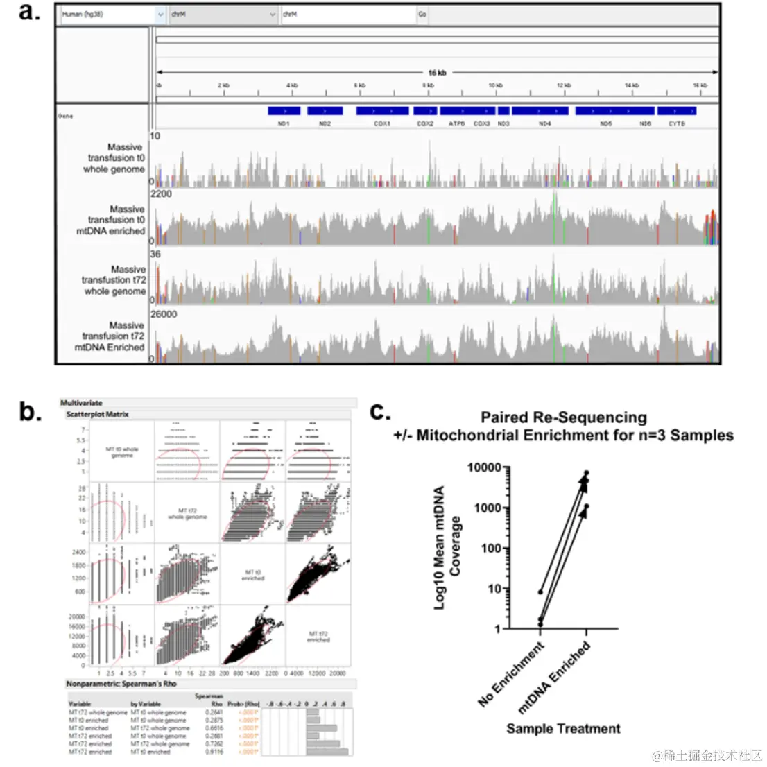
血浆中线粒体 DNA (mtDNA) 片段的存在是一种促炎损伤相关分子模式 (DAMP),与多种人类疾病的结果呈正相关。由于 mtDNA 仅占血浆中总 DNA 的一小部分,因此通常采用 qPCR 作为分析策略。然而,这种方法几乎无法深入了解循环 mtDNA 片段的序列起源或其他特征。在该研究中,研究者发现,对来自严重受伤患者的血浆 mtDNA 进行靶向捕获,可以富集约 1400 倍,从而为NGS提供了足够的深度。该方法使用严格的比对和过滤策略排除核线粒体插入 (NUMT),该策略调用并量化参考基因组中的 NUMT 和多态性 NUMT。富集后,对 mtDNA 基因组的平均覆盖度进行了 2,000–60,000 ×的测序。将 mtDNA 丰度标准化为 NUMT 覆盖率可减少批次变异性。该方法能够检测低频异质变体。

在该研究中,研究者使用Sentieon软件进行比对加速。

 

 

 

总的来说,这些发现表明靶向捕获、深度测序和伴随的分析方案可以提供无细胞血浆 mtDNA 和 NUMT 的前所未有的表征。

液体活检系列文章-2

  • 标题(英文):Developing highly sensitive high NGS data efficient ctDNA detection assays for breast cancer surveillance
  • 标题(中文):开发用于乳腺癌监测的高灵敏度、高 NGS 数据效率的 ctDNA 检测方法
  • 发表期刊:Cancer Research
  • 作者单位:NVIGEN 公司等
  • 发表年份:2022
  • 文章地址:
  • doi.org/10.1158/153…

 

越来越多的数据证实了监测循环肿瘤 DNA (ctDNA) 动态变化的重要性。ctDNA 检测和分析有可能识别治疗反应的早期迹象,从而及时管理治疗以实现更有效的个性化治疗。这些非侵入性 ctDNA NGS 测试可以以实惠的价格同时绘制多个基因组改变图谱。结合提高的检测准确性和一致性,这些技术将支持更多的临床验证试验并使更多的癌症患者受益。

在该研究中,研究者开发了一种基于下一代测序 (NGS) 的循环肿瘤 DNA 检测方法,采用杂交捕获方法和定制基因panel。检测工作流程包括使用 NVIGEN 纳米粒子提取 cfDNA、NGS 文库制备、杂交捕获和 NGS 数据分析流程。与其他品牌产品相比,研究者的检测具有更高的 cfDNA 和 NGS 文库产量。以已发布的检测 QC 指标为基准,该研究检测显示出极高的灵敏度、高特异性、一致性以及 10 倍提高的 NGS 数据效率。当使用乳腺癌患者样本进行测试时,检测结果显示其他商业检测报告的重要的可操作和生物学相关的基因突变具有 100% 的一致性,并证明与连续样本的患者治疗反应一致。

在该研究中,研究者使用Sentieon软件进行胚系变异检测。

 

 

Sentieon软件介绍

Sentieon为完整的纯软件基因变异检测二级分析方案,其分析流程完全忠于BWA、GATK、MuTect2、STAR、Minimap2、Fgbio、picard等金标准的数学模型。在匹配开源流程分析结果的前提下,大幅提升WGS、WES、Panel、UMI、ctDNA、RNA等测序数据的分析效率和检出精度,并匹配目前全部第二代、三代测序平台。

 

Sentieon软件团队拥有丰富的软件开发及算法优化工程经验,致力于解决生物数据分析中的速度与准确度瓶颈,为来自于分子诊断、药物研发、临床医疗、人群队列、动植物等多个领域的合作伙伴提供高效精准的软件解决方案,共同推动基因技术的发展。

截至2023年3月份,Sentieon已经在全球范围内为1300+用户提供服务,被世界一级影响因子刊物如NEJM、Cell、Nature等广泛引用,引用次数超过700篇。此外,Sentieon连续数年摘得了Precision FDA、Dream Challenges等多个权威评比的桂冠,在业内获得广泛认可。

 

软件试用:www.insvast.com/sentieon