Sentieon | 每周文献-Epidemiology-第二十七期

80 阅读3分钟

流行病学系列文章-1

  • 标题(英文):SARS-CoV-2 variant Delta rapidly displaced variant Alpha in the United States and led to higher viral loads
  • 标题(中文):SARS-CoV-2 变体 Delta 在美国迅速取代了变体 Alpha,并导致病毒载量增加
  • 发表期刊:Cell Reports Medicine
  • 作者单位:Helix 公司
  • 发表年份:2022
  • 文章地址:
  • doi.org/10.1016/j.x…

 

严重急性呼吸系统综合症冠状病毒-2 (SARS-CoV-2) Delta 变体,包括变体 B.1.617.2 和所有变体 AY.x,已被英国公共卫生部 (PHE)、世界卫生组织 (WHO) 和美国疾病控制与预防中心 (CDC) 列为关注变体 (VOC)。

该研究的目标是:(1) 分析德尔塔变体对美国阿尔法流行率的影响;(2) 评估德尔塔变体对美国伽马流行率的影响;(3) 检验德尔塔变体传播性更高是由于鼻腔内病毒载量更高这一假设。

在该研究中,研究者使用Sentieon软件进行SARS-Cov-2 病毒的变异检测。

该研究通过对在美国各地收集的 74,348 个 SARS-CoV-2 阳性样本的测序和分析表明:与阿尔法变体相比,Delta变体的传播性增加可能是由于Delta变体能够在感染早期建立更高的病毒载量。

流行病学系列文章-2

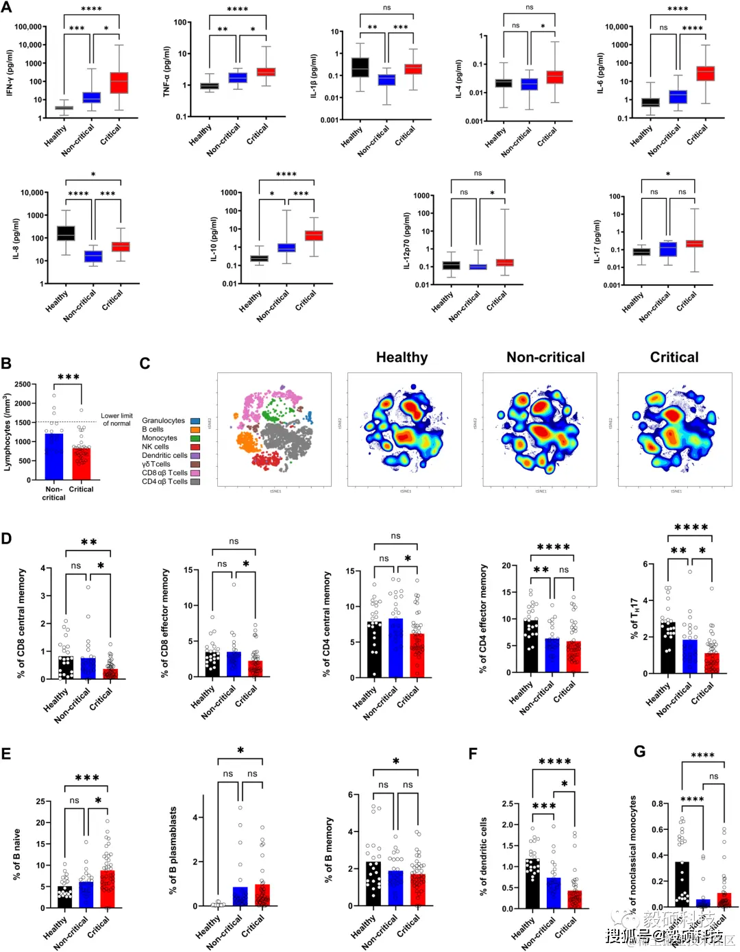
  • 标题(英文):Identification of driver genes for critical forms of COVID-19 in a deeply phenotyped young patient cohort
  • 标题(中文):在深度表型的年轻患者队列中鉴定关键形式的 COVID-19 的驱动基因
  • 发表期刊:SCIENCE TRANSLATIONAL MEDICINE
  • 作者单位:法国斯特拉斯堡大学等
  • 发表年份:2022
  • 文章地址:
  • doi.org/10.1126/sci…

随着对 2019 年冠状病毒病 (COVID-19) 的驱动因素有了更深入的了解,必须在不同人群的背景下理解这些驱动因素,包括那些被认为患严重疾病风险较低的人群。在该研究中,研究者使用多组学方法在年轻、无合并症的患者队列中识别关键 COVID-19 的驱动因素。作者使用机器学习、深度学习、量子退火和结构因果建模来识别多个候选驱动基因,包括金属蛋白酶ADAM9。总之,这些发现表明,关键 COVID-19 的驱动因素以及治疗可能因队列而异。

在该研究中,研究者使用Sentieon软件进行胚系变异检测。

总之,在一个年轻、健康的 COVID-19 患者队列中,研究者提供了体内生物扰动的景观,其中独特的基因特征区分危重患者和非危重患者。并进一步确定ADAM9是疾病严重程度的驱动因素和候选治疗靶点。

Sentieon软件介绍

Sentieon为完整的纯软件基因变异检测二级分析方案,其分析流程完全忠于BWA、GATK、MuTect2、STAR、Minimap2、Fgbio、picard等金标准的数学模型。在匹配开源流程分析结果的前提下,大幅提升WGS、WES、Panel、UMI、ctDNA、RNA等测序数据的分析效率和检出精度,并匹配目前全部第二代、三代测序平台。

Sentieon软件团队拥有丰富的软件开发及算法优化工程经验,致力于解决生物数据分析中的速度与准确度瓶颈,为来自于分子诊断、药物研发、临床医疗、人群队列、动植物等多个领域的合作伙伴提供高效精准的软件解决方案,共同推动基因技术的发展。

截至2023年3月份,Sentieon已经在全球范围内为1300+用户提供服务,被世界一级影响因子刊物如NEJM、Cell、Nature等广泛引用,引用次数超过700篇。此外,Sentieon连续数年摘得了Precision FDA、Dream Challenges等多个权威评比的桂冠,在业内获得广泛认可。

 

软件试用:www.insvast.com/sentieon