Sentieon | 每周文献-Population Sequencing-第二十三期

47 阅读4分钟

群体基因组系列文章-1

  • 标题(英文):Prediction of axillary lymph node metastasis in triple-negative breast cancer by multi-omics analysis and an integrated model
  • 标题(中文):基于多组学分析和整合模型的三阴性乳腺癌腋窝淋巴结转移预测
  • 发表期刊:Ann Transl Med
  • 作者单位:复旦大学附属肿瘤医院等
  • 发表年份:2022
  • 文章地址:
  • doi.org/10.21037/at…

 

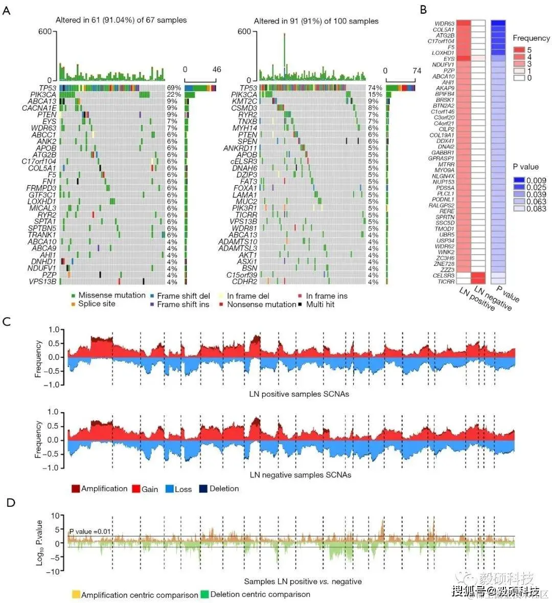
为了避免不必要的术后并发症,必须选择可能有资格豁免前哨淋巴结活检 (SLNB) 的无腋窝淋巴结 (LN) 转移的乳腺癌患者。然而,如果仅考虑临床参数,三阴性乳腺癌(TNBC)的淋巴结转移(LNM)很难预测。因此,通过研究 LN 阳性和 LN 阴性患者之间的差异,研究者旨在建立一个能够更好地预测 TNBC 中 LNM 的多组学模型。

在该研究中,与LN阴性患者相比,LN阳性患者的突变事件数量增加,而LN阳性患者体细胞拷贝数改变(SCNAs)的扩增和缺失频率较低。研究者在分析了上调的基因相关通路后,发现中性粒细胞相关通路在LN阳性患者中富集。基于这些组学分析,利用5个预测因子构建多组学模型,训练集和验证集的受试者工作特征曲线下面积分别为0.790和0.807,表现出优于使用单个组学数据的模型的性能。

在该研究中,研究者使用Sentieon软件中TNseq模块和TNscope模块同时进行体细胞突变检测。

在该研究中,研究者在分析了最大的TNBC多组学队列后,确定了与LNM相关的潜在临床和分子特征。开发了一种多组学模型,并在预测 LNM 方面稳健地进行,其潜在帮助是在 TNBC 患者中定制不必要的腋窝 LN 管理。

群体基因组系列文章-2

  • 标题(英文):Pathogenic variants carrier screening in New Brunswick: Acadians reveal high carrier frequency for multiple genetic disorders
  • 标题(中文):新不伦瑞克省的致病变异携带者筛查:阿卡迪亚人揭示了多种遗传疾病的高携带者频率
  • 发表期刊:BMC Medical Genomics
  • 作者单位:亚特兰大癌症研究所等
  • 发表年份:2022
  • 文章地址:
  • doi.org/10.1186/s12…

最近经历重要遗传瓶颈的创始人群体,如法裔加拿大人和德系犹太人,可能以比一般人群更高的携带率携带某些致病变异,使他们患某些遗传疾病的风险更高。在这些人群中,进行基于种族或扩大的孕前携带者筛查可能会有相当大的益处,这有助于预防或早期诊断和管理某些遗传疾病。阿卡迪亚人是十七世纪定居在加拿大大西洋沿岸的法国移民的后裔。然而,从未对阿卡迪亚人群的致病遗传变异的患病率/频率进行调查。

在这项研究中,研究者发现新不伦瑞克省东南部的阿卡迪亚人样本人群携带 28 种常染色体隐性遗传病和 1 种 X 连锁病的变异,其中一些与参考人群相比明显更常见。

在该研究中,研究者使用Sentieon软件进行胚系变异检测。

这项初步研究的结果表明,需要进一步研究该人群的基因组变异,并可能实施有针对性的携带者和新生儿筛查计划。

Sentieon软件介绍

Sentieon为完整的纯软件基因变异检测二级分析方案,其分析流程完全忠于BWA、GATK、MuTect2、STAR、Minimap2、Fgbio、picard等金标准的数学模型。在匹配开源流程分析结果的前提下,大幅提升WGS、WES、Panel、UMI、ctDNA、RNA等测序数据的分析效率和检出精度,并匹配目前全部第二代、三代测序平台。

Sentieon软件团队拥有丰富的软件开发及算法优化工程经验,致力于解决生物数据分析中的速度与准确度瓶颈,为来自于分子诊断、药物研发、临床医疗、人群队列、动植物等多个领域的合作伙伴提供高效精准的软件解决方案,共同推动基因技术的发展。

截至2023年3月份,Sentieon已经在全球范围内为1300+用户提供服务,被世界一级影响因子刊物如NEJM、Cell、Nature等广泛引用,引用次数超过700篇。此外,Sentieon连续数年摘得了Precision FDA、Dream Challenges等多个权威评比的桂冠,在业内获得广泛认可。