一、什么是vue
Vue.js(/vjuː/,或简称为Vue)是一款用于构建用户界面的 JavaScript 框架。它基于标准 HTML、CSS 和 JavaScript 构建,并提供了一套声明式的、组件化的编程模型,帮助你高效地开发用户界面。无论是简单还是复杂的界面,Vue 都可以胜任。2016年一项针对JavaScript的调查表明,Vue有着89%的开发者满意度。在GitHub上,该项目平均每天能收获95颗星,为Github有史以来星标数第3多的项目同时也是一款流行的JavaScript前端框架,旨在更好地组织与简化Web开发。Vue所关注的核心是MVC模式中的视图层,同时,它也能方便地获取数据更新,并通过组件内部特定的方法实现视图与模型的交互 PS: Vue作者尤雨溪是在为AngularJS工作之后开发出了这一框架。他声称自己的思路是提取Angular中为自己所喜欢的部分,构建出一款相当轻量的框架最早发布于2014年2月
二、vue的核心特性
数据驱动(MVVM)
MVVM表示的是 Model-View-ViewModel
- Model:模型层,负责处理业务逻辑以及和服务器端进行交互
- View:视图层:负责将数据模型转化为UI展示出来,可以简单的理解为HTML页面
- ViewModel:视图模型层,用来连接Model和View,是Model和View之间的通信桥梁
这里就涉及到了vue的双向绑定,那么vue的双向绑定原理是什么呢?
通过图中可以看出,它其实有两个主要部分组成
- 监听器(Observer):对所有数据的属性进行监听
- 解析器(Compiler):对每个元素节点的指令进行扫描跟解析,根据指令模板替换数据,以及绑定相应的更新函数
双向绑定原理
我们还是以Vue为例,先来看看Vue中的双向绑定流程是什么的
new Vue()首先执行初始化,对data执行响应化处理,这个过程发生Observe中- 同时对模板执行编译,找到其中动态绑定的数据,从
data中获取并初始化视图,这个过程发生在Compile中 - 同时定义⼀个更新函数和
Watcher,将来对应数据变化时Watcher会调用更新函数 - 由于
data的某个key在⼀个视图中可能出现多次,所以每个key都需要⼀个管家Dep来管理多个Watcher - 将来data中数据⼀旦发生变化,会首先找到对应的
Dep,通知所有Watcher执行更新函数
组件化
1.什么是组件化一句话来说就是把图形、非图形的各种逻辑均抽象为一个统一的概念(组件)来实现开发的模式,在Vue中每一个.vue文件都可以视为一个组件2.组件化的优势
- 降低整个系统的耦合度,在保持接口不变的情况下,我们可以替换不同的组件快速完成需求,例如输入框,可以替换为日历、时间、范围等组件作具体的实现
- 调试方便,由于整个系统是通过组件组合起来的,在出现问题的时候,可以用排除法直接移除组件,或者根据报错的组件快速定位问题,之所以能够快速定位,是因为每个组件之间低耦合,职责单一,所以逻辑会比分析整个系统要简单
- 提高可维护性,由于每个组件的职责单一,并且组件在系统中是被复用的,所以对代码进行优化可获得系统的整体升级
指令系统
解释:指令 (Directives) 是带有 v- 前缀的特殊属性作用:当表达式的值改变时,将其产生的连带影响,响应式地作用于 DOM
- 常用的指令
-
-
条件渲染指令
v-if -
列表渲染指令
v-for -
属性绑定指令
v-bind -
事件绑定指令
v-on -
双向数据绑定指令
v-model
-
没有指令之前我们是怎么做的?是不是先要获取到DOM然后在....干点啥
参考文献
- https://blog.csdn.net/weixin_54614831/article/details/126410389
- www.liaoxuefeng.com/wiki/102291…
- juejin.cn/post/684490…
三、vue的生命周期
一、生命周期是什么
生命周期(Life Cycle)的概念应用很广泛,特别是在政治、经济、环境、技术、社会等诸多领域经常出现,其基本涵义可以通俗地理解为“从摇篮到坟墓”(Cradle-to-Grave)的整个过程在Vue中实例从创建到销毁的过程就是生命周期,即指从创建、初始化数据、编译模板、挂载Dom→渲染、更新→渲染、卸载等一系列过程我们可以把组件比喻成工厂里面的一条流水线,每个工人(生命周期)站在各自的岗位,当任务流转到工人身边的时候,工人就开始工作PS:在Vue生命周期钩子会自动绑定 this 上下文到实例中,因此你可以访问数据,对 property 和方法进行运算这意味着你不能使用箭头函数来定义一个生命周期方法 (例如 created: () => this.fetchTodos())
二、生命周期有哪些
Vue生命周期总共可以分为8个阶段:创建前后, 载入前后,更新前后,销毁前销毁后,以及一些特殊场景的生命周期
| 生命周期 | 描述 |
|---|---|
| beforeCreate | 组件实例被创建之初 |
| created | 组件实例已经完全创建 |
| beforeMount | 组件挂载之前 |
| mounted | 组件挂载到实例上去之后 |
| beforeUpdate | 组件数据发生变化,更新之前 |
| updated | 组件数据更新之后 |
| beforeDestroy | 组件实例销毁之前 |
| destroyed | 组件实例销毁之后 |
| activated | keep-alive 缓存的组件激活时 |
| deactivated | keep-alive 缓存的组件停用时调用 |
| errorCaptured | 捕获一个来自子孙组件的错误时被调用 |
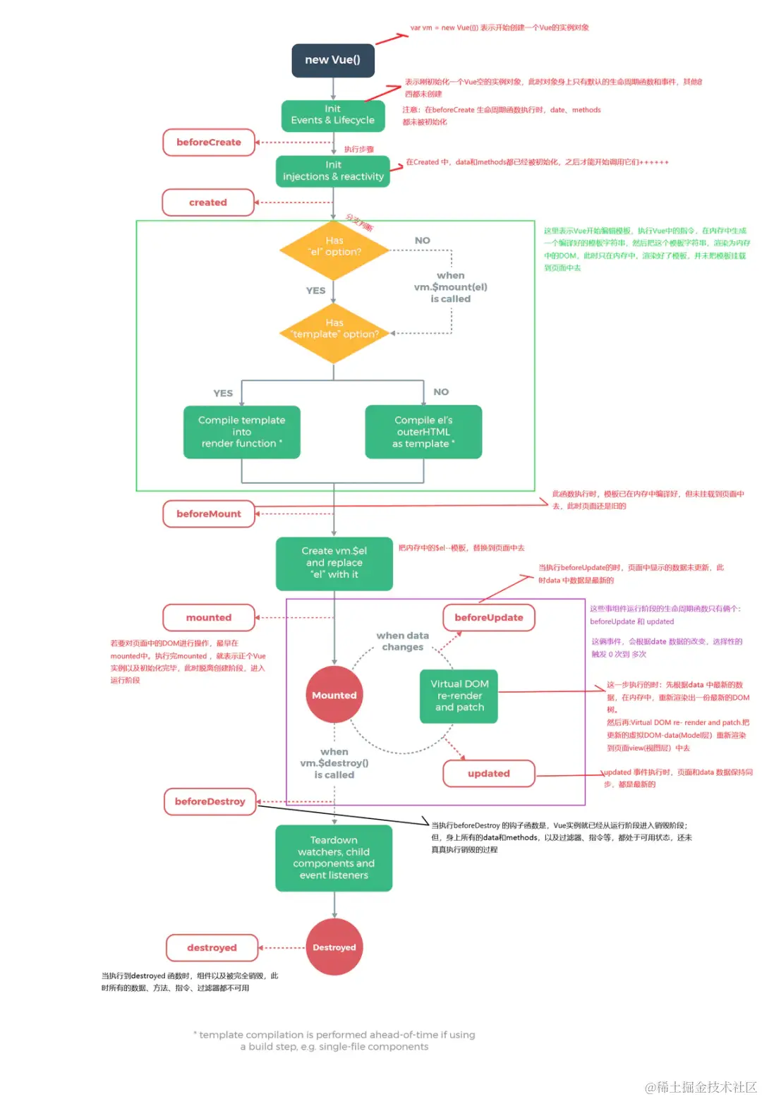
三、生命周期整体流程
Vue生命周期流程图
具体分析
beforeCreate -> created
-
初始化
vue实例,进行数据观测 created -
完成数据观测,属性与方法的运算,
watch、event事件回调的配置 -
可调用
methods中的方法,访问和修改data数据触发响应式渲染dom,可通过computed和watch完成数据计算 -
此时
vm.$el并没有被创建
created -> beforeMount
-
判断是否存在
el选项,若不存在则停止编译,直到调用vm.$mount(el)才会继续编译 -
优先级:
render>template>outerHTML -
vm.el获取到的是挂载DOM的
beforeMount
-
在此阶段可获取到
vm.el -
此阶段
vm.el虽已完成DOM初始化,但并未挂载在el选项上
beforeMount -> mounted
-
此阶段
vm.el完成挂载,vm.$el生成的DOM替换了el选项所对应的DOM
mounted
-
vm.el已完成DOM的挂载与渲染,此刻打印vm.$el,发现之前的挂载点及内容已被替换成新的DOM
beforeUpdate
-
更新的数据必须是被渲染在模板上的(
el、template、render之一) -
此时
view层还未更新 -
若在
beforeUpdate中再次修改数据,不会再次触发更新方法
updated
-
完成
view层的更新 -
若在
updated中再次修改数据,会再次触发更新方法(beforeUpdate、updated)
beforeDestroy
-
实例被销毁前调用,此时实例属性与方法仍可访问
destroyed
-
完全销毁一个实例。可清理它与其它实例的连接,解绑它的全部指令及事件监听器
-
并不能清除DOM,仅仅销毁实例
使用场景分析
| 生命周期 | 描述 |
|---|---|
| beforeCreate | 执行时组件实例还未创建,通常用于插件开发中执行一些初始化任务 |
| created | 组件初始化完毕,各种数据可以使用,常用于异步数据获取 |
| beforeMount | 未执行渲染、更新,dom未创建 |
| mounted | 初始化结束,dom已创建,可用于获取访问数据和dom元素 |
| beforeUpdate | 更新前,可用于获取更新前各种状态 |
| updated | 更新后,所有状态已是最新 |
| beforeDestroy | 销毁前,可用于一些定时器或订阅的取消 |
| destroyed | 组件已销毁,作用同上 |
四、题外话:数据请求在created和mouted的区别
created是在组件实例一旦创建完成的时候立刻调用,这时候页面dom节点并未生成;mounted是在页面dom节点渲染完毕之后就立刻执行的。触发时机上created是比mounted要更早的,两者的相同点:都能拿到实例对象的属性和方法。
讨论这个问题本质就是触发的时机,放在mounted中的请求有可能导致页面闪动(因为此时页面dom结构已经生成),但如果在页面加载前完成请求,则不会出现此情况。建议对页面内容的改动放在created生命周期当中。
参考链接