啊这?!连我这只运营狗也能轻松发布一个机器人

628 阅读2分钟

1.jpg

一、扣子是什么?

眼看GPT Store的如火如荼,国内一站式AI Bot开发平台扣子(Coze),据说可支持30秒无代码生成AI Bot。而且根据官方介绍,扣子有无限拓展的能力集、丰富的数据源、持久化的记忆能力,以及灵活的工作流设计这四大优势。

作为一只毫无代码经验的运营狗,咱就来测评下~顺便搞一个机器人随便玩玩(狗头)

(本想非常结构化的从多方面来测评下),但受限于专业,最大的感受是简洁好看,哈哈哈……整体的风格非常简洁,工作流,知识库,数据库等等放到了编辑中;不靠页面堆积元素来体现能力强资源丰富。即使是一个缺乏产品经理思维的人,想要找的功能随手就能找到~对于一个新手小白来讲,非常友好,可以说是没有挑战。无法理解的内容,通过看看其他机器人调用的能力,用什么插件,试错几遍也就对了。

二、bot一目十行的背景构思

日常工作,需要阅读大量的文档和论文,收集各方的信息,输出报告。每次遇到的问题,要么是阅读的文档太长,要么被吐槽自己写的报告太长。文档字数冗长一直是困扰我的一个问题,导致阅读起来非常耗时和困难。所以希望用这个应用来提升写作和阅读效率,将文档或新闻内容尽量精炼。

三、bot一目十行的使用场景

我希望有一个机器人可以将要阅读的文档内容提炼至简洁的关键信息,以便我能够快速了解文档的主旨和要点,节省阅读时间并提高工作效率。同时也可以将我写过的内容,进行精简,以便节省其他读者的时间。通过这个机器人的应用,可以更高效地获取文档信息,节省大量的阅读时间,提高工作效率。考虑到现代社会对高效和快速获取信息的需求,这种机器人具有广泛的商业化潜力,可以为各行业提供快速精炼的信息提取服务,为用户节省时间和精力。

四、demo展示效果

image.png

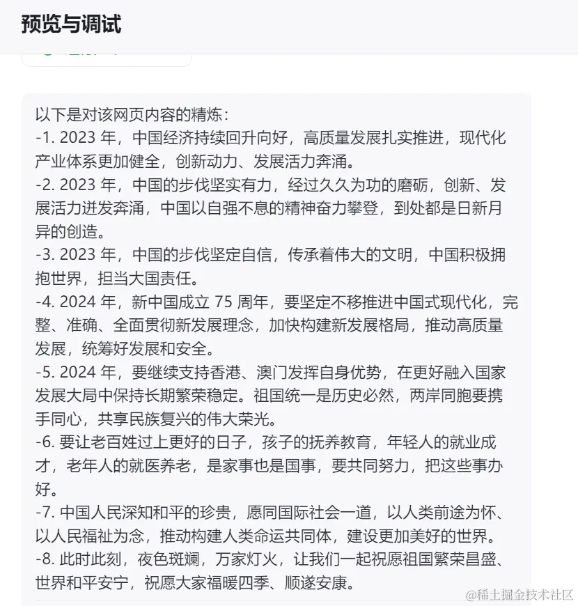
举例1,将2024年主席新年贺词全文内容进行精炼:

image.png

举例2,网易新闻进行提炼:

image.png

举例3,36kr新闻关于住房租赁业2024年趋势,我问了ChatGPT五个问题提炼: image.png

最后

谢谢你看到这里,这是我的bot id:7337606250550788134