听说最近国内有个搜索引擎很火,今天我就以程序员视角带大家来体验一下

2,420 阅读4分钟

大家好,欢迎来到前端研习圈。

最近在 第二曲线的社群 中看到有群友推荐一个叫 秘塔AI搜索 的搜索引擎,据说特别好用,我就带着好奇去用了下,界面长这样

所以这期分享的就是这个工具的使用体验,具体好不好我不说,看完大家自己判断。

接下来我就以程序员的视角带着大家一起来沉浸式体验一下这个号称 没有广告,直达结果 的搜索引擎

特点

看主页的核心部分,从界面上来说和主流的搜索引擎类似,都是以简约为主

可选的搜索粒度

在搜索栏的下方我们注意到有 简洁深入研究 三种搜索粒度可供选择,默认是深入。这一点个人感觉还挺有意思的,给了不同目标的用户选择获取信息密度的方式

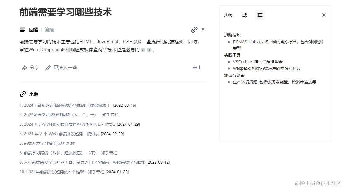
我们先尝试一下简洁模式,搜索 前端需要学习哪些技术。可以看到回答确实很简短,内容呢就不评价了

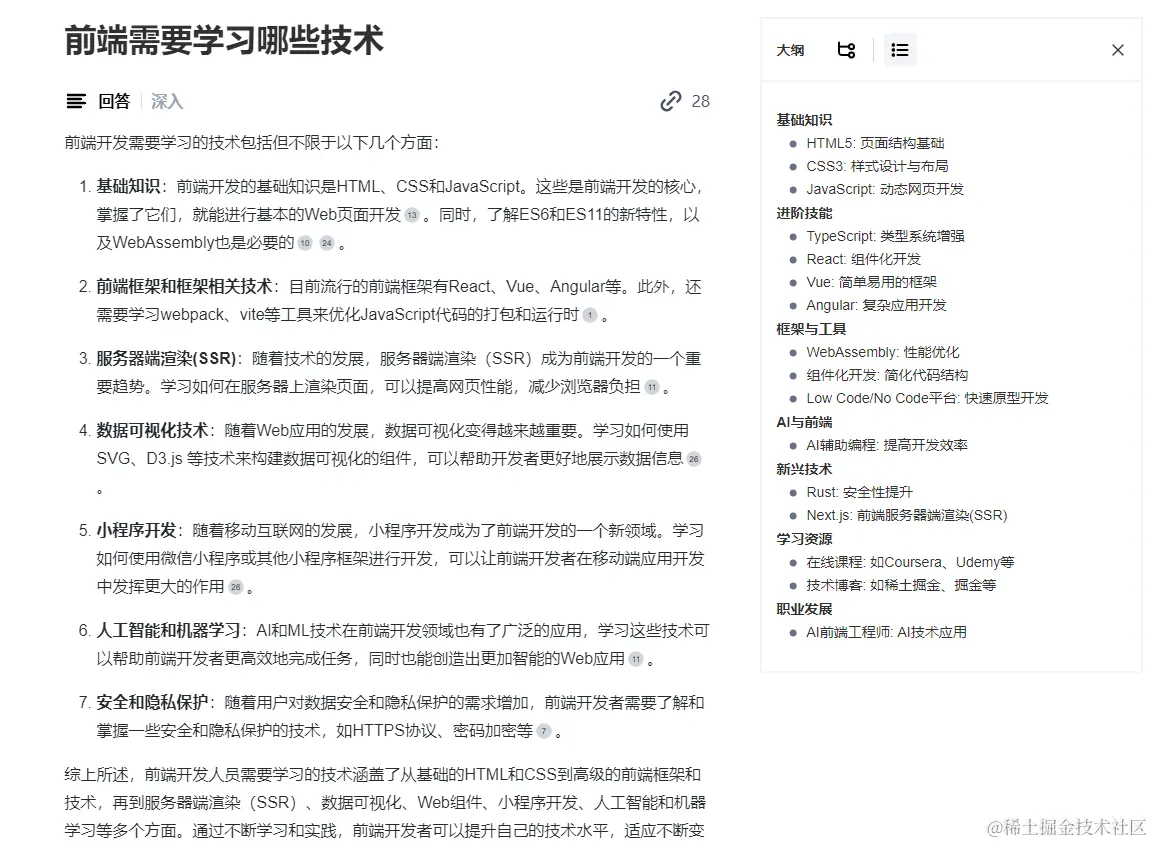
下面我们继续用深入模式搜相同的问题。这种模式下结果就更全面,并且会分条列项进行简短的阐述,内容方面呢还是比较客观,回答的也都是一个前端工程师确实需要了解和学习的技能,但人工智能和机器学习这个点没太对味儿,但整体上还是比较算不错的一份回答了,对于专业人士来说可能还是存在瑕疵,但对外行单纯做个了解是完全够用了

由于研究 模式的回答篇幅过大,这里就不展示了,大家有兴趣可以自己去试用一下

稍微概括一下就是每种模式都有适合的 问题,场景,以及人群,可以按需使用是我觉得比较灵活的一点

  • 简洁适合非常精准,且答案往往也很不需要过多文字阐述的问题
  • 深入适合日常了解一些不懂的概念,搜索一些行业方案或者咨询
  • 研究则更适用于一些攻略类的问题,或者论文观点,需要大篇幅去阐述的话题等等

大纲

在上面的回答中大家应该也注意到了,回答旁边还有一个大纲,这个大纲是基于问题生成的。比如我们刚刚的问题是 前端需要学哪些技术,从我的视角看,这个大纲的内容还是非常精准了,对于新手小白来说完全可以作为学习大纲,并且其中每一条还支持点击进行二次搜索

来源聚合

回答的下方也还展示了通过问题检索到的技术文章,都是一些比较主流的平台上的文章,至少从质量上来说不会太差

这个功能是我觉得很有用的一个点,以前在百度上搜索一个主题的文章,简直堪比大浪淘沙,要么就只能在 掘金,知乎,思否 这些平台内去搜,而这个搜索引擎直接把符合主题的文章聚合出来了,能提高不少检索效率

和其他搜索引擎对比

百度

同样的问题,在百度中的搜索结果三条有两条是广告,在这里面要找到答案,要付出的时间成本就很高了

google

google的结果就好很多,基本都是可以一看的文章,但国内用户用不了是一个天然的缺陷

结论

总体上来说呢,这个搜索引擎的回答部分我觉得不是最吸引人的,因为目前基于AI的回答都差距不大。

大纲来源 反而是我认为真正能帮助我们提升效率的功能,能基于问题快速检索出精准垂直的结果才是我们所希望的

同时呢我也有一个体会,AI 工具正在改变我们的学习方式,工作流程等等, 合理利用 AI 可以在短期内完成我们以前可能需要很久才能完成的目标,或许AI在这方面能够治好各位的拖延症

因此希望大家也都行动起来,将AI融入到自己的学习和工作中