使用高压变压器发送信号和压敏电阻接收信号的雷达

57 阅读1分钟

使用高压变压器发送信号和压敏电阻接收信号的雷达

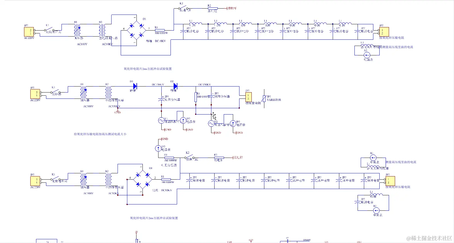
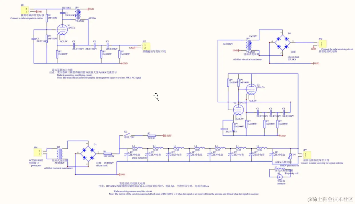
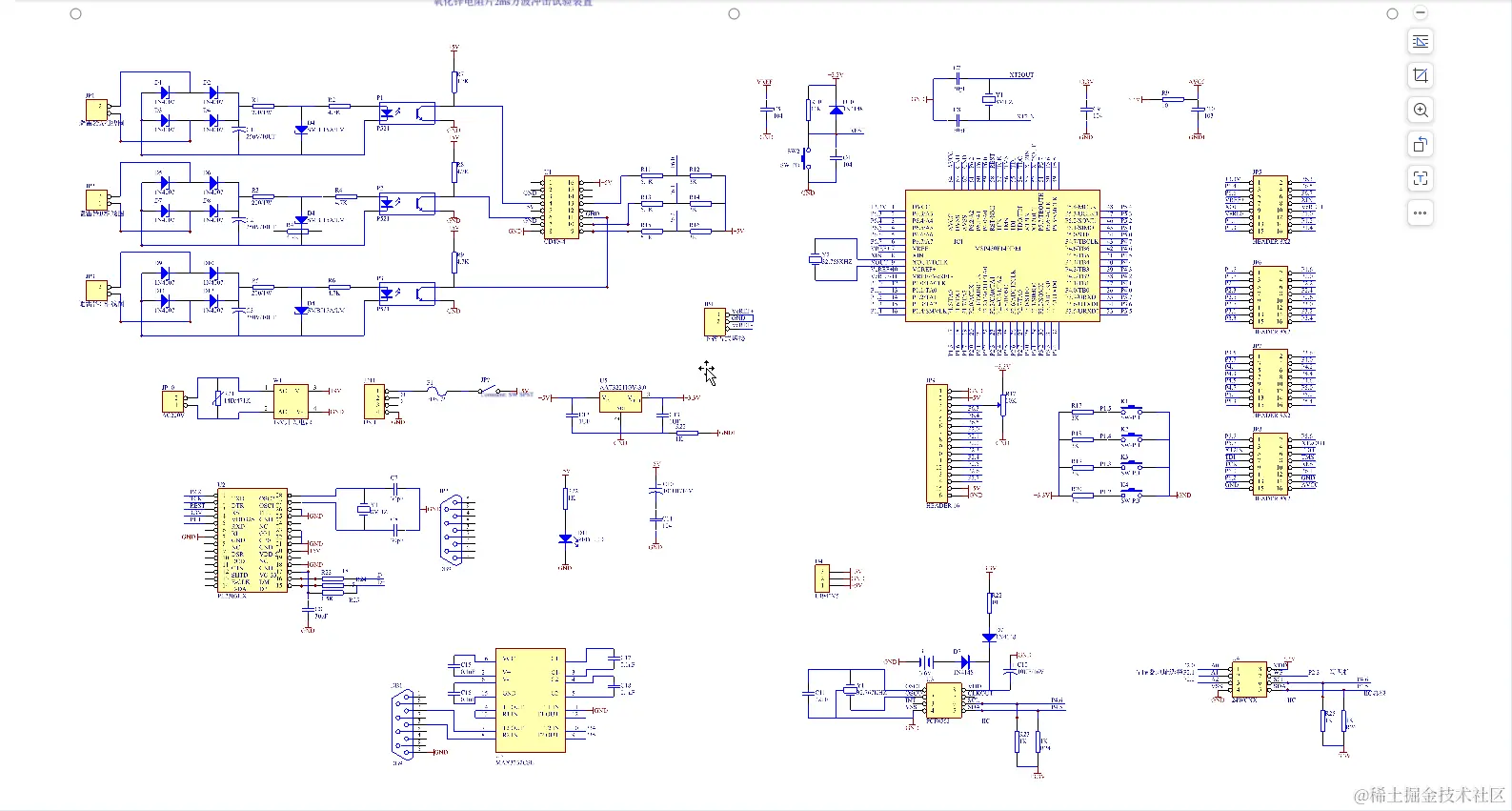
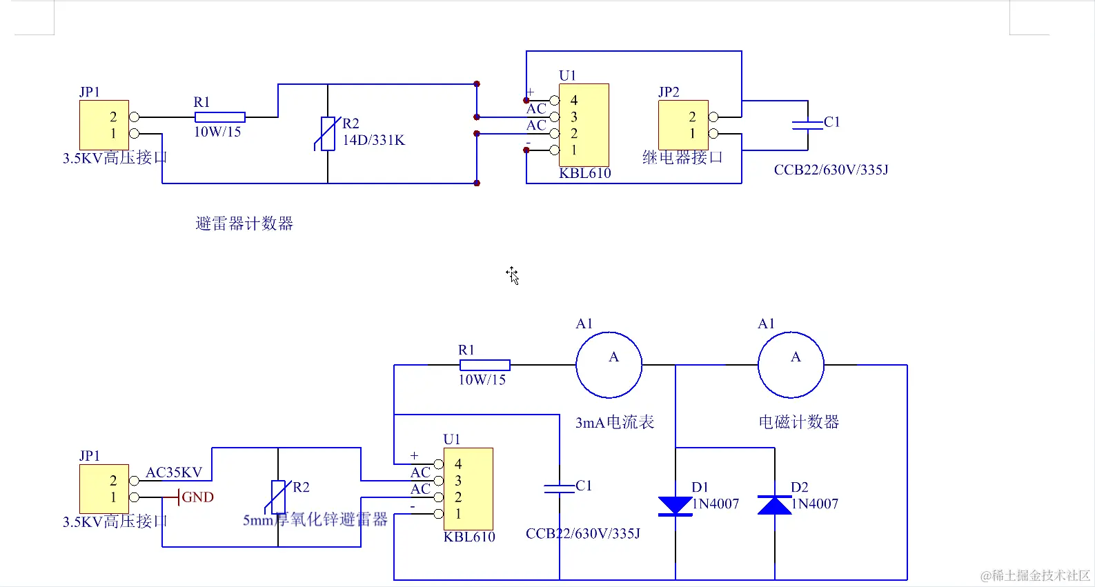
普通雷达通过磁控管将高频脉冲信号发射出去,然后通过铁氧体转换开关,从雷达波导天线接收信号,下面介绍一种,将磁控管发出的高频脉冲信号变换为正弦波信号,再经过变压器变换为35KV高压并通过雷达波导天线发射出去的雷达。这种雷达通过两端接DC160KV的高压的压敏电阻接收信号,这时,这个压敏电阻两端是绝缘的,只要电压稍微升高一点,压敏电阻两端就会有50uA的电流通过,最大有1mA电流通过。也就是当雷达的波导天线接收到雷达信号时,压敏电阻的两端的电压就会升高,压敏电阻内部就会有电流通过,这个电流在经过放大电路放大进入雷达的接收电路,雷达就会接收信号。还可以用霹雷器计数器计算接收和发送的脉冲的次数,如果两者相同则证明接收和发送的是一个脉冲,反之,不是。测量发送和接收两个脉冲的时间就是被探测物体到雷达的距离。这样可以更方便的测量雷达接收脉冲发送脉冲的时间。雷达电路图下载地址是:share.weiyun.com/T7sqZb09
链接:pan.baidu.com/s/1SabDpZLZ… 

搜狗截图20240221165429.png

搜狗截图20240221165442.png

搜狗截图20240221165452.png

搜狗截图20240221165519.png

搜狗截图20240221165530.png

搜狗截图20240221165544.png

搜狗截图20240221165559.png

搜狗截图20240221165613.png 提取码:i1kt

 

下面是雷达接收发射的电路图

 

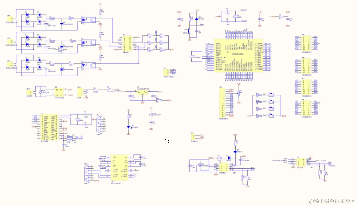
下面是雷达的电路图