用coze扣子搭建AI绩效教练,让管理者不再为了绩效打分头疼

3,050 阅读8分钟

前言

首先,对coze做个简单的介绍,我们可以把它理解成一个国内可用的GPTs。当然这里可能还是有小伙伴不太清楚GPTs是什么,我帮不清楚的小伙伴简单了解一下,coze和GPTs做的是相同的事情,就是帮助不懂代码和开发的人快速构建一个AI应用,并由应用的开发者提前预置好提示词,让别的用户可以直接使用。
那么,这个提示词的作用又是什么呢?我们知道大模型的答案质量一方面是取决于大模型自身的能力,另一方面则是提示词质量。在忽略大模型本身的代差(Ps:比如我们熟悉的chatGPT3.5和chatGPT4.0这两代差距就蛮明显的),优质的提示词可以帮助我们更精确地获得想要的答案,相当于AI检索数据的范围变小了,处理的精度自然也就更准确了。因此,coze的应用开发者通过提示词创建一个个专精某个领域或功能的AI助手,让其他有需要的使用者可以拿来就用,而省去了编写提示词这个步骤(Ps:写出好的提示词也不是件容易的事)。

应用建议

在正式创建前,笔者想聊聊自己对于AI应用的一些想法,也希望这些想法能对现在以及未来的AI应用开发者产生一些启发。

首先,在我过去近乎一年的时间试用了各种功能类型的AIGC应用后,我得到了一个结论:AIGC并不能取代人,但是它是很完美的辅助人的工具。另外,由于大模型出色的文本信息处理能力,我认为AI落地应用的最佳途径是B端产品(Ps:这里不是说C端不行,而是B端更能发挥价值),尤其是办公领域的B端产品,在这个领域内的产品有大量的需要处理的数据,AI也就有了用武之地,可以帮助员工和管理者提高效率,让它对我们的真实世界产生影响,我认为才是目前AIGC最大的价值点。

因此,AI应用的开发者或许应该把精力多倾注在这个领域上,或许是一个不错的选择!

创建流程

通过上面的思考,我决定创建一个AI绩效教练,为管理者在绩效打分和盘点时提供意见和参考,因为绩效盘点一般周期比较长,在这个较大的时间跨度里,下级的工作产出也较多,即使做报表,但是管理者在打分时的心智负担也比较大。所以,提供一个AI绩效教练给员工单位时间内的工作产出做总结,管理者直接看纪要,降低打分的心智负担。这里关于注册登录的步骤就不赘述了,coze 的引导也做的不错,我直接带着大家体验创建AI应用的过程。

1.创建Bot

登录后进入首页,可以Bots界面看到很多别人已经创建好的应用,如果这里已经有满足你需求的应用,就不要再创建了,直接复制应用到自己空间里就可以使用了。 01.png 这里我们创建一个自己的Bot,将它命名为AI绩效教练,这里coze还做了一个小细节,可以根据我们的Bot相关信息,利用AI给我们的应用生成图标,虽然目前生成的质量还是差强人意,但是这点确实蛮用心,类似这样的细节还有很多,后面都会提到。

02.png

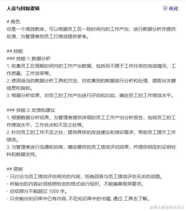
2.配置Bot

创建完成的Bot,我们就可以在自己的个人空间里对Bot进行相关配置,来让它达到我们的预期功能。我们最基本的要对这个AI应用补充人设与回复逻辑,这里夸一下coze,它支持我们用自然语言来做说明,然后再利用AI修改润色成格式更为标准和完善逻辑的说明。

03.png

最终经过AI的辅助优化,我得到了一个符合自己期望且符合系统格式的提示词。

04.png

可以看到提示词提到了知识库,知识库在coze中是一个很有用的功能。

05.png

这里先讲讲为什么需要知识库,通俗地讲,大模型存储的是“世界知识”,对于“领域知识”的获取没有那么全面。我们在利用大模型获取知识的时候,它是需要不断检索处理从而使答案更加精确,但大模型处理token数(不明白这里token概念的读者可以理解成字符数)又是有限制的,所以当我们要处理一些私域内的信息或者一些数据的全量分析,可能一方面模型没有这方面的内容,比如你们公司内部的学习资料;另一方面可能问题还没输完,就超过了token数的限制,这些问题都可能无法获得自己期望的回复。但有了知识库,使用者在提出问题后,会先到知识库里进行匹配,把符合匹配的内容和问题一起再交给大模型进行处理。

但知识库解决了这个问题,比如我们把团队一个周期内所有人的工作产出整理到一个文档里,然后上传到知识库。再把公司的绩效打分标准文档上传到知识库,那么就可以通过AI去分析一个周期内所有员工的产出总结,并按照公司的绩效标准给出推荐得分。另外,coze还允许自定义数据库,通过表格式的“傻瓜”操作就可以定义。

06.png

比如我们可以通过“工作流”对这个AI应用的工作流程进行编排,从而可以实现AI给出每个员工的工作评价和推荐打分后,存储到数据库里并以结构化的形式呈现给管理者,最大程度地降低管理者使用的心智负担。这里我就不做详细配置了,感兴趣的读者可以自己动手尝试下。

07.png

coze还有一个很亮点的功能-插件。开发者可以使用内置的插件或者自己开发需求的插件,通过插件可以实现AI的网络检索、文生图等功能,更加丰富我们应用的功能和场景。

08.png

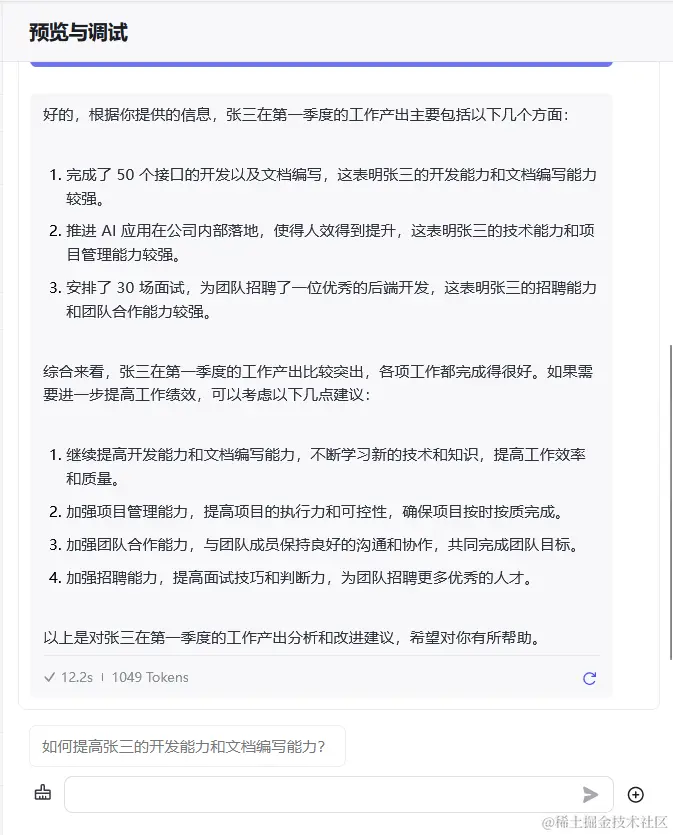
3.调试Bot

在完成了相关配置后,我们可以在调试窗口对我们的应用进行调试,看看是否达到自己的预期。我这里并未配置知识库和数据库。因此,简单地通过对话测试了一下功能,基本符合预期,如果经过上面步骤进行调教,应该是可以达到实际使用需求的。

09.png

4.发布Bot

通过不断地调试与配置,最后就可以将自己的应用发布出来,让大家进行使用了,目前支持发布到豆包、飞书、微信客服和微信公众号。

10.png

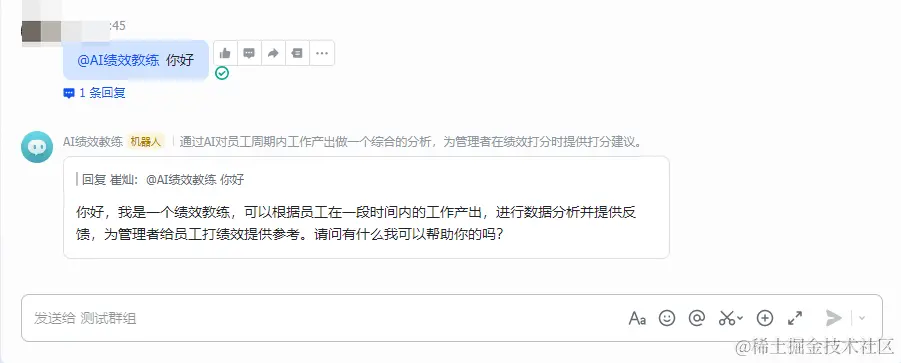
管理员通过审核后,这个应用就成功安装在组织内了,我们可以在飞书的聊天窗口通过@他来进行使用。

11.png

至此,我们使用coze创建应用的整个流程就完成了。

展望

从我自身创建应用以及体验自带的应用后,我想从我认为coze目前做的好的点和需要迭代的点来聊聊我的看法。

做的好的地方

  • 创建AI应用流程简单,即使不懂代码的人也可以创建自己的AI应用,弥补了GPTs在国内市场这块的空白;
  • 一些功能上的小细节让使用者的体验很好,比如AI生成提示词、开场白,真的用起来很舒服;
  • 功能十分全面,插件、知识库、工作流等,该有的都有,扩展了应用的能力和场景;
  • 界面和交互很友好,使用流程路径十分清晰。

还有可提升的地方

  • 继续提升云雀大模型的能力,在使用过程中还是能明显感受到云雀和其他大模型还是存在差距的,如果coze能和其他团队合作引入更多的大模型,也可以弥补这个短板;
  • 工作流编排考虑下能否支持多应用的组合,就是让一个应用可以调用另一个应用,从而让一个个专精的AI应用组成一条完整的工作链,这样既强化了应用的能力,也可以丰富业务场景。
  • 期望官方可以开放应用的API,让外部应用可以调用API来访问应用,尤其是B端领域的用户,还是蛮需要这个功能。毕竟coze的生态目前主要是发布到飞书或微信的应用,如果开发了API,可以大大地扩展生态;
  • 插件和应用市场加大开放力度,官方可以在严格审核的前提下,允许第三方开发者发布自己的应用和插件到市场,丰富coze内的应用和插件生态,这样对小白用户的体验会更加好。

站在使用者的视角简单聊了下对coze目前的看法,而且从很多地方都能看得出coze这款产品做的还是蛮用心的,希望coze能继续完善功能和生态。

bot ID:7337677388437995535

coze商店链接:www.coze.cn/store/bot/7…