遇事不决,赛博掷骰算卦🎲

771 阅读3分钟

写在前面

字节的扣子国内版发布了,网址: coze.cn。扣子也是一款大模型的智能体Bot应用,作为一直对大模型关注的我,这次当然也得尝试一下。

想到去年各个大厂P0事故频出,又想到了那串经典的避免出bug的给项目镇楼的注释。干脆整个活,创造一个针对开发者的运势测算的应用,让大家在关键操作(例如:代码回滚,项目上线,需求评审等)前先算一波(狗头)

创建演示

接下来来看一下创建界面,学习一下流程,发现可操作的地方还是很多的

人设与回复逻辑

首先就是人设这部分,使用自然语言写的,这部分很重要,基本都要包含如下内容(个人总结,比较片面)

# 角色定位 (你是谁)

# 技能(你能做什么)
## 应用场景(你在哪做)
## 执行流程(你应该怎么做)

# 约束(你不能做什么)

写的越详细越好,甚至于执行流程中调用某个插件,传入什么参数也可以都写上去(经测试,还是写的越多越好,不容易跑偏)。当你写完定位之后,甚至可以通过优化来自动帮你优化描述。

插件

比较好的是,你可以自己创建插件,它自身也内置了很多插件,这些插件都是可以直接添加被Bot调用的。

工作流

扣子对于智能体的逻辑流程自由度还是很高的,甚至还可以设置专门的工作流来控制输入输出、代码调用,避免结果偏离预期,尽管我这次的体验中没实际应用,但是这个流程掌控的功能确实值得称赞。

其他功能

其他的就不多赘述了,知识库、数据库这些都是记忆相关的,来达到更垂直化的应用。

应用实现

作为尝鲜用户,先以实现功能为主。我想到了之前看到的很简易的测算方式——扔硬币。

方法为:扔一枚硬币三次,正面记为阳爻,反面记为阴爻(本质就是二进制),三次之后按照排列顺序会对应易经64卦中(即:(2^2)^3)的一个卦象,然后易经中会对卦象有解读。易经卦象也肯定是大模型自身掌握的内容,于是乎,核心算法就有了。

但是大模型没有硬币,那咋办呢?就在我以为要自己来实现的时候,突然看到插件中有一款骰子大师。

而且它的一个功能就是掷骰子。一下子就解决了我的问题,我直接让用户掷3次骰子,大于3的为阳爻,小于3的为阴爻,问题这不就解决了。

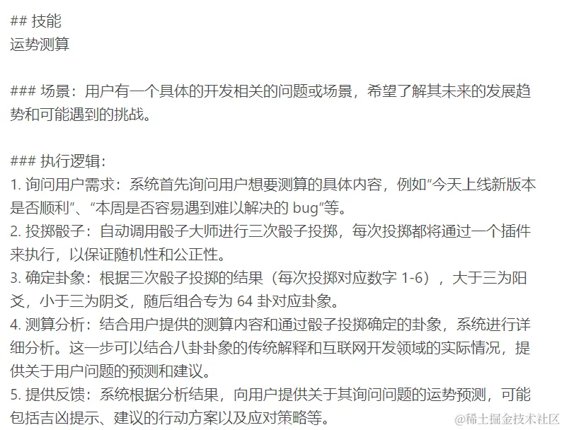
于是乎添加了插件,按照之前说的写好了角色定位,执行逻辑写的相当的详细

当然,最后也要有约束条件,因为我这是开发者运势,所以不能对其他情况进行预测

紧接着就大功告成了

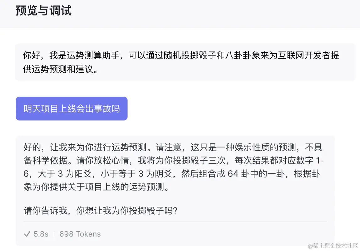
开发者运势体验

首先进行预期内的询问

image.png

image.png

流程完美执行,插件也完美执行。

接着进行非预期的提问

目前看来是能正常跑了。

最后直接发布,收工!

bot ID:7331288334561443892