微信小程序尚学堂课程笔记

96 阅读2分钟

1.先官网注册和下载开发工具

2.推荐使用flex布局

3.像素点知识补充

ipohone6比如一半css像素宽度375,dpr是2,所以物理像素就是750

移动端视口(视觉适口,布局适口,完美适口)

rem适配(阿里方案)

数据绑定:

react在自身的狗子函数里面是异步的,非自身的狗子函数是同步的

而小程序在自身和非自身都是同步的

小程序 vue react都是单向数据绑定,model--》view

事件绑定:

路由跳转

微信中的全局对象是wx,而小程序里面是没有window的要注意

wx.navigateTo(Object object)

保留当前页面,跳转到应用内的某个页面。但是不能跳到 tabbar 页面。使用 wx.navigateBack 可以返回到原页面。小程序中页面栈最多十层。

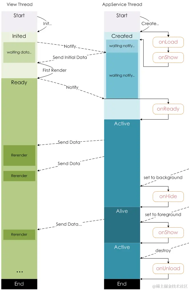
生命周期

如图因为onload还没渲染,可以发请求

有需要页面加载完再做操作的可以用onshow

获取用户信息:

遍历用索引做key的问题

为了让diff算法计算更少性能更好,最好有一个唯一值

自定义组建

1.js里面一个叫page 一个component

2.json设置里面不一样

内网穿透

动画

跳转的一个小细节

localstorage存在硬盘,如果不手动删除永久存储

sessionstorage是会话存储,存储在内存

存储在本地的数据最好都是jsonstring的形式

以上是永久存储

if else

flex:1

video超过3个可以通过image进行优化

剧中

圆角

剧中的另一个写法

旋转偏移中心

动画

路由传参

获取global实力

在小程序使用npm包

install目标包

pub sub

防抖

小程序有一个hidden属性,如果是频繁show和不show的建议用这个

模版:总的来说,模板更适合用于简单的、纯展示的页面结构,而自定义组件更适合用于具有复杂业务逻辑和交互的页面结构。在实际开发中,可以根据具体需求选择使用模板还是自定义组件。

login

分包

1.常规分包

分包不分家

主包:上来显示的页面主页

2.独立分包

独立分包主要是不依赖主包的加载

场景:常用临时的活动页,临时广告页等

3.分包预加载

相当预加载

学习视频地址:

www.bilibili.com/video/BV12K…

api地址

developers.weixin.qq.com/miniprogram…

开发个人登陆地址

mp.weixin.qq.com/