2024.2.17每日一题

65 阅读1分钟

LeetCode

N 叉树的层序遍历

429. N 叉树的层序遍历 - 力扣(LeetCode)

题目描述

给定一个 N 叉树,返回其节点值的层序遍历。(即从左到右,逐层遍历)。

树的序列化输入是用层序遍历,每组子节点都由 null 值分隔(参见示例)。

示例 1:

img

输入:root = [1,null,3,2,4,null,5,6]
输出:[[1],[3,2,4],[5,6]]

示例 2:

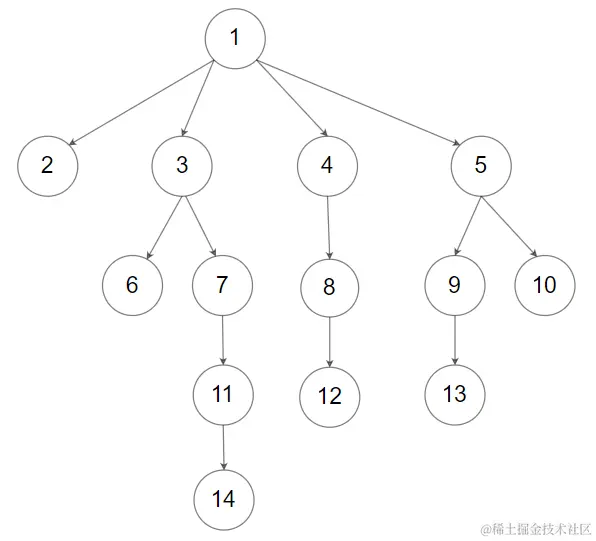
img

输入:root = [1,null,2,3,4,5,null,null,6,7,null,8,null,9,10,null,null,11,null,12,null,13,null,null,14]
输出:[[1],[2,3,4,5],[6,7,8,9,10],[11,12,13],[14]]

提示:

  • 树的高度不会超过 1000
  • 树的节点总数在 [0, 10^4] 之间

思路

429. N 叉树的层序遍历 - 力扣(LeetCode)

代码

C++

/*
// Definition for a Node.
class Node {
public:
    int val;
    vector<Node*> children;
​
    Node() {}
​
    Node(int _val) {
        val = _val;
    }
​
    Node(int _val, vector<Node*> _children) {
        val = _val;
        children = _children;
    }
};
*/
​
class Solution {
public:
    vector<vector<int>> levelOrder(Node *root) {
        if (root == nullptr) return {};
        vector<vector<int>> ans;
        vector<Node*> cur = {root};
        while (cur.size()) {
            vector<Node*> nxt;
            vector<int> vals;
            for (auto node : cur) {
                vals.push_back(node->val);
                nxt.insert(nxt.end(), node->children.begin(), node->children.end());
            }
            ans.emplace_back(vals);
            cur = move(nxt);
        }
        return ans;
    }
};

Java

/*
// Definition for a Node.
class Node {
    public int val;
    public List<Node> children;
​
    public Node() {}
​
    public Node(int _val) {
        val = _val;
    }
​
    public Node(int _val, List<Node> _children) {
        val = _val;
        children = _children;
    }
};
*/
​
class Solution {
    public List<List<Integer>> levelOrder(Node root) {
        if (root == null) return List.of();
        List<List<Integer>> ans = new ArrayList<>();
        List<Node> cur = List.of(root);
        while (!cur.isEmpty()) {
            List<Node> nxt = new ArrayList<>();
            List<Integer> vals = new ArrayList<>(cur.size()); // 预分配空间
            for (Node node : cur) {
                vals.add(node.val);
                nxt.addAll(node.children);
            }
            ans.add(vals);
            cur = nxt;
        }
        return ans;
    }
}

image-20240217084952636