自用html内容

143 阅读26分钟

浏览器渲染引擎工作原理

浏览器的渲染进程的主要任务就是将静态资源转化为可视化界面。

静态资源 -> 浏览器 -> 前端界面

由于渲染机制比较复杂,所以渲染模块在执行过程中会被划分为很多子阶段,输入的静态资源经过这些子阶段,最后输出页面。我们将一个处理流程称为渲染流水线,其大致流程为:

静态资源 -> DOM树构建 -> CSSOM树构建 -> 渲染树构建 -> 页面布局 -> 页面绘制

  • DOM树构建:渲染引擎使用HTML解析器解析HTML文档。将各个HTML元素逐个转化为DOM节点,从而生成DOM树。
  • CSSOM树构建:CSS解析器解析CSS,并将其转化为CSS对象,将这些CSS对象组装起来,构建CSSOM树。
  • 渲染树构建:DOM树和CSSOM树都构建完以后,浏览器会根据这两棵树共同构建出一颗渲染树
  • 页面布局:渲染树构建完毕后,元素的位置关系以及需要应用的样式就确定了,这时,浏览器会计算出所有元素的大小和绝对位置
  • 页面绘制:页面布局完成后,浏览器会将根据处理出来的结果,把每一个页面图层转换为像素,并对所有的媒体文件进行解码。

对于这五个流程,每一阶段都有对应的产物,分别是:DOM树、CSSOM树、渲染树、盒模型、界面。

渲染引擎主要包含的模块有:

  • HTML解析器:解析HTML文档,主要作用是将HTML文档转化为DOM树。
  • CSS解析器:将DOM中各个元素的对象进行计算,获取样式信息,用于渲染树的构建。
  • JavaScript解释器:使用JS可修改网页的内容、CSS规则等,JS解释器可以解释JS代码,并通过DOM接口和CSSOM接口来修改网页内容、样式规则,从而改变渲染的结果。
  • 页面布局:DOM创建之后,渲染引擎将其中的元素对象与样式规则进行结合,可以得到渲染树,布局则是针对渲染树,计算其各个元素的大小、位置等布局信息。
  • 页面绘制:使用图形库将布局计算后的渲染树绘制成可视化的图形结果。

DOM树构建

浏览器是无法直接理解和使用HTML的,所以需要将HTML转化为浏览器能够理解的结构——DOM树。

在页面中,每个HTML标签都会被浏览器解析成文档对象

HTML本质上就是一个嵌套结构,在解析时会把每个文档对象用一个树形结构组织起来,所有的文档对象都会挂在document上,这种组织方式就是HTML最基础的结构——文档对象模型(DOM),这棵树的每个文档对象就叫做DOM节点。

在渲染引擎中,DOM 有三个层面的作用:

  • 从页面角度看,DOM是生成页面的基础数据结构
  • 从JS脚本的角度看,DOM提供给JS脚本操作的接口,通过这套接口JS可以对页面中文档结构、样式和内容进行修改。
  • 从安全的角度看,DOM是一道安全防护线,一些不安全的内容在DOM解析阶段会被拒之门外。

在渲染引擎内部,HTML 解析器负责将 HTML 字节流转换为 DOM 结构,其转化过程如下:

字符流 -> 状态机 -> 词token -> -> DOM树

  1. 字符流 -> 词(token)

    HTML结构会首先通过分词器字节流拆分为(token)。Token分为Tag Token文本 Token。下面来看一个HTML代码是如何被拆分的:

    <body>
        <div>
            <p>hello world</p>
        </div>
    </body>
    
    

    对于这句代码,可以拆成词:

    image.png 可以看到,Tag Token 又分 StartTagEndTag<body><div><p>就是 StartTag ,</body></div></p>就是 EndTag,分别对应图中的蓝色和红色块,文本 Token 对应绿色块。

    这里会通过状态机将字符拆分成token(词法分析),所谓的状态机就是将每个词的特征逐个拆分成独立的状态,然后再将所有词的特征字符合并起来,形成一个连通的图结构。那为什么要使用状态机呢?因为每读取一个字符,都要做一次决策,这些决策都和当前的状态有关。

  2. 词(token)-> DOM树

    接下来就需要将 Token 解析为 DOM 节点,并将 DOM 节点添加到 DOM 树中。

    这个过程是通过栈结构来实现的,这个栈主要用来计算节点之间的父子关系,上面步骤中生成的token会按顺序压入栈中,该过程的规则如下:

    • 如果分词器解析出来的是StartTag Token,HTML 解析器会为该 Token 创建一个 DOM 节点,然后将该节点加入到 DOM 树中,它的父节点就是栈中相邻的那个元素生成的节点;
    • 如果分词器解析出来是 文本 Token,那么会生成一个文本节点,然后将该节点加入到 DOM 树中,文本 Token 是不需要压入到栈中,它的父节点就是当前栈顶 Token 所对应的 DOM 节点;
    • 如果分词器解析出来的是EndTag Token,比如是 EndTag div,HTML 解析器会查看 Token 栈顶的元素是否是 StarTag div,如果是,就将 StartTag div从栈中弹出,表示该 div 元素解析完成。

    通过分词器产生的新 Token 就这样不停地入栈和出栈,整个解析过程就这样一直持续下去,直到分词器将所有字节流分词完成。

    下面来看看这的Token栈是如何工作的,有如下HTML结构:

    <html>
      <body>
          <div>hello juejin</div>
          <p>hello world</p>
      </body>
    </html>
    

    开始时,HTML解析器会创建一个根为 document 的空的 DOM 结构,同时将 StartTag document 的Token压入栈中,然后再将解析出来的第一个 StartTag html 压入栈中,并创建一个 html 的DOM节点,添加到document上,这时Token栈和DOM树如下:

    image.png 接下来body和div标签也会和上面的过程一样,进行入栈操作:

    image.png 随后就会解析到 div标签中的文本Token,渲染引擎会为该 Token 创建一个文本节点,并将该 Token 添加到 DOM 中,它的父节点就是当前 Token 栈顶元素对应的节点:

    image.png

    接下来就是第一个EndTag div,这时 HTML 解析器会判断当前栈顶元素是否是 StartTag div,如果是,则从栈顶弹出 StartTag div,如下图所示:

    image.png

    再之后的过程就和上面类似了,最终的结果如下:

    image.png

CSSOM树构建

浏览器也是无法直接理解CSS代码的,需要将其浏览器可以理解的CSSOM树。实际上,浏览器在构建 DOM 树的同时,如果样式也加载完成了,那么 CSSOM 树也会同步构建。CSSOM 树和 DOM 树类似,它主要有两个作用:

  • 提供给 JavaScript 操作样式的能力;
  • 为渲染树的合成提供基础的样式信息。

不过,CSSOM 树和 DOM 树是独立的两个数据结构,它们并没有对应关系。DOM 树描述的是 HTML 标签的层级关系,CSSOM 树描述的是选择器之间的层级关系。可以在浏览器的控制台,通过document.styleSheets命令来查看CSSOM树。

CSS样式的来源主要有三种:

  • 通过 link 引用的外部 CSS 样式文件;
  • <style>标签内的CSS样式;
  • 元素的style属性内嵌的CSS。

1. 标准化

在将CSS转化为树形对象之前,还需要将样式表中的属性值进行标准化处理,比如2em、blue、red、bold等,这些数值并不能被浏览器直接理解。需要将所有值转化为浏览器渲染引擎容易理解的、标准化的计算值,这个过程就是属性值标准化。

2. 计算

标准化完成后就要开始计算DOM树中每个节点的样式属性了,这就涉及到 CSS 的继承规则和层叠规则

  1. 样式继承

    在 CSS 中存在样式的继承机制,CSS 继承就是每个 DOM 节点都包含有父节点的样式。比如在 HTML 上设置“font-size:20px;”,那么页面里基本所有的标签都可以继承到这个属性了。

    在CSS中,有继承性的属性主要有以下几种:

    • 字体系列属性
      • font-family
      • font-weight
      • font-size
      • font-style
    • 文本系列属性
      • text-indent:文本缩进
      • text-align
      • line-height
      • word-spacing:单词之间的间距
      • letter-spacing:中文或者字母之间的间距
      • text-transform
      • color
    • 元素可见性
      • visibility:控制元素显示隐藏
    • 列表布局属性
      • list-style:列表风格,包括list-style-type、list-style-image等
    • 光标属性
      • cursor:光标显示为何种形态
  2. 样式层叠

    样式计算过程中的第二个规则是样式层叠。层叠是 CSS 的一个基本特征,它是一个定义了 如何合并来自多个源的属性值的算法。它在 CSS 处于核心地位,CSS 的全称“层叠样式表”正是强调了这一点。

样式计算阶段的目的是为了计算出 DOM 节点中每个元素的具体样式,在计算过程中,需要遵守 CSS 的继承和层叠两个规则。这个阶段最终输出的内容是每个 DOM 节点的样式,并被保存在 ComputedStyle 的结构内。

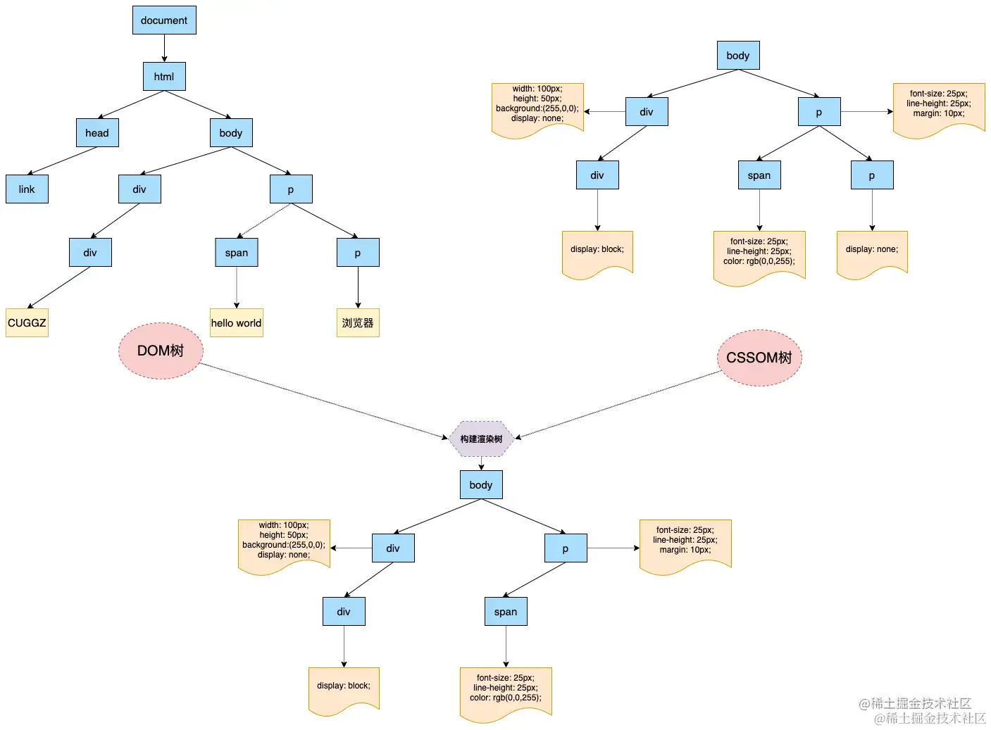
渲染树构建

在 DOM 树和 CSSOM 树都渲染完成之后,就会进入渲染树的构建阶段。渲染树就是 DOM 树和 CSSOM 树的结合,会得到一个可以知道每个节点会应用什么样式的数据结构。这个结合的过程就是遍历整个 DOM 树,然后在 CSSOM 树里查询到匹配的样式。

在不同浏览器里,构建渲染树的过程不太一样:

  • 在 Chrome 里会在每个节点上使用 attach() 方法,把 CSSOM 树的节点挂在 DOM 树上作为渲染树。
  • 在 Firefox 里会单独构造一个新的结构, 用来连接 DOM 树和 CSSOM 树的映射关系。

DOM树可能包含一些不可见的元素,比如head标签,使用display:none;属性的元素等。所以在显示页面之前,还要额外地构建一棵只包含可见元素的渲染树

image.png

可以看到,DOM树中不可见的节点都没有包含到渲染树中。为了构建渲染树,浏览器上大致做了如下工作:

遍历DOM树中所有可见节点,并把这些节点加到布局中,而不可见的节点会被布局树忽略掉,如 head 标签下面的全部内容,再比如 p.p 这个元素,因为它的属性包含 dispaly:none,所以这个元素也没有被包含进渲染树中。

如果给元素设置了visibility: hidden;属性,那这个元素会出现在渲染树中,因为具有这个样式的元素是需要占位的,只不过不需要显示出来。

同一个 DOM 节点可能会匹配到多个 CSSOM 节点,而最终的效果由哪个 CSS 规则来确定,就是样式优先级的问题了。当一个 DOM 元素受到多条样式控制时,样式的优先级顺序如下:

内联样式 > ID选择器 > 类选择器 > 标签选择器 > 通用选择器 > 继承样式 > 浏览器默认样式

CSS常见选择器的优先级如下:

选择器格式优先级权重
id选择器#id100
类选择器.classname10
属性选择器a[ref=“eee”]10
伪类选择器li:last-child10
标签选择器div1
伪元素选择器li:after1
相邻兄弟选择器h1+p0
子选择器ul>li0
后代选择器li a0
通配符选择器*0

内联样式权重1000,高于上面的所有选择器。

注意:

  • !important声明的样式的优先级最高
  • 如果优先级相同,则最后出现的样式生效;
  • 继承得到的样式的优先级最低

页面布局

经过上面的步骤,就生成了一棵渲染树,这棵树就是展示页面的关键。到现在为止,已经有了需要渲染的所有节点之间的结构关系及其样式信息。下面就需要进行页面的布局。

通过计算渲染树上每个节点的样式,就能得出来每个元素所占空间的大小和位置。当有了所有元素的大小和位置后,就可以在浏览器的页面区域里去绘制元素的边框了,这个过程就是布局。

这个过程中,浏览器对渲染树进行遍历,将元素间嵌套关系以盒模型的形式写入文档流:

image.png

盒模型在布局过程中会计算出元素确切的大小和定位。计算完毕后,相应的信息被写回渲染树上,就形成了布局渲染树。同时,每一个元素盒子也都携带着自身的样式信息,作为后续绘制的依据。

页面绘制

  1. 构建图层

    经过布局,每个元素的位置和大小就有了,那下面是不是就该开始绘制页面了?答案是否定的,因为页面上可能有很多复杂的场景,比如3D变化、页面滚动、使用z-index进行z轴的排序等。所以,为了实现这些效果,渲染引擎还需要为特定的节点生成专用的图层,并生成一棵对应的图层树

    通常情况下,并不是渲染树上的每个节点都包含一个图层,如果一个节点没有对应的图层,那这个节点就会属于其父节点的图层。那什么样的节点才能让浏览器引擎为其创建一个新的图层呢?需要满足以下其中一个条件:

    (1)拥有层叠上下文属性的元素

    我们看到的页面通常是二维的平面,而层叠上下文能够让页面具有三维的概念。这些 HTML 元素按照自身属性的优先级分布在垂直于这个二维平面的 z 轴上。下面是盒模型的层叠规则:

    image.png 对于上图,由上到下分别是:

    • 背景和边框:建立当前层叠上下文元素的背景和边框。
    • 负的z-index:当前层叠上下文中,z-index属性值为负的元素。
    • 块级盒:文档流内非行内级非定位后代元素。
    • 浮动盒:非定位浮动元素。
    • 行内盒:文档流内行内级非定位后代元素。
    • z-index:0:层叠级数为0的定位元素。
    • 正z-index:z-index属性值为正的定位元素

    注意:  当定位元素z-index:auto,生成盒在当前层叠上下文中的层级为 0,不会建立新的层叠上下文,除非是根元素。

    (2)需要裁剪的元素

    什么是裁剪呢?假如有一个固定宽高的div盒子,而里面的文字较多超过了盒子的高度,这时就会产生裁剪,浏览器渲染引擎会把裁剪文字内容的一部分用于显示在 div 区域。

    当出现裁剪时,浏览器的渲染引擎就会为文字部分单独创建一个图层,如果出现滚动条,那么滚动条也会被提升为单独的图层。

  2. 绘制图层

    在完成图层树的构建之后,渲染引擎会对图层树中的每个图层进行绘制,下面就来看看渲染引擎是怎么实现图层绘制的

    渲染引擎在绘制图层时,会把一个图层的绘制分成很多绘制指令,然后把这些指令按照顺序组成一个待绘制的列表:

    image.png 可以看到,绘制列表中的指令就是一系列的绘制操作。通常情况下,绘制一个元素需要执行多条绘制指令,因为每个元素的背景、边框等属性都需要单独的指令进行绘制。所以在图层绘制阶段,输出的内容就是绘制列表。

    在Chrome浏览器的开发者工具中,通过Layer标签可以看到图层的绘制列表和绘制过程。

    绘制列表只是用来记录绘制顺序和绘制指令的列表,而绘制操作是由渲染引擎中的合成线程来完成的。当图层绘制列表准备好之后,主线程会把该绘制列表提交给合成线程

    注意:合成操作是在合成线程上完成的,所以,在执行合成操作时并不会影响到主线程的执行。

    很多情况下,图层可能很大,比如掘金的一篇长文,需要滚动很久才能到底,但是用户只能看到视口的内容,所以没必要把整个图层都绘制出来。因此,合成线程会将图层划分为图块,这些图块的大小通常是 256x256 或者 512x512。合成线程会优先将视口附近的图块生成位图。

    实际生成位图的操作是在光栅化阶段来执行的,所谓的光栅化就是按照绘制列表中的指令生成图片。

    当所有的图块都被光栅化之后,合成线程就会生成一个绘制图块的命令,浏览器相关进程收到这个指令之后,就会将其页面内容绘制在内存中,最后将内存显示在屏幕上,这样就完成了页面的绘制。

至此,整个渲染流程就完成了,其过程总结如下:

  1. 将HTML内容构建成DOM树;
  2. 将CSS内容构建成CSSOM树;
  3. 将DOM 树和 CSSOM 树合成渲染树;
  4. 根据渲染树进行页面元素的布局;
  5. 对渲染树进行分层操作,并生成分层树;
  6. 为每个图层生成绘制列表,并提交到合成线程;
  7. 合成线程将图层分成不同的图块,并通过栅格化将图块转化为位图;
  8. 合成线程给浏览器进程发送绘制图块指令;
  9. 浏览器进程会生成页面,并显示在屏幕上。

重排和重绘

我们知道,渲染树是动态构建的,所以,DOM节点和CSS节点的改动都可能会造成渲染树的重新构建。渲染树的改动就会造成页面的重排或者重绘。下面就来看看这两个概念,以及它们触发的条件和减少触发的操作。

(1)重排

当我们的操作引发了 DOM 树中几何尺寸的变化(改变元素的大小、位置、布局方式等),这时渲染树里有改动的节点和它影响的节点都要重新计算。这个过程就叫做重排,也称为回流。在改动发生时,要重新经历页面渲染的整个流程,所以开销是很大的。

以下操作都会导致页面重排:

  • 页面首次渲染;
  • 浏览器窗口大小发生变化;
  • 元素的内容发生变化;
  • 元素的尺寸或者位置发生变化;
  • 元素的字体大小发生变化;
  • 激活CSS伪类;
  • 查询某些属性或者调用某些方法;
  • 添加或者删除可见的DOM元素。

在触发重排时,由于浏览器渲染页面是基于流式布局的,所以当触发回流时,会导致周围的DOM元素重新排列,它的影响范围有两种:

  • 全局范围:从根节点开始,对整个渲染树进行重新布局;
  • 局部范围:对渲染树的某部分或者一个渲染对象进行重新布局。

(2)重绘

当对 DOM 的修改导致了样式的变化、但未影响其几何属性(比如修改颜色、背景色)时,浏览器不需重新计算元素的几何属性、直接为该元素绘制新的样式(会跳过重排环节),这个过程叫做重绘。简单来说,重绘是由对元素绘制属性的修改引发的。

当我们修改元素绘制属性时,页面布局阶段不会执行,因为并没有引起几何位置的变换,所以就直接进入了绘制阶段,然后执行之后的一系列子阶段。相较于重排操作,重绘省去了布局和分层阶段,所以执行效率会比重排操作要高一些。

下面这些属性会导致回流:

  • color、background 相关属性:background-color、background-image 等;
  • outline 相关属性:outline-color、outline-width 、text-decoration;
  • border-radius、visibility、box-shadow。

注意: 当触发重排时,一定会触发重绘,但是重绘不一定会引发重排。

相对来说,重排操作的消耗会比较大,所以在操作中尽量少的造成页面的重排。为了减少重排,可以通过以下方式进行优化:

  • 在条件允许的情况下尽量使用CSS3动画,它可以调用GPU执行渲染。
  • 操作DOM树的时候,尽量在低层级的DOM节点进行操作。
  • 不要使用table布局,一个小的改动可能会使整个table进行重新布局。
  • 使用CSS的表达式
  • 不要频繁地操作元素的样式,对应静态的页面可以通过修改类名去修改样式。
  • 使用absolute或者fixed,使元素脱离文档流,这样就不会影响别的元素。
  • 避免频繁地操作DOM元素,可以创建一个文档片段documentFragment,在它上面应用所有DOM操作,最后再把它添加到文档中。
  • 将元素先设置为display: none,操作结束后再把它显示出来。因为在display属性为none的元素上进行的DOM操作不会引发回流和重绘。
  • 将DOM的多个读操作(或者写操作)放在一起,而不是读写操作穿插着写。这得益于浏览器的渲染队列机制

浏览器针对页面的回流与重绘,进行了自身的优化——渲染队列  浏览器会将所有的回流、重绘的操作放在一个队列中,当队列中的操作到了一定的数量或者到了一定的时间间隔,浏览器就会对队列进行批处理。这样就会让多次的回流、重绘变成一次回流重绘。

JS对DOM的影响

<html>
    <body>
        <div>hello juejin</div>
        <script>
            document.getElementsByTagName('div')[0].innerText = 'juejin yyds'
        </script>
        <p>hello world</p>
    </body>
</html>

这里,当解析完div标签后,就会解析script标签,这时的DOM结构如下:

image.png

这时,HTML解析器就会暂停工作JavaScript引擎就会开始工作,并执行script标签中的脚本内容。由于这段脚本修改了第一个div的内容,所以执行完这个脚本之后,div中的文本就变成了“juejin yyds”,当脚本执行完成之后,HTML解析器就会恢复解析过程,继续解析后面的内容,直至生成最终的DOM。

当在页面中引入JavaScript脚本时,情况就会变得复杂。比如:

<html>
    <body>
        <div>hello juejin</div>
        <script type="text/javascript" src='./index.js'></script>
        <p>hello world</p>
    </body>
</html>

这里执行 JavaScript 脚本时,需要先下载脚本。脚本的下载过程会阻塞 DOM 的解析,而通常下载又是非常耗时的,会受到网络环境、JavaScript 脚本文件大小等因素的影响。

我们可以通过CDN、压缩脚本等方式来加速 JavaScript 脚本的加载。如果脚本文件中没有操作DOM的相关代码,就可以将JavaScript脚本设置为异步加载,可以给script标签添加 async 或 defer 属性来实现脚本的异步加载。两者的使用方式如下

<script async type="text/javascript" src='./index.js'></script>
<script defer type="text/javascript" src='./index.js'></script>

下面这张图是她们的区别

image.png

  • 蓝色代表JavaScript脚本加载时间。

  • 红色代表JavaScript脚本执行时间。

  • 绿色代表HTML解析

defer 和 async属性都是去异步加载外部的JS脚本文件,它们都不会阻塞页面的解析,其区别如下:

  • 执行顺序: 多个带async属性的标签,不能保证加载的顺序;多个带defer属性的标签,按照加载顺序执行;

  • 脚本是否并行执行: async属性,表示后续文档的加载和执行与js脚本的加载和执行是并行进行的,即异步执行;defer属性,加载后续文档的过程和js脚本的加载(此时仅加载不执行)是并行进行的(异步),JavaScript 脚本需要等到文档所有元素解析完成之后才执行,DOMContentLoaded事件触发执行之前。

前端页面构成

前端由 结构层表示层、**行为层 **构成。

  1. 结构层(structural layer)

由 HTML 或 XHTML 之类的标记语言负责创建。标签,也就是那些出现在尖括号里的单词,对网页内容的语义含义做出了描述,但这些标签不包含任何关于如何显示有关内容的信息。例如,P 标签表达了这样一种语义:“这是一个文本段。”

  1. 表示层(presentation layer)

由 CSS 负责创建。 CSS 对“如何显示有关内容”的问题做出了回答。

  1. 行为层(behaviorlayer)

负责回答“内容应该如何对事件做出反应”这一问题。这是 Javascript 语言和 DOM 主宰的领域。

说说你对 WEB 标准以及 W3C 的理解与认识

web标准可以分为结构、表现和行为三个模块。其中结构主要是由HTML标签组成。

表现指的是css样式表,通过css可以使得页面具有一定的美感。

行为是指页面和用户具有一定的交互,交互的过程中可能会发送页面结构和样式的变化,主要是由js组成。

web标准一般将该三个部分独立分开,使其更具有模块化,但一般产生行为时,就会有结构和样式的改变,这也使得这三部分的界限没那么清晰。

W3C 对 web 标准提出了规范化的要求,也就是在实际编程中的一些代码规范:包含如下几点

  1. 对于结构要求:(标签规范可以提高搜索引擎对页面的抓取效率,对 SEO 很有帮助)

    1)标签字母要小写

    2)标签要闭合

    3)标签不允许随意嵌套

  2. 对于 css 和 js 来说

    1)尽量使用外链 css 样式表和 js 脚本。是结构、表现和行为分为三块,符合规范。同时提高页面渲染速度,提高用户的体验。

    2)样式尽量少用行间样式表,使结构与表现分离,标签的 id 和 class 等属性命名要做到见文知义,标签越少,加载越快,用户体验提高,代码维护简单,便于改版。

    3)不需要变动页面内容,便可提供打印版本而不需要复制内容,提高网站易用性。

Web Worker

简介

Web Worker是HTML5提出的概念,分为两种类型:

  1. 专用线程(Dedicated Web Worker):默认,仅能背创建它的脚本所使用,一个专用线程对应一个主线程。
  2. 共享线程(Shared Web Worker):可以在不同的脚本中使用,一个共享线程对应多个主线程。

用途

Web Worker 的意义在于可以将一些耗时的数据处理操作从主线程中剥离出来,线程可以执行任务而不干扰用户界面(可以继续做任何愿意做的事情:点击、选取内容等等),不会影响页面的性能。

  • 懒加载
  • 文本分析
  • 流媒体数据处理
  • canvas图形绘制
  • 图形处理
  • ...

注意

  • 有同源限制
  • 无法访问DOM节点
  • 运行在另一个上下文中,无法使用Window对象。
  • Web Worker的运行不会影响主线程,但与主线程交互的时候,仍受到主线程是单线程这规定的制约。如果Worder线程频繁地与主线程进行交互,主线程由于需要处理交互,仍有可能使页面发生阻塞。

线程创建

专用线程由Worker()创建,接收两个参数:

  1. 脚本的位置(必填);
  2. 配置对象,可指定 type credentials name三个属性(可选)。
var worker = new Worker('worker.js');
// var worker = new Worker('worker.js', {name: 'textWorker});

共享线程使用Shared Worker()创建,同样接受两个参数,用法与Worker一致。

值得注意的是,因为 Web Worker 有同源限制,所以在本地调试的时候也需要通过启动本地服务器的方式访问,使用 file:// 协议直接打开的话将会抛出异常。

数据传递

Worker线程和主线程都通过postMessage()方法发送消息,通过onmessage事件接收消息。在这个过程中,数据并不是被共享的,而是被复制的。

值得注意的是 ErrorFunction 对象不能被结构化克隆算法复制,如果尝试这么做的话会导致抛出 DATA_CLONE_ERR 的异常。另外,postMessage() 一次只能发送一个对象, 如果需要发送多个参数可以将参数包装为数组或对象再进行传递。

专用线程传递demo

// 主线程
var worker = new Worker('worker.js');
worker.postMessage([10, 24]);
worker.onmessage = function(e) {
    console.log(e.data);
}

// Worker线程
onmessage = function(e) {
    if (e.data.length > 1) {
        postMessage(e.data[1] - e.data[0]);
    }
}

终止

// 主线程终止
worker.terminate();

// Worker线程终止
close();

列举 5 个以上的 H5 input 元素 type 属性值?

描述
text默认。定义单行输入字段,用户可在其中输入文本。默认是 20 个字符
password定义密码字段。字段中的字符会被遮蔽
radio定义单选按钮
checkbox定义复选框
submit定义提交按钮。提交按钮向服务器发送数据
button定义可点击的按钮(大多与 JavaScript 使用来启动脚本)
email定义用于 e-mail 地址的文本字段
search定义用于搜索的文本字段
file定义输入字段和 "浏览..." 按钮,供文件上传
hidden定义隐藏输入字段
image定义图像作为提交按钮
url定义用于 URL 的文本字段
number定义带有 spinner 控件的数字字段
color定义拾色器
date定义日期字段(带有 calendar 控件)
month定义日期字段的月(带有 calendar 控件)
time定义日期字段的时、分、秒(带有 time 控件)

参考:

画了20张图,详解浏览器渲染引擎工作原理 - 掘金 (juejin.cn)

JavaScript 性能利器 —— Web Worker - 掘金 (juejin.cn)