GPT_4_3.5

184 阅读2分钟

GPT 3.5 真的比 4.0聪明吗?

DeepGo 计算机杂谈及深度学习记录&分享 在大语言模型大杀四方的今天 无论是哪个行业的工作人员 都用上了各种各样的模型 其中的佼佼者就是 ChatGPT! 众所周知 ChatGPT是有氪金的Plus4.0版本 那3.5真的不如4.0吗?


今天 我们做了一个小实验 分别询问ChatGPT3.5和4.0同一个问题: 苏轼为什么没有参加苏东坡的葬礼? 可能在我们人类看来这是一个愚蠢至极的问题 然而 结果就是 如下图所示!
ChatGPT3.5

如果我们用英文输入呢

我们可以明显发现,ChatGPT3.5的中文回答 正在一本正经的胡说八道 因为两个人有复杂的“历史背景和人物关系” 如果不是我有文化 我就被骗啦! 然而ChatGPT3.5的英文版回答 却又是正确的 欺负英语白痴是吗
ChatGPT4.0

问问英文试试

这里我们可以发现 无论是中文还是英文回答 ChatGPT4.0都给出了精准且简练的回答 果然花了钱的就是不一样 体验舒适度upup!

ChatGPT4.0比3.5拥有更强大的理解能力和分析能力,如果你想要获取实时新闻、研究成果和热点信息,如果你需要根据你的文字需求生成创意的图片,如果你需要更深度的支持和更高级的分析,那ChatGPT4.0将是你的不二选择。

然而如果在经济上有一定困难或者暂时不需要4.0的同学们,3.5的正确使用方法大家也要学会。比如如何正确灵活地使用提示词,如何更好地训练ChatGPT为自己所用。以后我们也会推出更多的推文,给大家提供支持和帮助!

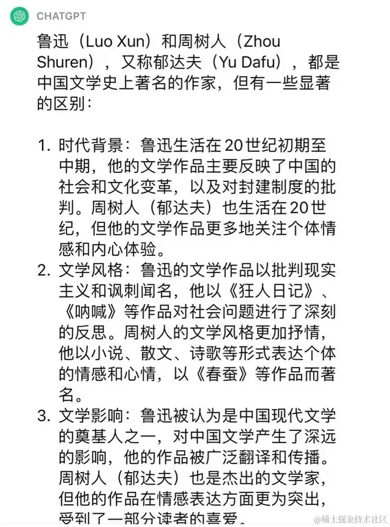
接下来为大家提供一些ChatGPT一本正经的胡说八道的搞笑画面 (以下来源:一位科班出身的营养师 @小红书) “你要抓鲁迅关我周树人什么事?”

“关于我活了那么久,才知道周树人是巴金这回事”

“郁达夫:别来沾边”
谢谢大家! 下期导读:关于如何使用GPT4以及相关资源分享 文章将会附上 欢迎加入社群小组(关注公众号点击学习群)

往期导读:

这是一点微不足道的福利篇


点个关注一起进步吧! 微信公众号: DeepGoAI