从新手到高手:用这9个策略让ChatGPT成为你的私人顾问!(上)

309 阅读11分钟

大家好,我是大圣,一个AIGC长期学习者,目前专注于AI提示词。

愿景:成为AI提示词的布道者,带领十万小白入门AI

关注我,AI时代,让我们一起成长

ChatGPT已经出来快一年多了,但是我发现周围的小伙伴还是处在调戏ChatGPT的阶段,并没有在日常工作和生活中发挥他应由的价值。我调研下来发现最关键的痛点就是:不知道该怎么写Prompt可以让ChatGPT输出期望的回答。

哎吆,这不正是撞我枪口上了么,作为一个立志要成为AI提示词的布道者,带领十万小白入门AI的人,我有责任帮助大家写出优秀的Prompt!

在我日常使用ChatGPT的过程中,我总结了9个非常好用的策略,分别是:

  • 提供更多的细节
  • 要求模型扮演特定的角色
  • 使用分隔符
  • 指定任务步骤
  • 提供样例
  • 指定输出长度
  • 提供参考文本
  • 复杂任务拆分成子任务
  • 给GPT足够的思考时间

接下来我会用上中下三篇文章来对这9个策略进行展开讲解,如果你能系统的学完这三篇文章,相信我,ChatGPT已经会被你调教的服服帖帖。

废话不多说,这篇文章我们主要讨论提供更多的细节要求模型扮演特定的角色使用分隔符三个策略

一、提供更多的细节

1.1 为什么要提供更多细节

因为大模型不是我们肚子里蛔虫,他无法猜测我们的意图,只有我们将问题的细节描述完整,大模型能给我们高度相关的回答。就跟我们在问问题的时候,千万不要惜字如金,而是应该尽可能的把自己的问题表述清楚,这样才能让回答的人知道你到底想要什么

1.2 实践示例

接下来我们通过3个例子来看下更加详细的问题会让ChatGPT的回答带来哪些优化

2.1 电脑启动失败

缺少细节的提问方式

image.png

有更多细节的提问方式

image.png

通过补充更多电脑启动失败的细节,ChatGPT可以有针对性的给出特定的解决方案

2.2 寻求如何减肥

缺少细节的提问方式

image.png

有更多细节的提问方式

image.png

更详细的Prompt提供了年龄、性别、当前的运动频率以及具体的目标,这使得模型能够提供>更个性化和实用的建议

2.3 制定旅行计划

缺少细节的Prompt

image.png

有更多细节的Prompt

image.png

通过说明旅行的时间、同行者(包括孩子的存在)以及兴趣偏好,较好的Prompt能够得到更为定制化的旅游建议,包括合适的目的地和活动,使得旅行规划更加符合需求

1.3 如何给出更多的细节

在我们编写Prompt的时候,我们很清楚要给出更多的细节,但是大多时候我们不知道该如何给出更多的细节,接下来我会根据我的实践给出一个方法论,只要你在提问的时候按照这个流程全部问自己一遍,你就可以写出一个合格的Prompt

1.3.1 明确你的目标

你想要什么样的旅行体验?
优化前:“我想去欧洲旅行”,
优化后:“我计划在春季去意大利进行为期两周的文化和美食之旅”

1.3.2 提供背景信息

你为什么选择这个目的地?有什么特别的原因吗?
优化前:“我听说那里不错”,
优化后:“我对罗马的历史遗迹和托斯卡纳的乡村风光特别感兴趣”。

1.3.3 描述已经尝试过的解决方案

在计划旅行时,你查找了哪些信息?
优化前:“我已经看了一些旅行指南”
优化后:“我已经阅读了几篇关于意大利旅行的博客,并在旅行论坛上询问了关于住宿和餐馆的建议,但仍然希望得到更具体的推荐”

1.3.4 指定你的需求和限制

你有什么特定的需求或限制条件?(比如预算、时间、旅伴等)
优化前:“我希望不要太贵”
优化后:“我的预算是2000美元,包括机票和住宿,我和我的伴侣都能请到两周的假”

1.3.5 预期的输出和结果

你希望得到什么样的旅行建议或规划?
优化前:“给我一些建议”
优化后:“请提供包括文化体验、当地美食、以及价格合理的住宿在内的详细旅行计划,最好能包括交通方式和推荐的日程安排”

二、要求模型扮演特定的角色

2.1 为什么要指定角色

  • 提高答案的相关性和精确度:通过指定一个特定角色,ChatGPT能够更好地理解用户的查询意图,并提供更加相关和精确的答案。例如,如果用户指定“作为历史学家”,ChatGPT会从历史学的角度来解读问题,使用相关的专业术语和框架,从而提供更加深入和准确的历史分析。
  • 增强个性化和互动体验:角色扮演可以让交流更加生动有趣。用户可以通过与特定角色的互动,体验到不同的视角和思考方式,这不仅增加了交流的趣味性,也可以帮助用户从不同的角度看待问题,获得更全面的理解。
  • 提升解决问题的能力:不同的角色擅长解决不同类型的问题。通过指定角色,ChatGPT可以更有效地利用其知识库中与该角色相关的信息,提供专业的建议或解决方案。例如,作为医生角色时,ChatGPT可以提供更专业的健康或医疗建议;作为程序员角色时,它可以提供编程或技术问题的解决方案。

2.2 指定角色的两个维度

在指定角色时,可以有两个不同的维度:

  • SYSTEM维度:这是指模型(ChatGPT)扮演的角色。当模型被设置在特定的SYSTEM角色时,它的回答和行为会模仿这个角色的特征
  • USER维度:这是指用户(即与ChatGPT交互的人)在对话中所扮演的角色。用户可以选择一个特定的角色来与系统交互,这样系统就会根据用户选择的角色来调整其回应

示例:
SYSTEM:“你是一个营养师,请帮我指定一份健康的饮食计划”。在这个场景中ChatGPT被指定为了营养师的角色
USER:“我是一个10岁的小孩子,请给我解释下计算机的原理”。在这个场景中,我们把自己指定为10岁的孩子这么个角色

在实际中该如何使用呢?
在实际中并没有实际使用的规范,一般为了得到更加精准的回答,我会分别指定SYSTEM和USER的角色。
例如:“我是一个10岁的孩子,你是一个计算机领域的专家以及擅长跟儿童讲解计算机知识的老师,请给我解释下计算机的原理”
在这个Prompt中,我指定了沟通双方的角色,这样ChatGPT在回答问题的时候会考虑的更加全面

2.3 实践示例

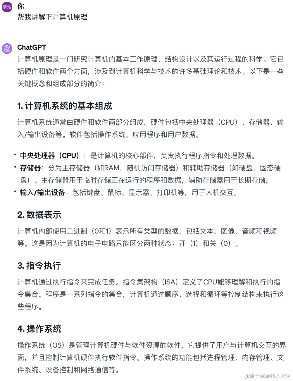
未指定角色:我希望ChatGPT帮我讲解下计算机的原理

image.png

指定角色:当指定用户的角色是个10岁的孩子之后,我们明显发现ChatGPT的回答使用了更多的比喻,目的就是可以让10岁的孩子能够听懂

image.png

在我们指定角色时,有两个维度可以选择,为了更好的得到答案,建议大家分别指定SYSTEM和USER两个角色,就相当于沟通的双方都会有自己的角色一样。

三、使用分隔符

3.1 为什么要使用分隔符

使用分隔符就像在超市购物时将食品、清洁用品和个人护理用品分别放入不同的购物篮。没有分隔符,所有商品混在一起,结账和归类时就会混乱和费时。分隔符让每类商品都有其位置,使得结账效率高,找到并使用这些商品也更简单。
针对大模型也一样,分隔符会帮助ChatGPT清晰地区分和处理信息,从而给出更加精准和相关的回答

3.2 常用分隔符及其应用场景

以下是一些常用分隔符及其在特定场景下的应用方法

3.2.1 三引号

应用模版:""" 被包裹的文档 """
应用场景:当需要提交一大段文本给模型进行处理,如总结、解析或转换时
应用示例:我希望ChatGPT可以帮助我总结一篇文章

请总结以下文章:
"""
人工智能(AI)是计算机科学的一个分支,旨在创造能够智能且独立操作的机器。近年来,AI技术快速进步,引领了机器学习、自然语言处理和机器人技术的创新。这些发展有望彻底改变从医疗保健到金融等行业,通过提高效率和发掘新见解。
"""

3.2.2 有序标题

应用场景:指示说明、定义关系或步骤序列,尤其在解释概念或指导操作时使用
应用示例:当你指定步骤时,ChatGPT的输出会更加结构化

我希望你按照如下步骤帮我解释下ChatGPT
1、ChatGPT是什么
2、为什么要用ChatGPT
3、如何使用ChatGPT
4、ChatGPT未来的发展路线

3.2.3 XML/HTML标签

应用模版: 被包裹的文档
应用场景:在需要结构化文本处理,如分隔文章的不同部分或在文档中标记特定内容时使用
应用示例:我需要ChatGPT帮助我总结两篇文章的观点,并进行对比,通过使用

的标签可以让ChatGPT非常清晰的知道两篇文档的界线

比较这两篇文章的主要观点,并进行对比
<article>
第一篇文章认为,AI通过自动化日常任务并为人类创造性开辟新途径,将创造出比它取代的更多工作岗位。
</article>
<article>
第二篇文章主张,AI对就业构成显著风险,尤其是在制造业和运输业等领域,自动化容易替代人力劳动。
</article>

3.2.4 JSON对象

应用模版:({ "key": "value" })
应用场景:提交结构化数据,如配置信息、用户资料或任何需要键值对表示的信息
应用示例:使用JSON对象可以清晰地表示多层次或分类的信息,使得数据的解析和处理更为高效和准确

请根据以下信息生成用户档案:
{
  "姓名": "张三",
  "年龄": "28",
  "职业": "软件工程师",
  "兴趣": ["编程", "旅行", "阅读"]
}

3.3 什么情况下使用分隔符

  • 复杂的指令解析:当请求包含多个部分,且每部分需要不同处理时(例如,同时要求总结文本、提出问题、进行比较分析)。
  • 长文本处理:当提交给模型的文本很长,需要模型对特定部分进行专门处理时。
  • 精确信息抽取:当需要从给定文本中精确抽取或聚焦于特定信息时,使用分隔符可以帮助模型更好地定位这些信息。

四、总结

在这篇文章中,我们介绍了三个提升与ChatGPT互动效果的策略:提供更多的细节、要求模型扮演特定的角色、使用分隔符。这些策略旨在帮助用户更有效地与ChatGPT交流,以获取更精确和有用的信息。

提供更多的细节能够帮助ChatGPT更好地理解用户的需求,从而提供更加贴切和详细的回答。大圣通过丰富的实践示例,展示了在询问过程中增加细节如何能够显著改善ChatGPT的回答质量。

要求模型扮演特定的角色不仅可以增加交流的趣味性,还能提高答案的相关性和精确度。通过设定ChatGPT和用户的角色,可以使得对话更加生动有趣,同时让回答更加针对性和专业。

使用分隔符有助于ChatGPT更清晰地理解和处理复杂的指令或长文本。这种方法类似于在处理信息时引入逻辑上的“分隔”,有助于提高信息处理的准确性和效率。

参考文档