Vue3 知识点(一)基础

883 阅读18分钟

响应式基础

声明响应式状态

ref()

在组合式 API 中,推荐使用 ref() 函数来声明响应式状态:

import { ref } from 'vue'
const count = ref(0)

ref() 接收参数,并将其包裹在一个带有 .value 属性的 ref 对象中返回:

const count = ref(0)

console.log(count) // { value: 0 }
console.log(count.value) // 0

count.value++
console.log(count.value) // 1

参考:为 refs 标注类型 

要在组件模板中访问 ref,请从组件的 setup() 函数中声明并返回它们:

import { ref } from 'vue'

export default {
  // `setup` 是一个特殊的钩子,专门用于组合式 API。
  setup() {
    const count = ref(0)

    // 将 ref 暴露给模板
    return {
      count
    }
  }
}
<div>{{ count }}</div>

注意,在模板中使用 ref 时,我们需要附加 .value。为了方便起见,当在模板中使用时,ref 会自动解包 (有一些注意事项)。

你也可以直接在事件监听器中改变一个 ref:

<button @click="count++"> {{ count }} </button>

对于更复杂的逻辑,我们可以在同一作用域内声明更改 ref 的函数,并将它们作为方法与状态一起公开:

import { ref } from 'vue'

export default {
  setup() {
    const count = ref(0)

    function increment() {
      // 在 JavaScript 中需要 .value
      count.value++
    }

    // 不要忘记同时暴露 increment 函数
    return {
      count,
      increment
    }
  }
}

然后,暴露的方法可以被用作事件监听器:

<button @click="increment"> {{ count }} </button>

这里是 Codepen 上的例子,没有使用任何构建工具。

<script setup>

在 setup() 函数中手动暴露大量的状态和方法非常繁琐。幸运的是,我们可以通过使用单文件组件 (SFC) 来避免这种情况。我们可以使用 <script setup> 来大幅度地简化代码:

<script setup>
import { ref } from 'vue'

const count = ref(0)

function increment() {
  count.value++
}
</script>

<template>
  <button @click="increment">
    {{ count }}
  </button>
</template>

<script setup> 中的顶层的导入、声明的变量和函数可在同一组件的模板中直接使用。你可以理解为模板是在同一作用域内声明的一个 JavaScript 函数——它自然可以访问与它一起声明的所有内容。

为什么要使用 ref?

你可能会好奇:为什么我们需要使用带有 .value 的 ref,而不是普通的变量?为了解释这一点,我们需要简单地讨论一下 Vue 的响应式系统是如何工作的。

当你在模板中使用了一个 ref,然后改变了这个 ref 的值时,Vue 会自动检测到这个变化,并且相应地更新 DOM。这是通过一个基于依赖追踪的响应式系统实现的。当一个组件首次渲染时,Vue 会追踪在渲染过程中使用的每一个 ref。然后,当一个 ref 被修改时,它会触发追踪它的组件的一次重新渲染。

在标准的 JavaScript 中,检测普通变量的访问或修改是行不通的。然而,我们可以通过 getter 和 setter 方法来拦截对象属性的 get 和 set 操作。

该 .value 属性给予了 Vue 一个机会来检测 ref 何时被访问或修改。在其内部,Vue 在它的 getter 中执行追踪,在它的 setter 中执行触发。从概念上讲,你可以将 ref 看作是一个像这样的对象:

// 伪代码,不是真正的实现
const myRef = {
  _value: 0,
  get value() {
    track()
    return this._value
  },
  set value(newValue) {
    this._value = newValue
    trigger()
  }
}

另一个 ref 的好处是,与普通变量不同,你可以将 ref 传递给函数,同时保留对最新值和响应式连接的访问。当将复杂的逻辑重构为可重用的代码时,这将非常有用。

深层响应性

Ref 可以持有任何类型的值,包括深层嵌套的对象、数组或者 JavaScript 内置的数据结构,比如 Map

Ref 会使它的值具有深层响应性。这意味着即使改变嵌套对象或数组时,变化也会被检测到:

import { ref } from 'vue'

const obj = ref({
  nested: { count: 0 },
  arr: ['foo', 'bar']
})

function mutateDeeply() {
  // 以下都会按照期望工作
  obj.value.nested.count++
  obj.value.arr.push('baz')
}

非原始值将通过 reactive() 转换为响应式代理,该函数将在后面讨论。

也可以通过 shallow ref 来放弃深层响应性。对于浅层 ref,只有 .value 的访问会被追踪。浅层 ref 可以用于避免对大型数据的响应性开销来优化性能、或者有外部库管理其内部状态的情况。

DOM 更新时机

当你修改了响应式状态时,DOM 会被自动更新。但是需要注意的是,DOM 更新不是同步的。Vue 会在“next tick”更新周期中缓冲所有状态的修改,以确保不管你进行了多少次状态修改,每个组件都只会被更新一次。

要等待 DOM 更新完成后再执行额外的代码,可以使用 nextTick() 全局 API:

import { nextTick } from 'vue'

async function increment() {
  count.value++
  await nextTick()
  // 现在 DOM 已经更新了
}

reactive()

还有另一种声明响应式状态的方式,即使用 reactive() API。与将内部值包装在特殊对象中的 ref 不同,reactive() 将使对象本身具有响应性:

import { reactive } from 'vue'

const state = reactive({ count: 0 })

参考:为 reactive() 标注类型 

在模板中使用:

<button @click="state.count++">
  {{ state.count }}
</button>

响应式对象是 JavaScript 代理,其行为就和普通对象一样。不同的是,Vue 能够拦截对响应式对象所有属性的访问和修改,以便进行依赖追踪和触发更新。

reactive() 将深层地转换对象:当访问嵌套对象时,它们也会被 reactive() 包装。当 ref 的值是一个对象时,ref() 也会在内部调用它。与浅层 ref 类似,这里也有一个 shallowReactive() API 可以选择退出深层响应性。

Reactive Proxy vs. Original

值得注意的是,reactive() 返回的是一个原始对象的 Proxy,它和原始对象是不相等的:

const raw = {}
const proxy = reactive(raw)

// 代理对象和原始对象不是全等的
console.log(proxy === raw) // false

只有代理对象是响应式的,更改原始对象不会触发更新。因此,使用 Vue 的响应式系统的最佳实践是 仅使用你声明对象的代理版本

为保证访问代理的一致性,对同一个原始对象调用 reactive() 会总是返回同样的代理对象,而对一个已存在的代理对象调用 reactive() 会返回其本身:

// 在同一个对象上调用 reactive() 会返回相同的代理
console.log(reactive(raw) === proxy) // true

// 在一个代理上调用 reactive() 会返回它自己
console.log(reactive(proxy) === proxy) // true

这个规则对嵌套对象也适用。依靠深层响应性,响应式对象内的嵌套对象依然是代理:

const proxy = reactive({})

const raw = {}
proxy.nested = raw

console.log(proxy.nested === raw) // false

reactive() 的局限性

reactive() API 有一些局限性:

  1. 有限的值类型:它只能用于对象类型 (对象、数组和如 MapSet 这样的集合类型)。它不能持有如 stringnumber 或 boolean 这样的原始类型

  2. 不能替换整个对象:由于 Vue 的响应式跟踪是通过属性访问实现的,因此我们必须始终保持对响应式对象的相同引用。这意味着我们不能轻易地“替换”响应式对象,因为这样的话与第一个引用的响应性连接将丢失:

    let state = reactive({ count: 0 })
    
    // 上面的 ({ count: 0 }) 引用将不再被追踪
    // (响应性连接已丢失!)
    state = reactive({ count: 1 })
    
  3. 对解构操作不友好:当我们将响应式对象的原始类型属性解构为本地变量时,或者将该属性传递给函数时,我们将丢失响应性连接:

    const state = reactive({ count: 0 })
    
    // 当解构时,count 已经与 state.count 断开连接
    let { count } = state
    // 不会影响原始的 state
    count++
    
    // 该函数接收到的是一个普通的数字
    // 并且无法追踪 state.count 的变化
    // 我们必须传入整个对象以保持响应性
    callSomeFunction(state.count)
    

由于这些限制,我们建议使用 ref() 作为声明响应式状态的主要 API。

额外的 ref 解包细节

作为 reactive 对象的属性

一个 ref 会在作为响应式对象的属性被访问或修改时自动解包。换句话说,它的行为就像一个普通的属性:

const count = ref(0)
const state = reactive({
  count
})

console.log(state.count) // 0

state.count = 1
console.log(count.value) // 1

如果将一个新的 ref 赋值给一个关联了已有 ref 的属性,那么它会替换掉旧的 ref:

const otherCount = ref(2)

state.count = otherCount
console.log(state.count) // 2
// 原始 ref 现在已经和 state.count 失去联系
console.log(count.value) // 1

只有当嵌套在一个深层响应式对象内时,才会发生 ref 解包。当其作为浅层响应式对象的属性被访问时不会解包。

数组和集合的注意事项

与 reactive 对象不同的是,当 ref 作为响应式数组或原生集合类型(如 Map) 中的元素被访问时,它不会被解包:

const books = reactive([ref('Vue 3 Guide')])
// 这里需要 .value
console.log(books[0].value)

const map = reactive(new Map([['count', ref(0)]]))
// 这里需要 .value
console.log(map.get('count').value)

在模板中解包的注意事项

在模板渲染上下文中,只有顶级的 ref 属性才会被解包。

在下面的例子中,count 和 object 是顶级属性,但 object.id 不是:

const count = ref(0)
const object = { id: ref(1) }

因此,这个表达式按预期工作:

{{ count + 1 }}

...但这个不会

{{ object.id + 1 }}

渲染的结果将是 [object Object]1,因为在计算表达式时 object.id 没有被解包,仍然是一个 ref 对象。为了解决这个问题,我们可以将 id 解构为一个顶级属性:

const { id } = object
{{ id + 1 }}

现在渲染的结果将是 2

另一个需要注意的点是,如果 ref 是文本插值的最终计算值 (即 {{ }} 标签),那么它将被解包,因此以下内容将渲染为 1

{{ object.id }}

该特性仅仅是文本插值的一个便利特性,等价于 {{ object.id.value }}

计算属性

<script setup>
import { reactive, computed } from 'vue'

const author = reactive({
  name: 'John Doe',
  books: [
    'Vue 2 - Advanced Guide',
    'Vue 3 - Basic Guide',
    'Vue 4 - The Mystery'
  ]
})

// 一个计算属性 ref
const publishedBooksMessage = computed(() => {
  return author.books.length > 0 ? 'Yes' : 'No'
})
</script>

<template>
  <p>Has published books:</p>
  <span>{{ publishedBooksMessage }}</span>
</template>

我们在这里定义了一个计算属性 publishedBooksMessagecomputed() 方法期望接收一个 getter 函数,返回值为一个计算属性 ref。和其他一般的 ref 类似,你可以通过 publishedBooksMessage.value 访问计算结果。计算属性 ref 也会在模板中自动解包,因此在模板表达式中引用时无需添加 .value

计算属性缓存 vs 方法

两种方式在结果上确实是完全相同的,然而,不同之处在于计算属性值会基于其响应式依赖被缓存。一个计算属性仅会在其响应式依赖更新时才重新计算。这意味着只要 author.books 不改变,无论多少次访问 publishedBooksMessage 都会立即返回先前的计算结果,而不用重复执行 getter 函数。相比之下,方法调用总是会在重渲染发生时再次执行函数。

可写计算属性

计算属性默认是只读的。当你尝试修改一个计算属性时,你会收到一个运行时警告。只在某些特殊场景中你可能才需要用到“可写”的属性,你可以通过同时提供 getter 和 setter 来创建:

<script setup>
import { ref, computed } from 'vue'

const firstName = ref('John')
const lastName = ref('Doe')

const fullName = computed({
  // getter
  get() {
    return firstName.value + ' ' + lastName.value
  },
  // setter
  set(newValue) {
    // 注意:我们这里使用的是解构赋值语法
    [firstName.value, lastName.value] = newValue.split(' ')
  }
})
</script>

Getter 不应有副作用

避免直接修改计算属性值

Class 与 Style 绑定

在组件上使用

对于只有一个根元素的组件,当你使用了 class attribute 时,这些 class 会被添加到根元素上并与该元素上已有的 class 合并。

举例来说,如果你声明了一个组件名叫 MyComponent,模板如下:

<!-- 子组件模板 -->
<p class="foo bar">Hi!</p>

在使用时添加一些 class:

<!-- 在使用组件时 -->
<MyComponent class="baz boo" />

渲染出的 HTML 为:

<p class="foo bar baz boo">Hi!</p>

Class 的绑定也是同样的:

<MyComponent :class="{ active: isActive }" />

当 isActive 为真时,被渲染的 HTML 会是:

<p class="foo bar active">Hi!</p>

如果你的组件有多个根元素,你将需要指定哪个根元素来接收这个 class。你可以通过组件的 $attrs 属性来实现指定:

<!-- MyComponent 模板使用 $attrs 时 -->
<p :class="$attrs.class">Hi!</p>
<span>This is a child component</span>
<MyComponent class="baz" />

这将被渲染为:

<p class="baz">Hi!</p>
<span>This is a child component</span>

你可以在透传 Attribute 一章中了解更多组件的 attribute 继承的细节。

绑定内联样式

绑定数组

我们还可以给 :style 绑定一个包含多个样式对象的数组。这些对象会被合并后渲染到同一元素上:

template

<div :style="[baseStyles, overridingStyles]"></div>

自动前缀

当你在 :style 中使用了需要浏览器特殊前缀的 CSS 属性时,Vue 会自动为他们加上相应的前缀。Vue 是在运行时检查该属性是否支持在当前浏览器中使用。如果浏览器不支持某个属性,那么将尝试加上各个浏览器特殊前缀,以找到哪一个是被支持的。

样式多值

你可以对一个样式属性提供多个 (不同前缀的) 值,举例来说:

<div :style="{ display: ['-webkit-box', '-ms-flexbox', 'flex'] }"></div>

数组仅会渲染浏览器支持的最后一个值。在这个示例中,在支持不需要特别前缀的浏览器中都会渲染为 display: flex

条件渲染

列表渲染

实际上,你也可以在定义 v-for 的变量别名时使用解构,和解构函数参数类似:

<li v-for="{ message } in items">
  {{ message }}
</li>

<!-- 有 index 索引时 -->
<li v-for="({ message }, index) in items">
  {{ message }} {{ index }}
</li>

你也可以使用 of 作为分隔符来替代 in,这更接近 JavaScript 的迭代器语法:

<div v-for="item of items"></div>

v-for 与对象

你也可以使用 v-for 来遍历一个对象的所有属性。遍历的顺序会基于对该对象调用 Object.keys() 的返回值来决定。

const myObject = reactive({
  title: 'How to do lists in Vue',
  author: 'Jane Doe',
  publishedAt: '2016-04-10'
})
<ul>
  <li v-for="value in myObject">
    {{ value }}
  </li>
</ul>

可以通过提供第二个参数表示属性名 (例如 key):

<li v-for="(value, key) in myObject">
  {{ key }}: {{ value }}
</li>

第三个参数表示位置索引:

<li v-for="(value, key, index) in myObject">
  {{ index }}. {{ key }}: {{ value }}
</li>

v-for 与 v-if

当它们同时存在于一个节点上时,v-if 比 v-for 的优先级更高。这意味着 v-if 的条件将无法访问到 v-for 作用域内定义的变量别名:

<!--
 这会抛出一个错误,因为属性 todo 此时
 没有在该实例上定义
-->
<li v-for="todo in todos" v-if="!todo.isComplete">
  {{ todo.name }}
</li>

在外新包装一层 <template> 再在其上使用 v-for 可以解决这个问题 (这也更加明显易读):

<template v-for="todo in todos">
  <li v-if="!todo.isComplete">
    {{ todo.name }}
  </li>
</template>

事件处理

事件修饰符

  • .stop
  • .prevent
  • .self
  • .capture
  • .once
  • .passive

使用修饰符时需要注意调用顺序,因为相关代码是以相同的顺序生成的。因此使用 @click.prevent.self 会阻止元素及其子元素的所有点击事件的默认行为,而 @click.self.prevent 则只会阻止对元素本身的点击事件的默认行为。

请勿同时使用 .passive 和 .prevent,因为 .passive 已经向浏览器表明了你不想阻止事件的默认行为。如果你这么做了,则 .prevent 会被忽略,并且浏览器会抛出警告。

按键修饰符

<!-- 仅在 `key` 为 `Enter` 时调用 `submit` -->
<input @keyup.enter="submit" />
  • .enter
  • .tab
  • .delete (捕获“Delete”和“Backspace”两个按键)
  • .esc
  • .space
  • .up
  • .down
  • .left
  • .right

系统按键修饰符

  • .ctrl
  • .alt
  • .shift
  • .meta

在 Mac 键盘上,meta 是 Command 键 (⌘)。在 Windows 键盘上,meta 键是 Windows 键 (⊞)。在 Sun 微机系统键盘上,meta 是钻石键 (◆)。在某些键盘上,特别是 MIT 和 Lisp 机器的键盘及其后代版本的键盘,如 Knight 键盘,space-cadet 键盘,meta 都被标记为“META”。在 Symbolics 键盘上,meta 也被标识为“META”或“Meta”。

举例来说:

<!-- Alt + Enter -->
<input @keyup.alt.enter="clear" />

<!-- Ctrl + 点击 -->
<div @click.ctrl="doSomething">Do something</div>

请注意,系统按键修饰符和常规按键不同。与 keyup 事件一起使用时,该按键必须在事件发出时处于按下状态。换句话说,keyup.ctrl 只会在你仍然按住 ctrl 但松开了另一个键时被触发。若你单独松开 ctrl 键将不会触发。

.exact 修饰符

.exact 修饰符允许控制触发一个事件所需的确定组合的系统按键修饰符。

<!-- 当按下 Ctrl 时,即使同时按下 Alt 或 Shift 也会触发 -->
<button @click.ctrl="onClick">A</button>

<!-- 仅当按下 Ctrl 且未按任何其他键时才会触发 -->
<button @click.ctrl.exact="onCtrlClick">A</button>

<!-- 仅当没有按下任何系统按键时触发 -->
<button @click.exact="onClick">A</button>

鼠标按键修饰符

表单输入绑定

  • 文本类型的 <input> 和 <textarea> 元素会绑定 value property 并侦听 input 事件;
  • <input type="checkbox"> 和 <input type="radio"> 会绑定 checked property 并侦听 change 事件;
  • <select> 会绑定 value property 并侦听 change 事件。

v-model 会忽略任何表单元素上初始的 valuechecked 或 selected attribute。它将始终将当前绑定的 JavaScript 状态视为数据的正确来源。你应该在 JavaScript 中使用响应式系统的 API来声明该初始值。

修饰符

.lazy

默认情况下,v-model 会在每次 input 事件后更新数据 (IME 拼字阶段的状态例外)。你可以添加 lazy 修饰符来改为在每次 change 事件后更新数据:

.number

如果你想让用户输入自动转换为数字,你可以在 v-model 后添加 .number 修饰符来管理输入:

如果该值无法被 parseFloat() 处理,那么将返回原始值。

number 修饰符会在输入框有 type="number" 时自动启用。

.trim

如果你想要默认自动去除用户输入内容中两端的空格,你可以在 v-model 后添加 .trim 修饰符:

组件上的 v-model

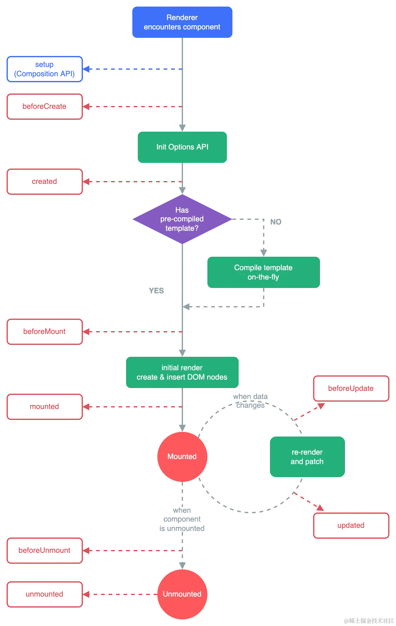
生命周期钩子

image.png

侦听器

<script setup>
import { ref, watch } from 'vue'

const x = ref(0)
const y = ref(0)

// 单个 ref
watch(x, (newX) => {
  console.log(`x is ${newX}`)
})

// getter 函数
watch(
  () => x.value + y.value,
  (sum) => {
    console.log(`sum of x + y is: ${sum}`)
  }
)

// 多个来源组成的数组
watch([x, () => y.value], ([newX, newY]) => {
  console.log(`x is ${newX} and y is ${newY}`)
})
</script>

注意,你不能直接侦听响应式对象的属性值,例如:

const obj = reactive({ count: 0 })
// 错误,因为 watch() 得到的参数是一个 number
watch(obj.count, (count) => {
  console.log(`count is: ${count}`)
})

这里需要用一个返回该属性的 getter 函数:

// 提供一个 getter 函数
watch(
  () => obj.count,
  (count) => {
    console.log(`count is: ${count}`)
  }
)

深层侦听器

直接给 watch() 传入一个响应式对象,会隐式地创建一个深层侦听器——该回调函数在所有嵌套的变更时都会被触发:

const obj = reactive({ count: 0 })

watch(obj, (newValue, oldValue) => {
  // 在嵌套的属性变更时触发
  // 注意:`newValue` 此处和 `oldValue` 是相等的
  // 因为它们是同一个对象!
})

obj.count++

你也可以给上面这个例子显式地加上 deep 选项,强制转成深层侦听器:

watch(
  () => state.someObject,
  (newValue, oldValue) => {
    // 注意:`newValue` 此处和 `oldValue` 是相等的
    // *除非* state.someObject 被整个替换了
  },
  { deep: true }
)

深度侦听需要遍历被侦听对象中的所有嵌套的属性,当用于大型数据结构时,开销很大。因此请只在必要时才使用它,并且要留意性能。

即时回调的侦听器

watch 默认是懒执行的:仅当数据源变化时,才会执行回调。但在某些场景中,我们希望在创建侦听器时,立即执行一遍回调。举例来说,我们想请求一些初始数据,然后在相关状态更改时重新请求数据。

我们可以通过传入 immediate: true 选项来强制侦听器的回调立即执行:

watch(
  source,
  (newValue, oldValue) => {
    // 立即执行,且当 `source` 改变时再次执行
  },
  { immediate: true }
)

watchEffect()

watchEffect(async () => {
  const response = await fetch(
    `https://jsonplaceholder.typicode.com/todos/${todoId.value}`
  )
  data.value = await response.json()
})

这个例子中,回调会立即执行,不需要指定 immediate: true。在执行期间,它会自动追踪 todoId.value 作为依赖(和计算属性类似)。每当 todoId.value 变化时,回调会再次执行。有了 watchEffect(),我们不再需要明确传递 todoId 作为源值。

你可以参考一下这个例子的 watchEffect 和响应式的数据请求的操作。

对于这种只有一个依赖项的例子来说,watchEffect() 的好处相对较小。但是对于有多个依赖项的侦听器来说,使用 watchEffect() 可以消除手动维护依赖列表的负担。此外,如果你需要侦听一个嵌套数据结构中的几个属性,watchEffect() 可能会比深度侦听器更有效,因为它将只跟踪回调中被使用到的属性,而不是递归地跟踪所有的属性。

watchEffect 仅会在其同步执行期间,才追踪依赖。在使用异步回调时,只有在第一个 await 正常工作前访问到的属性才会被追踪。

watch vs. watchEffect

watch 和 watchEffect 都能响应式地执行有副作用的回调。它们之间的主要区别是追踪响应式依赖的方式:

  • watch 只追踪明确侦听的数据源。它不会追踪任何在回调中访问到的东西。另外,仅在数据源确实改变时才会触发回调。watch 会避免在发生副作用时追踪依赖,因此,我们能更加精确地控制回调函数的触发时机。
  • watchEffect,则会在副作用发生期间追踪依赖。它会在同步执行过程中,自动追踪所有能访问到的响应式属性。这更方便,而且代码往往更简洁,但有时其响应性依赖关系会不那么明确。

回调的触发时机

当你更改了响应式状态,它可能会同时触发 Vue 组件更新和侦听器回调。

类似于组件更新,用户创建的侦听器回调函数也会被批量处理以避免重复调用。例如,如果我们同步将一千个项目推入被侦听的数组中,我们可能不希望侦听器触发一千次。

默认情况下,侦听器回调会在父组件更新 (如有) 之后、所属组件的 DOM 更新之前被调用。这意味着如果你尝试在侦听器回调中访问所属组件的 DOM,那么 DOM 将处于更新前的状态。

Post Watchers

如果想在侦听器回调中能访问被 Vue 更新之后的所属组件的 DOM,你需要指明 flush: 'post' 选项:

watch(source, callback, {
  flush: 'post'
})

watchEffect(callback, {
  flush: 'post'
})

后置刷新的 watchEffect() 有个更方便的别名 watchPostEffect()

import { watchPostEffect } from 'vue'

watchPostEffect(() => {
  /* 在 Vue 更新后执行 */
})

同步侦听器

你还可以创建一个同步触发的侦听器,它会在 Vue 进行任何更新之前触发:

watch(source, callback, {
  flush: 'sync'
})

watchEffect(callback, {
  flush: 'sync'
})

Sync watchEffect() also has a convenience alias, watchSyncEffect():

import { watchSyncEffect } from 'vue'

watchSyncEffect(() => {
  /* executed synchronously upon reactive data change */
})

停止侦听器

在 setup() 或 <script setup> 中用同步语句创建的侦听器,会自动绑定到宿主组件实例上,并且会在宿主组件卸载时自动停止。因此,在大多数情况下,你无需关心怎么停止一个侦听器。

一个关键点是,侦听器必须用同步语句创建:如果用异步回调创建一个侦听器,那么它不会绑定到当前组件上,你必须手动停止它,以防内存泄漏。如下方这个例子:

<script setup>
import { watchEffect } from 'vue'

// 它会自动停止
watchEffect(() => {})

// ...这个则不会!
setTimeout(() => {
  watchEffect(() => {})
}, 100)
</script>

要手动停止一个侦听器,请调用 watch 或 watchEffect 返回的函数:

const unwatch = watchEffect(() => {})
// ...当该侦听器不再需要时
unwatch()

注意,需要异步创建侦听器的情况很少,请尽可能选择同步创建。如果需要等待一些异步数据,你可以使用条件式的侦听逻辑:

// 需要异步请求得到的数据
const data = ref(null)

watchEffect(() => {
  if (data.value) {
    // 数据加载后执行某些操作...
  }
})

模板引用

v-for 中的模板引用

需要 v3.2.25 及以上版本

当在 v-for 中使用模板引用时,对应的 ref 中包含的值是一个数组,它将在元素被挂载后包含对应整个列表的所有元素:

<script setup>
import { ref, onMounted } from 'vue'

const list = ref([
  /* ... */
])

const itemRefs = ref([])

onMounted(() => console.log(itemRefs.value))
</script>

<template>
  <ul>
    <li v-for="item in list" ref="itemRefs">
      {{ item }}
    </li>
  </ul>
</template>

应该注意的是,ref 数组并不保证与源数组相同的顺序。

函数模板引用

除了使用字符串值作名字,ref attribute 还可以绑定为一个函数,会在每次组件更新时都被调用。该函数会收到元素引用作为其第一个参数:

<input :ref="(el) => { /* 将 el 赋值给一个数据属性或 ref 变量 */ }">

注意我们这里需要使用动态的 :ref 绑定才能够传入一个函数。当绑定的元素被卸载时,函数也会被调用一次,此时的 el 参数会是 null。你当然也可以绑定一个组件方法而不是内联函数。

组件上的 ref

模板引用也可以被用在一个子组件上。这种情况下引用中获得的值是组件实例:

<script setup>
import { ref, onMounted } from 'vue'
import Child from './Child.vue'

const child = ref(null)

onMounted(() => {
  // child.value 是 <Child /> 组件的实例
})
</script>

<template>
  <Child ref="child" />
</template>

如果一个子组件使用的是选项式 API 或没有使用 <script setup>,被引用的组件实例和该子组件的 this 完全一致,这意味着父组件对子组件的每一个属性和方法都有完全的访问权。这使得在父组件和子组件之间创建紧密耦合的实现细节变得很容易,当然也因此,应该只在绝对需要时才使用组件引用。大多数情况下,你应该首先使用标准的 props 和 emit 接口来实现父子组件交互。

有一个例外的情况,使用了 <script setup> 的组件是默认私有的:一个父组件无法访问到一个使用了 <script setup> 的子组件中的任何东西,除非子组件在其中通过 defineExpose 宏显式暴露:

<script setup>
import { ref } from 'vue'

const a = 1
const b = ref(2)

// 像 defineExpose 这样的编译器宏不需要导入
defineExpose({
  a,
  b
})
</script>

当父组件通过模板引用获取到了该组件的实例时,得到的实例类型为 { a: number, b: number } (ref 都会自动解包,和一般的实例一样)。

组件基础

使用组件

<script setup>
import ButtonCounter from './ButtonCounter.vue'
</script>

<template>
  <h1>Here is a child component!</h1>
  <ButtonCounter />
</template>

通过 <script setup>,导入的组件都在模板中直接可用。

传递 props

Props 是一种特别的 attributes,你可以在组件上声明注册。要传递给博客文章组件一个标题,我们必须在组件的 props 列表上声明它。这里要用到 defineProps 宏:

<!-- BlogPost.vue -->
<script setup>
defineProps(['title'])
</script>

<template>
  <h4>{{ title }}</h4>
</template>

defineProps 是一个仅 <script setup> 中可用的编译宏命令,并不需要显式地导入。声明的 props 会自动暴露给模板。defineProps 会返回一个对象,其中包含了可以传递给组件的所有 props:

const props = defineProps(['title'])
console.log(props.title)

TypeScript 用户请参考:为组件 props 标注类型

如果你没有使用 <script setup>,props 必须以 props 选项的方式声明,props 对象会作为 setup() 函数的第一个参数被传入:

export default {
  props: ['title'],
  setup(props) {
    console.log(props.title)
  }
}

一个组件可以有任意多的 props,默认情况下,所有 prop 都接受任意类型的值。

监听事件

父组件可以通过 v-on 或 @ 来选择性地监听子组件上抛的事件,就像监听原生 DOM 事件那样:

<BlogPost
  ...
  @enlarge-text="postFontSize += 0.1"
 />

子组件可以通过调用内置的  $emit 方法,通过传入事件名称来抛出一个事件:

<!-- BlogPost.vue, 省略了 <script> -->
<template>
  <div class="blog-post">
    <h4>{{ title }}</h4>
    <button @click="$emit('enlarge-text')">Enlarge text</button>
  </div>
</template>

我们可以通过 defineEmits 宏来声明需要抛出的事件:

<!-- BlogPost.vue -->
<script setup>
defineProps(['title'])
defineEmits(['enlarge-text'])
</script>

这声明了一个组件可能触发的所有事件,还可以对事件的参数进行验证。同时,这还可以让 Vue 避免将它们作为原生事件监听器隐式地应用于子组件的根元素。

和 defineProps 类似,defineEmits 仅可用于 <script setup> 之中,并且不需要导入,它返回一个等同于 $emit 方法的 emit 函数。它可以被用于在组件的 <script setup> 中抛出事件,因为此处无法直接访问 $emit

<script setup>
const emit = defineEmits(['enlarge-text'])

emit('enlarge-text')
</script>

TypeScript 用户请参考:为组件 emits 标注类型

如果你没有在使用 <script setup>,你可以通过 emits 选项定义组件会抛出的事件。你可以从 setup() 函数的第二个参数,即 setup 上下文对象上访问到 emit 函数:

export default {
  emits: ['enlarge-text'],
  setup(props, ctx) {
    ctx.emit('enlarge-text')
  }
}

通过插槽来分配内容

这可以通过 Vue 的自定义 <slot> 元素来实现:

<template>
  <div class="alert-box">
    <strong>This is an Error for Demo Purposes</strong>
    <slot />
  </div>
</template>

<style scoped>
.alert-box {
  /* ... */
}
</style>

如上所示,我们使用 <slot> 作为一个占位符,父组件传递进来的内容就会渲染在这里。

动态组件

有些场景会需要在两个组件间来回切换,比如 Tab 界面:

<!-- currentTab 改变时组件也改变 -->
<component :is="tabs[currentTab]"></component>

在上面的例子中,被传给 :is 的值可以是以下几种:

  • 被注册的组件名
  • 导入的组件对象

你也可以使用 is attribute 来创建一般的 HTML 元素。

当使用 <component :is="..."> 来在多个组件间作切换时,被切换掉的组件会被卸载。我们可以通过 <KeepAlive> 组件强制被切换掉的组件仍然保持“存活”的状态。