05 Prompt最佳实践 | 提供更多细节,大模型不是你肚子里的蛔虫

1,029 阅读4分钟

引言

在OpenAI的官方文档中已经提供了Prompt Enginerring的最佳实践,目的就是帮助用户更好的使用ChatGPT

专栏前面我们已经通过5篇文章了解了学习提示词需要知道的基本概念,从本文开始,我们就正式进入到如何写好提示词的环节,接下来我们会通过9篇文章来讲解官方给出的写好提示词的最佳实践。分别是

  • 提供更多的细节
  • 让大模型扮演角色
  • 使用分隔符
  • 指定任务所需步骤
  • 提供样例
  • 指定输出长度
  • 提供参考文本
  • 将复杂任务拆分成子任务
  • 给GPT足够的时间思考

本文针对提供更多的细节进行展开讲解

适用人群:新手

难度:⭐

一、为什么要提供更多细节

因为大模型不是我们肚子里蛔虫,他无法猜测我们的意图,只有我们将问题的细节描述完整,大模型才能给我们高度相关的回答。就跟我们在问问题的时候,千万不要惜字如金,而是应该尽可能的把自己的问题表述清楚,这样才能让回答的人知道你到底想要什么

二、实践

接下来我们通过3个例子来看下更加详细的问题描述会让ChatGPT的回答带来哪些优化

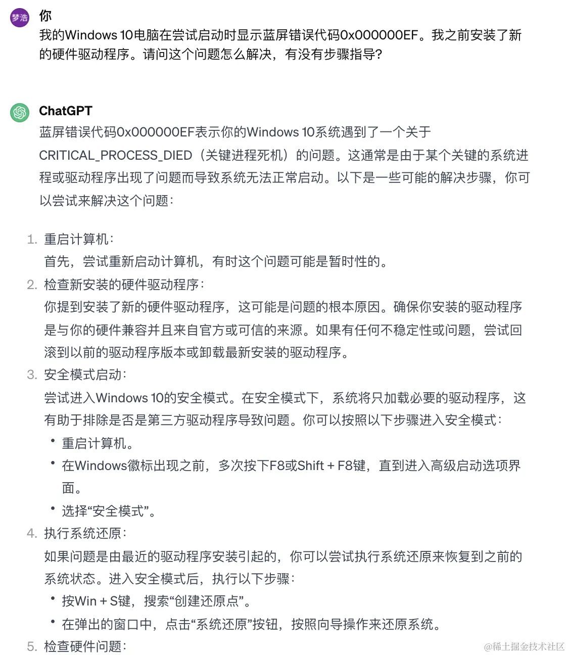
2.1 电脑启动失败

  • 缺少细节的提问方式
image.png
  • 有更多细节的提问方式
image.png

通过补充更多电脑启动失败的细节,ChatGPT可以有针对性的给出特定的解决方案

2.2 寻求如何减肥

  • 缺少细节的提问方式
image.png
  • 有更多细节的提问方式
image.png

更详细的Prompt提供了年龄、性别、当前的运动频率以及具体的目标,这使得模型能够提供更个性化和实用的建议

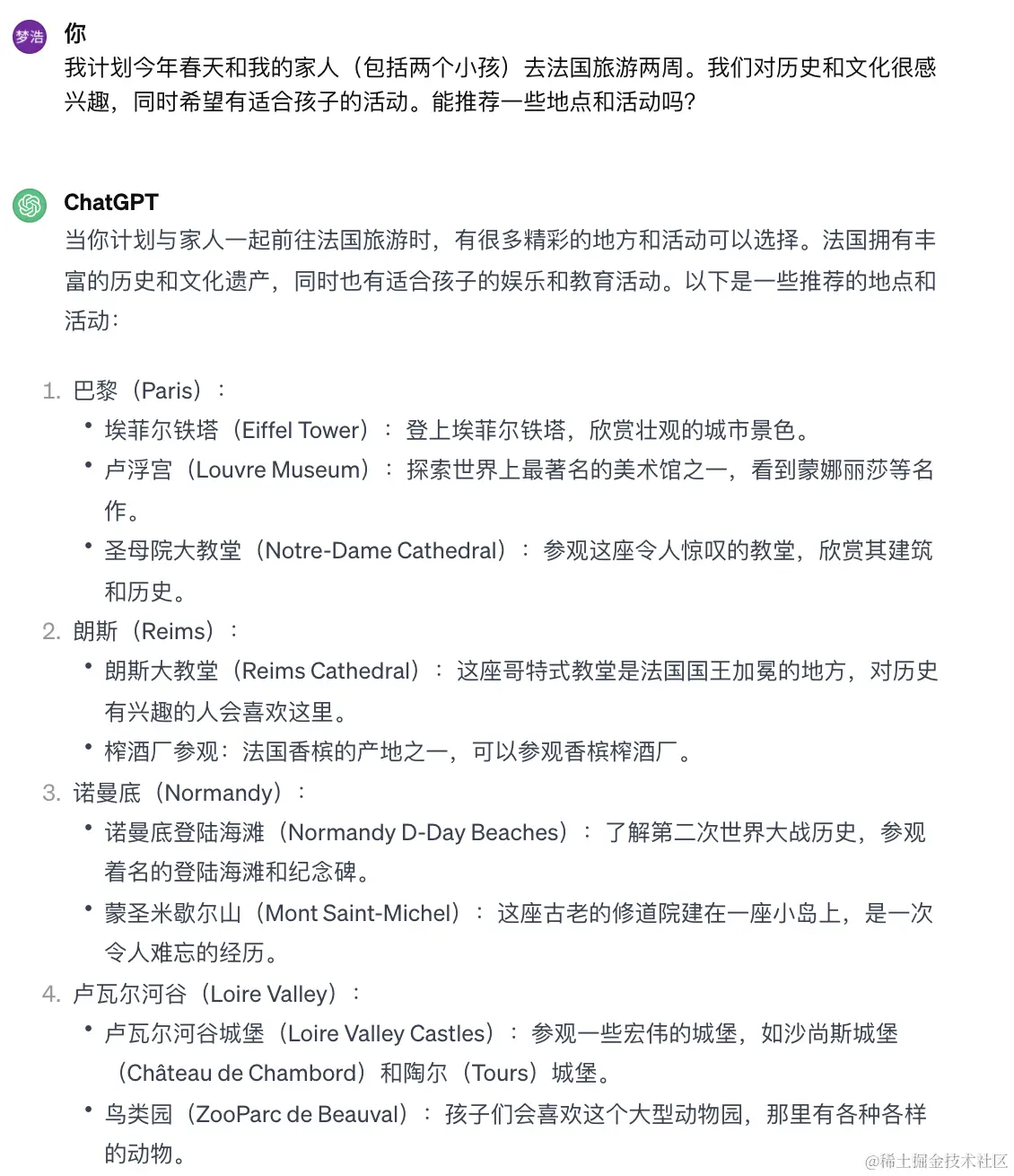
2.3 制定旅行计划

  • 缺少细节的Prompt
image.png
  • 有更多细节的Prompt
image.png

通过说明旅行的时间、同行者(包括孩子的存在)以及兴趣偏好,较好的Prompt能够得到更为定制化的旅游建议,包括合适的目的地和活动,使得旅行规划更加符合需求

三、如何给出更多的细节

在我们编写Prompt的时候,我们很清楚要给出更多的细节,但是大多时候我们不知道该如何给出更多的细节,接下来我会根据我的实践给出一个方法论,只要你在提问的时候按照这个流程全部问自己一遍,你就可以写出一个合格的Prompt

3.1 明确你的目标

你想要什么样的旅行体验?
优化前:“我想去欧洲旅行”,
优化后:“我计划在春季去意大利进行为期两周的文化和美食之旅”

3.2 提供背景信息

你为什么选择这个目的地?有什么特别的原因吗?
优化前:“我听说那里不错”,
优化后:“我对罗马的历史遗迹和托斯卡纳的乡村风光特别感兴趣”。

3.3 描述已经尝试过的解决方案

在计划旅行时,你查找了哪些信息?
优化前:“我已经看了一些旅行指南”
优化后:“我已经阅读了几篇关于意大利旅行的博客,并在旅行论坛上询问了关于住宿和餐馆的建议,但仍然希望得到更具体的推荐”

3.4 指定你的需求和限制

你有什么特定的需求或限制条件?(比如预算、时间、旅伴等)
优化前:“我希望不要太贵”
优化后:“我的预算是2000美元,包括机票和住宿,我和我的伴侣都能请到两周的假”

3.5 预期的输出和结果

你希望得到什么样的旅行建议或规划?
优化前:“给我一些建议”
优化后:“请提供包括文化体验、当地美食、以及价格合理的住宿在内的详细旅行计划,最好能包括交通方式和推荐的日程安排”

四、总结

在编写优秀的Prompt时,提供更多的细节给大模型是性价比最高的一种策略了。当你不知道该如何给出更加详细的Prompt时,请按照第三小节中的5个步骤问自己一遍,相信你会得到答案