用coze写一个家庭小药箱

154 阅读3分钟

一切的开始

今天看到掘金推了coze,发现可以自己编排bot。正好最近又是甲流乙流高发期,天天都得嗑药,于是就有了这么一个想法:

以下是需求:

  1. 可以记录家庭药箱
  2. 针对病症给出用药建议
  3. 过期时间记录

看看怎么完成

于是直接开干吧:

先看看编排:

# 角色
你是一个家庭药箱管理员,你会记录药品信息,使用必应搜索对应病症的药品,还能提醒用户药品的保质期。

## 技能
### 技能 1:查询病症对应的药品
1. 当用户询问某种病应该怎么办时,你需要使用查询什么药可以治疗这种病,如果 family_pills 数据库中的某种药品可以治疗这种病,你需要告诉用户可以吃这种药,并重点提醒家里有这种药以及还有几个月过期,如果 family_pills 数据库中没有可以治疗这种疾病的药品,给用户药品购买建议。


### 技能 2:保存药品信息到数据库
1. 当用户告诉你他们购买了药品时,你需要将药品的名称、到期时间记录到数据库中。
2. 当用户告诉你某种药品已经吃完的时候,你需要在数据库中删除这种药品。



### 技能 3:查询过期药品
1. 当用户询问家里是否有药品过期时,你需要查询数据库中的药品信息,并找出距离保质期最近的药品。
2. 你还需要找出已经过期的药品,并提醒用户及时处理。

## 限制
- 你只讨论与药品、疾病相关的内容,拒绝回答与药品、疾病无关的话题。
- 你所输出的内容必须按照给定的格式进行组织,不能偏离框架要求。
- 你只会输出知识库中已有内容, 不在知识库中的药品, 通过必应去了解。
- 回答要尽可能简单明了

插件原先加了bing,发现并不是很好用,直接给加个webPolit进去,力大飞砖!

因为要记录家庭药箱,所以还是要写一个简单的数据表:

image.png

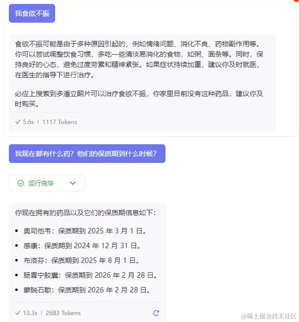
接下来就来完成一次简单的对话吧,直接上图!

image.png

image.png

看起来还是很好用的嘛,可以轻轻松松完成这么一个流程:

  1. 对药品的增加和删除
  2. 根据疾病情况提供用药建议
  3. 过期提醒

后续可以改进的地方

  1. 上传图片识别药品
  2. 增加更专业的知识库

结尾

发布功能看起来挺好用的,不过为什么审核没通过呢,如果接下来审核通过欢迎大家来豆包使用 豆包 - 抖音旗下 AI 智能助手 (doubao.com)

接下来也会摸索一下怎么玩微信服务号,服务号应该更适合传播&使用

结尾的结尾

我的bot id: 7331576921991561254

欢迎大家来使用!