Android学习之路(29) Gradle初探

126 阅读12分钟

前言:

大家回想一下自己第一次接触Gradle是什么时候? 相信大家也都是和我一样,在我们打开第一个AS项目的时候, 发现有很多带gradle字样的文件:setting.gradle, build.gradle,gradle.warpper,以及在gradle文件中各种配置, 这些都是啥wy啊。。

特别对于一些小公司开发人员,因为接触架构层面的机会很少,可能在使用AS几年后都不一定对Gradle有太多深入了解,这是实话,因为笔者就是这么过来的。。

Gradle又是进阶高级开发的必经之路。

好了,接下来进入正题,此系列笔者会由浅入深的方式,带领大家来了解下,Gradle背后究竟有哪些奥秘。

本系列文章:

Gradle筑基篇:

  • Gradle筑基篇(一)-Gradle初探
  • Gradle筑基篇(二)-Groovy语法的详解
  • Gradle筑基篇(三)-Gradle生命周期
  • Gradle筑基篇(四)-Gradle APi详解
  • Gradle筑基篇(五)-Gradle自定义插件
  • Gradle筑基篇(六)-Gradle Maven仓库管理

Gradle进阶篇

  • Gradle进阶篇(六)-AGP详解

本篇是这个系列的第一篇文章:Gradle初探

1.Gradle定义:

很多开发喜欢把Gradle简单定义为一种构建工具,和ant,maven等作用类似, 诚然Gradle确实是用来做构建,但是如果简单得把Gradle拿来做构建,就太小看Gradle了.

笔者更愿意将Gradle看做一种编程框架。在这个框架中,你可以做很多ant,maven等常用构建工具做不了的事情, 如将自己的任务task集成到构建生命周期中,完成文件拷贝,脚本编写等操作。

2.Gradle优缺点:

相较早期的构建工具:ant,maven等。

优点如下:

  • 1.使用DSL Grovvy语言来编写: :了解ant的同学应该都知道:ant使用的是xml配置的模式,而Gradle使用的是表达性的Groovy来编写, Groovy同时支持面向对象和面向过程进行开发,这个特性让Groovy可以写出一些脚本的任务,这在传统ant,maven上是不可能实现的
  • 2.基于java虚拟机: :Groovy是基于jvm的语言,groovy文件编译后其实就是class文件,和我们的java一样。

所以在gradle构建过程中,我们完全可以使用java/kotlin去编写我们的构建任务以及脚本,极大的降低我们学习的成本。

  • 3.Gradle自定义task:可以构建自己的任务,然后挂接到gradle构建生命周期中去,这在ant,maven上也是不可能实现的,
  • 4.扩展性好:gradle将关键配置扔给我们开发者,开发者配置好任务后,无需关心gradle是如何构建的。
  • 5.支持增量更新:增量更新可以大大加快我们的编译速度

关于Groovy的语法篇:可以参考这篇文章: Gradle筑基篇(二)-groovy语法详解

缺点:

用过gradle都知道,低版本gradle的项目在高版本的gradle中经常出现很多莫名其妙的错误,向后兼容性较差。

3.Gradle工程结构:

gradle标准工程代码如下

java
复制代码
├── moduleA
│   └── build.gradle
├── moduleB
│   └── build.gradle
├── build.gradle
├── settings.gradle
├── gradle.properties
├── local.properties
├── gradle
│   └── wrapper
│       ├── gradle-wrapper.jar
│       └── gradle-wrapper.properties
├── gradlew
└── gradlew.bat
  • 1.build.gradle:可以理解为一个Project脚本,Project脚本中有自己的任务,最外层的Project为rootProject
  • 2.settings.gradle:主要用来配置我们项目中需要用到的模块。用include关键字给包裹进
  • 3.gradle.properties:这个文件主要是设置一些全局变量,包括jvm运行以及自定义的一些全局参数
  • 4.local.properties:这个文件主要配置一些本地的sdk和ndk版本信息以及路径
  • 5.gradle-wrapper.jar:负责自动下载Gradle脚本运行环境
  • 6.gradle-wrapper.properties:用来配置当前使用的Gradle的版本以及存储的路径
java
复制代码
distributionBase=GRADLE_USER_HOME
distributionPath=wrapper/dists
zipStoreBase=GRADLE_USER_HOME
zipStorePath=wrapper/dists
distributionUrl=https://services.gradle.org/distributions/gradle-6.5-bin.zip
复制代码
distributionBase + distributionPath:指定Gradle安装路径;
zipStoreBase + zipStorePath:指定Gradle安装包的存储路径;
distributionUrl:Gradle版本的下载地址。

注意这里如果将bin改为all,则可以查看当前Gradle的源码信息。

  • 7.gradlew和gradlew.bat:用来执行构建任务的脚本,可以在命令行使用gradlew xxxTask

4.Gradle生命周期

Gradle作为新兴的构建工具,其内部也有自己的生命周期阶段,每个阶段做的事情都层次分明, 了解Gradle生命周期,才能很好的使用我们的Gradle工具。

1.初始化阶段

做了哪些事情?:

  • 1.初始化Setting.gradle文件,获取setting实例,
  • 2.执行setting中的脚本,根据include字段,创建对应的project实例
  • 3.设置构建需要的环境

注意:初始化阶段执行任何任务都会执行一次。

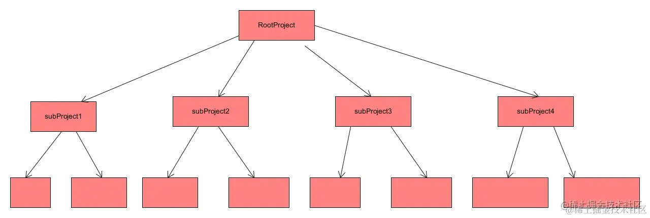
Project实例关系如下:

gradleproject树.png

2.配置阶段

  • 1.下载所有插件和构建脚本依赖项
  • 2.执行build.gradle文件中的脚本信息
  • 3.实现task任务的拓扑图,这个图是一个有向无环图,防止任务执行进入死循环。

注意:配置阶段执行任何任务都会执行一次。

3.执行阶段

执行阶段就是根据当前task拓扑图进行执行task任务。

需要注意以下几点:

  • 1.在项目中配置的doLast,doFirst操作,都会在任务执行阶段执行,而不会在配置阶段执行, 而如果任务需要执行,需要挂接到gradle执行生命周期中,笔者开始接触gradle时就踩过这个坑。。这块后面讲解task的时候在来具体讲解
  • 2.前面也说了初始化阶段和配置阶段在每个任务执行前都会执行,所以不要在前两个阶段进行一些耗时的操作,这样可能每次编译执行你都会崩溃的

5.Gradle生命周期监听:

要查找Gradle是如何监听生命周期,可以到Gradle源码中看看:

  • 1.监听初始化阶段 初始化阶段主要用来初始化Setting.gradle文件,获取setting实例,创建Project实例等,所以其可用下面代码监听:
java
复制代码
//开始初始化Setting.gradle前
this.gradle.beforeSettings {
    println "beforeSettings"
}
//Setting.gradle配置完毕后,创建了setting实例
this.gradle.settingsEvaluated {
    println "settingsEvaluated"
}
//执行解析Setting.gradle文件后,创建了project实例列表
this.gradle.projectsLoaded {
    println "projectsLoaded"
}
  • 2.监听配置阶段

2.1:监听当前project的配置阶段前后:

Project源码中可以看到:

java
复制代码
/**
 * Adds an action to execute immediately before this project is evaluated.
 *
 * @param action the action to execute.
 */
void beforeEvaluate(Action<? super Project> action);

/**
 * Adds an action to execute immediately after this project is evaluated.
 *
 * @param action the action to execute.
 */
void afterEvaluate(Action<? super Project> action);

/**
 * <p>Adds a closure to be called immediately before this project is evaluated. The project is passed to the closure
 * as a parameter.</p>
 *
 * @param closure The closure to call.
 */
void beforeEvaluate(Closure closure);

/**
 * <p>Adds a closure to be called immediately after this project has been evaluated. The project is passed to the
 * closure as a parameter. Such a listener gets notified when the build file belonging to this project has been
 * executed. A parent project may for example add such a listener to its child project. Such a listener can further
 * configure those child projects based on the state of the child projects after their build files have been
 * run.</p>
 *
 * @param closure The closure to call.
 */
void afterEvaluate(Closure closure);

看这两个方法的说明就是用来监听配置阶段,传入的是一个Action或者传入一个闭包,闭包的代理为当前Project

使用方式如下

java
复制代码
//监听project被配置前
this.beforeEvaluate {Project project ->
    println "${project.name} :beforeEvaluate"
}
//监听project被配置后
this.afterEvaluate {Project project ->
    println "${project.name}:afterEvaluate"
}

注意:这个监听只是针对当前Project的配置阶段而不是所有Project的配置

你也可以使用:

java
复制代码
this.project.beforeEvaluate
this.project.afterEvaluate

那么有没有可以监听所有Project的配置阶段的api呢?安排

2.2:监听每个Project的配置前后:

使用this.gradle的内部方法,因为gradle是相对于整个工程作为作用域

java
复制代码
//监听所有的Project的被配置前
this.gradle.beforeProject {Project project ->
    println "${project.name}:beforeProject"
}
//监听所有的Project的被配置后
this.gradle.afterProject {Project project ->
    println "${project.name}:afterProject"
}

编译下看看:

java
复制代码
> Configure project :
gradle_source_plugin:afterProject

> Configure project :app
app:beforeProject
do app evaluating
app:afterProject

> Configure project :application
application:beforeProject
do application evaluating
application:afterProject

看到当前工程所有的project都调用了一次beforeProject和afterProject

那有同学又要问了,有没有监听整个project配置阶段的:当然有

2.3:监听全部project配置阶段的前后

java
复制代码
this.gradle.projectsEvaluated {
    println "all projectsEvaluated"
}

这个闭包可以监听整个项目的配置完毕后的事件

配置阶段还有一些监听如下:

2.4:监听任务的添加操作

java
复制代码
this.project.tasks.whenTaskAdded {Task task->
    println "${task.name}:whenTaskAdded"
}

2.5:监听任务拓扑图的执行

java
复制代码
//task拓扑图构造完毕
this.gradle.taskGraph.whenReady {TaskExecutionGraph graph->
    println "taskGraph:->"+graph
}

监听拓扑图完毕后其实才是真正的配置阶段完毕,瞧瞧源码:

在BasePlugin中:

java
复制代码
threadRecorder.record(
		ExecutionType.BASE_PLUGIN_PROJECT_CONFIGURE,
		project.getPath(),
		null,
		this::configureProject);

threadRecorder.record(
		ExecutionType.BASE_PLUGIN_PROJECT_BASE_EXTENSION_CREATION,
		project.getPath(),
		null,
		this::configureExtension);

threadRecorder.record(
		ExecutionType.BASE_PLUGIN_PROJECT_TASKS_CREATION,
		project.getPath(),
		null,
		this::createTasks);

看到配置阶段最后一步才是创建Task,所以可以使用this.gradle.taskGraph.whenReady监听整个配置阶段的结束

  • 3.监听执行阶段

3.1:监听任务执行:

java
复制代码
gradle.taskGraph.beforeTask { Task task ->
    println "${task.name}:beforeTask"
}
gradle.taskGraph.afterTask {Task task ->
    println "${task.name}:afterTask"
}
执行下面任务:
task clean(type: Delete) {
    doFirst {
        println 'clean:doFirst'
    }
    doLast {
        println 'clean:doLast'
    }
    delete rootProject.buildDir
}
结果:
> Task :clean
clean:beforeTask
clean:doFirst
clean:doLast
clean:afterTask

可以看到在task执行前后调用了监听中的方法

3.2:监听执行任务阶段开始

其实可以使用配置阶段的this.gradle.taskGraph.whenReady,这个就是所有project配置完毕,且生成了task拓扑图 下一步就是开始执行任务了

3.3:监听执行任务阶段结束

this.gradle.buildFinished {} 这个可以监听所有任务执行完毕后事件回调:

6.Gradle Api

Gradle为我们提供了很多丰富的api操作 主要有几下几种:

  • Project api
  • Task api
  • 属性 api
  • 文件 api
  • 以及一些其他api

由于api这块篇幅比较多,就不展开讲解了,后面会单独出一篇文章来讲解这块内容

7.Gradle插件

Gradle插件在我们的项目中使用的还是比较多的,在一些优秀的开源框架:

如鹅厂的Tinker,滴滴的VirtualApk,阿里的Arouter等 内部都使用了Gradle插件知识

笔者Gradle插件开始学习的时候,也是一脸懵逼,

其实你把Gradle插件理解为一个第三方jar包就可以了,只是这个jar包是用于我们apk构建的过程 内部其实也是使用一些Task,挂接到我们的apk构建生命周期中。 这里也不会过多讲解

下面我们来讲下Gradle一个特性:

8.增量更新

有没发现你在构建过程中,如果修改的地方对整个任务容器影响不大情况下,你的编译速度会很快,其实就是Gradle默认支持增量更新功能。

  • 1.定义:

官方:

An important part of any build tool is the ability to avoid doing work that has already been done. Consider the process of compilation. Once your source files have been compiled, there should be no need to recompile them unless something has changed that affects the output, such as the modification of a source file or the removal of an output file. And compilation can take a significant amount of time, so skipping the step when it’s not needed saves a lot of time.

简单点说就是Gradle目前对Task的输入和输出做了判断,如果发现文件的输入和输出没有变化, 就直接使用之前缓存的输入输出数据,不再重新执行,缩短编译时间

taskInputsOutputs.png 这里就涉及到了Task的一些知识点: Task是我们apk构建过程中给的最少单位,每个任务都有输入和输出,将输入的信息传递给下一个任务作为下一个任务的输入,这就是整个构建体系正常运行的核心。

  • 2.Task输入和输出

任务的执行离不开输入和输出,和我们方法执行一样,依赖输入参数和输出返回值

Gradle中使用:

TaskInputs:来管理输入

TaskOutputs:来管理输出

我们来看下这个两个类的内部代码:

java
复制代码
TaskInputs.java
public interface TaskInputs {
    /**
     * Returns true if this task has declared the inputs that it consumes.
     *
     * @return true if this task has declared any inputs.
     */
    boolean getHasInputs();

    /**
     * Returns the input files of this task.
     *
     * @return The input files. Returns an empty collection if this task has no input files.
     */
    FileCollection getFiles();

    /**
     * Registers some input files for this task.
     *
     * @param paths The input files. The given paths are evaluated as per {@link org.gradle.api.Project#files(Object...)}.
     * @return a property builder to further configure the property.
     */
    TaskInputFilePropertyBuilder files(Object... paths);

    /**
     * Registers some input file for this task.
     *
     * @param path The input file. The given path is evaluated as per {@link org.gradle.api.Project#file(Object)}.
     * @return a property builder to further configure the property.
     */
    TaskInputFilePropertyBuilder file(Object path);

    /**
     * Registers an input directory hierarchy. All files found under the given directory are treated as input files for
     * this task.
     *
     * @param dirPath The directory. The path is evaluated as per {@link org.gradle.api.Project#file(Object)}.
     * @return a property builder to further configure the property.
     */
    TaskInputFilePropertyBuilder dir(Object dirPath);

    /**
     * Returns a map of input properties for this task.
     *
     * The returned map is unmodifiable, and does not reflect further changes to the task's properties.
     * Trying to modify the map will result in an {@link UnsupportedOperationException} being thrown.
     *
     * @return The properties.
     */
    Map<String, Object> getProperties();

    /**
     * <p>Registers an input property for this task. This value is persisted when the task executes, and is compared
     * against the property value for later invocations of the task, to determine if the task is up-to-date.</p>
     *
     * <p>The given value for the property must be Serializable, so that it can be persisted. It should also provide a
     * useful {@code equals()} method.</p>
     *
     * <p>You can specify a closure or {@code Callable} as the value of the property. In which case, the closure or
     * {@code Callable} is executed to determine the actual property value.</p>
     *
     * @param name The name of the property. Must not be null.
     * @param value The value for the property. Can be null.
     */
    TaskInputPropertyBuilder property(String name, @Nullable Object value);

    /**
     * Registers a set of input properties for this task. See {@link #property(String, Object)} for details.
     *
     * <p><strong>Note:</strong> do not use the return value to chain calls.
     * Instead always use call via {@link org.gradle.api.Task#getInputs()}.</p>
     *
     * @param properties The properties.
     */
    TaskInputs properties(Map<String, ?> properties);

    /**
     * Returns true if this task has declared that it accepts source files.
     *
     * @return true if this task has source files, false if not.
     */
    boolean getHasSourceFiles();

    /**
     * Returns the set of source files for this task. These are the subset of input files which the task actually does work on.
     * A task is skipped if it has declared it accepts source files, and this collection is empty.
     *
     * @return The set of source files for this task.
     */
    FileCollection getSourceFiles();
}

源文件中我们可以看出: 输入可以有以下种类:

  • 1.文件,文件夹以及一个文件集合
  • 2.普通的key value属性
  • 2.Map:传递一个Map的属性集合

TaskInputs还可以通过getHasInputs判断是否有输入

同理我们来看下TaskOutputs的源码,篇幅原因,这里直接看下TaskOutputs的方法框架:

Outputs.png

大部分情况和inputs类似,可以输出为文件,属性properties等

注意到这里有几个关键的方法: upToDateWhen和cacheIf 这两个方法就是用来对构建中的是否对输出操作进行缓存的点,用于增量构建使用

总结

本篇文章主要是讲解了Gradle一些基础认识,Gradle工程项目的概括以及Gradle构建生命周期管理和监听等操作。 后面文章会陆续推出关于GradleApi,Gradle插件以及AGP插件的详细介绍,希望大家能从中会有一些收获。

作者:小余的自习室
链接:juejin.cn/post/712978…
来源:稀土掘金
著作权归作者所有。商业转载请联系作者获得授权,非商业转载请注明出处。