如何通过Prompt优雅使用ChatGPT?

176 阅读3分钟

学会几种万能Prompt,立马成为ChatGPT使用大神

随着大模型的发展,如何让ChatGPT根据所给的提示词进行创作已然成为一门学问,甚至因此衍生出了一种职业:提示词工程师(Prompt Engineering)。然而,通过改进Prompt让ChatGPT提升回答的质量并非一件高门槛的事情。 我们只要肯用心琢磨,就能掌握Prompt的撰写技巧,从而优雅的使用ChatGPT,让它帮助我们完成日常的学习、办公等需求。
下面开始详细拆解提词工程的固定公式和实操案例

Prompt 最基本的三要素是:「任务」、「细节」、「角色」。其中「任务」是最核心的部分,是我们要让 ChatGPT做的事情。「细节」、「角色」是可选项,也就是可有可无,有了它们能引导 ChatGPT 更精确的输出,没有它们 ChatGPT 也能完成我们指定的「任务」,但是输出效果肯定不够精确。把这三者合理的应用到提示词工程中,能更好的利用 ChatGPT 等大语言模型的能力。

下面,小井以机器学习中的经典算法:“逻辑回归”为例,通过不断改进Prompt来让ChatGPT由浅入深地为我们介绍这一经典算法。

1、指定任务

使用公式:请你完成「任务」。 适用这种方法适用于需要对某一领域进行初步的概览,并不要求回答精度足够高。

2、描述任务细节

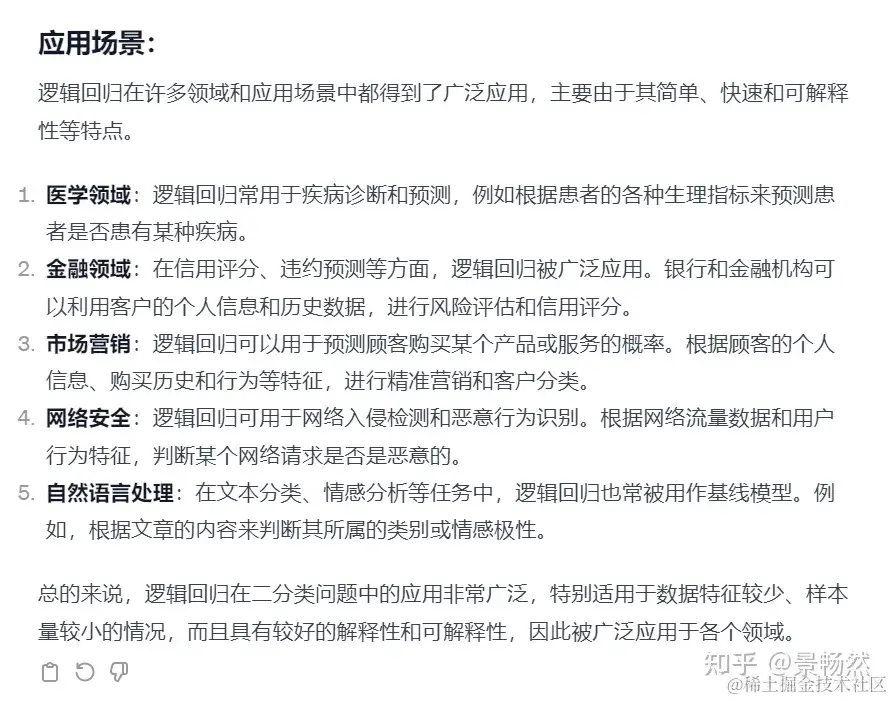
使用公式:请你完成「任务」,按照「细节」中的要求输出。 这种方法适用于GPT的回答太过粗浅、颗粒度不够细的情况下。比如,我们需要对逻辑回归的应用场景做进一步了解:

GPT按照我们的需求,在原回答基础上添加了对应用场景的介绍

3、指定角色

使用公式:请你扮演「角色」,完成「任务」。 比如,你是一名数据分析实习的面试官,希望对面试者对逻辑回归的掌握情况进行了解,因此,你可以要求GPT扮演一名数据分析面试官,对面试着进行提问。(同理,你也可以要求GPT假装一名面试者,对面试官的特定问题做出回答)

4、提供示例

使用公式:请按照以下「示例」,完成「任务」。 适用于你希望GPT按照某种特定形式回答问题,呈现出整齐地排列。例如,延续上个问题,你可以要求GPT在提出针对逻辑回归的面试问题时,也给出他对这个问题的回答。

5、引导 ChatGPT 思考

使用公式:「让我们思考一下」,完成「任务」。 适用于你对GPT的回答完整性不够满意,希望他能回答出更多有用信息。例如,你希望让GPT“面试官”多考考被面试者对损失函数的了解程度。

6、自洽性检查

使用公式:

1)请检查以下文本中内容是否符合事实:「文本内容」

2)请检查以下文本内容中的逻辑是否矛盾:「文本内容」

3)请检查以下文本中数据是否一致:「文本内容」

7、提供关键词

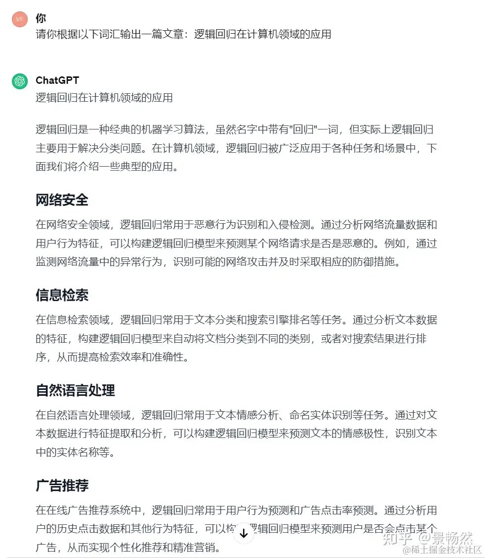
使用公式:请你根据以下词汇输出一篇文章:「关键词」

总结

通过上面的几种方法,我们掌握了通过使用GPT对某一特定问题进行查询的方法,通过多种多样的提问方式,我们可以引导GPT生成我们希望的回答内容。希望对大家的学习、科研和工作有所帮助。

快速开通GPT以及升级GPT4.0的方法,我整理在下方这个博客中了,有需要的朋友欢迎查看:简单几步教小白用上GPT(2024年2月更新) | 小井的个人博客 (yuuxi777.github.io)