关于「日志采样」的一些思考及实践

1,193 阅读6分钟

一、背景:

系统日志可用于追踪用户操作轨迹,异常情况下,合理的日志有助于快速排查、定位问题,毫无疑问,打印日志对于系统是很重要的。

当业务规模较小时,大家都倾向于享受日志带来的便利,从而忽略日志带来的潜在的负面影响,缺乏对日志的管控。在JD当前用户量、业务规模下,绝大多数C端系统、甚至B端系统都是高吞吐的,毫无疑问,过大的日志量对系统的性能、磁盘IO有着显著负面影响,赶上大促时,问题尤为突出。日志在为我们提供便利的同时,也无时无刻成为一根刺,时不时刺我们一下。

作为一个共性问题,由于集团暂没推出统一的日志框架,不少团队都会尝试基于log4j、logback 进行轻度的封装,通过跟配置中心联动,增加一些诸如 '动态降级' 的功能、来缓解日志带来的负面影响。降级带来的效果是显著的,但同时也让系统丧失了记录 '操作轨迹' 的能力,从而又带来了新的问题。

此时,很容易想到,可以通过对 '请求' 采样,实现请求日志的采样输出,并通过控制采样比例平衡不同场景下日志对性能的影响,系统吞吐量较大时,降级采样比例,系统吞吐量较低时,提高采样比例。



二、正文:

在请求入口处,通过一定的采样算法,计算当前请求是否采样,并借助 Java 的 ThreadLocal 机制,可以实现当前请求线程的日志采样。但是,大部分关注日志性能的系统,往往处理逻辑也是复杂的,会有各样的异步运算逻辑,因此,大量的日志不一定来自请求线程,更多的可能来自子线程、线程池线程,甚至嵌套在线程池线程下的线程。

如何将请求线程、子线程、线程池线程统一协调起来,实现 '采样标识' 的跨线程透传,从而确保请求维度采样的一致性,是本文关注的重点,希望可以给大家提供一些思路、并附上我们业务场景下的具体案例。

(1) 可以像 Transmittable Thread Local 一样,通过对线程池类、或者任务类(Runnable、Callable)进行包装,将透传逻辑封装起来,JD内部比较典型的用法有 pfinder、jade。

必须承认,使用这种方式实现是有一定优势的,但是奈何现在各团队都有自己独特功能的线程池包装类,并已经在业务系统中广泛使用,如果此时再增加一个处理 '日志采样' 的包装,会出现嵌套包装的情况,这样会让程序变得混乱,增加理解成本,由于各包装实现之间缺乏磨合,甚至面临不可控的风险,这样做甚至有 '添乱' 的嫌疑,我认为至少在当前的环境下是不可取的。

(2) 直接粗暴一些,在业务系统中,涉及子线程、线程池的地方,通过代码 '显式的' 将 '采样标识' 不断透传。

这样做是能达到目的的,但是,会有大量的逻辑代码和业务耦合的情况(线程池越多,业务越复杂,耦合越严重),虽然单系统改造量不大(当然,这个也是因系统而异),但是辐射面太广,需要各业务系统都要配合改造,同时有影响业务逻辑的风险,也不可取。

(3) 将请求线程的控制逻辑跟具体业务解耦开来,封装为一个组件,并在组件中提供合适的 api,将组件复用于各业务系统,并根据业务系统具体情况,来决策是否使用 api 来处理异步线程(子线程、线程池线程的统一简称)的情况。

在没有特别合适的、集团级统一api的情况下,这是一种较为务实的做法,通过接入抽象组件来控制请求线程的日志采样,并通过扩展 api 来协调请求线程和异步线程的采样一致性,并根据业务系统的实际情况,来决策是否需要 '修改代码' 来协调异步线程。

如果业务系统中使用异步线程的处理逻辑较少,只接入组件,进行请求线程的日志采样即可

如果业务系统中大量使用异步线程做逻辑,可接入组件再针对必要的地方通过扩展 api 来协调请求线程和异步线程的采样一致性

除上述外,应该还有其他的办法,比如 AOP 机制,但是 AOP 只能到最低方法粒度,对于存量系统来说,改造量还是偏大,如果是新系统开发,可以考虑。

最后,上面的思考都是偏向全局的,在具体实现时,需要考虑、斟酌的细节还有很多、下面抛砖引玉列出一些,希望对大家拓展思路有所帮助!

采样的算法,是 '随机' 还是 '对 traceId 取模',然后通过配置中心控制取样比例

甚至跟入参关联起来,对特定场景(对哪个接口、方法,按什么规则进行入参筛选)进行采样,即所谓场景化采样

扩展 api 应该提供哪些功能,怎么封装能做到让业务应用改动量最少?

怎么保证全局(包括异步线程日志)请求 traceId 的一致性,这方面其实 pfinder 也有方案可供参考

采样比例的最小粒度,是 百分之一、千分之一、还是万分之一?

整系统使用一个采样概率(即当前请求命中采样时,各级别都打),还是各级别分别设置(分别设置时还要考虑联动)

通常,我们倾向于,如果需要对当前请求进行采样,可能 info、error 一块打,也可能只打 error,但是不太可能只打 info 不打 error,所以需要有一个策略去控制

当大量 error 产生时,怎么收敛日志?控制打印速率?甚至可以晋级一步,将磁盘IO 和打印速率联动



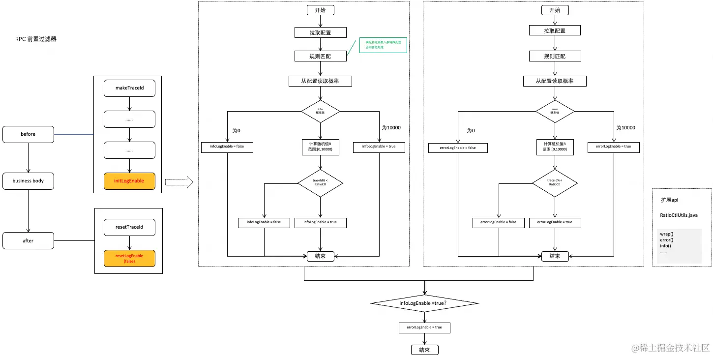
三、实践:

促销交易这边目前恰好在做这方面相关的技术改造,通过在目前既存日志组件(通过 JD JSF 前置过滤器实现)基础上,实现请求线程的日志采样,并提供扩展 api 给业务系统,实现整体上请求维度的日志采样,从而尽可能的减少业务系统的改造,以下流程图描述了大致落地过程,供参考,有兴趣的可以评论区留言进一步探讨具体落地细节。





涉及异步线程时,使用扩展 api 改造也相对简洁:


// 改造前,线程池任务执行逻辑
threadPoolExecutor.execute(() -> "your business logic");

// 使用扩展 api 改造后,对 '线程池执行逻辑' 进行包装,实现 '采样标识' 的跨线程透传
threadPoolExecutor.execute(XxxUtils.wrap(() -> "your business logic")); 



作者:京东零售 卢吉欣

来源:京东云开发者社区 转载请注明来源