扣子初体验:写篇故事不过如此~

1,362 阅读3分钟

Spirited Away.png

我: 最近书荒了有没有什么好看的小说?

朋友W:我有一个梦想 ! 成为一名作家,等我这构思两天这周写本出来,到时候给你看

我:好啊好啊~

(一个月后)

我:你的小说写几章了?

朋友W:😨...哎呀,最近上班忙,根本没时间构思...

我:?我昨天上班steam还看见你在偷玩apex呢?

朋友W: 你怎么能凭空污人清白😱! 工作完成的事情怎么能叫偷玩呢?那就是摸鱼...不能算偷玩...大纲都没有我没法发挥啊!

......

————————

正好今天逛掘金看到了扣子在进行推广,试用了一下完全不需要任何编程基础就可以进行一个bot的搭建,正好搭建一个故事大纲生成bot让我的朋友早日实现梦想,我也能早点实现我线下催更寄刀片的梦想!

扣子(coze.cn)是一款用来开发新一代 AI Chat Bot 的应用编辑平台,无论你是否有编程基础,都可以通过这个平台来快速创建各种类型的模型!

创建

🌞Bot创建

首先进入扣子的官网通过手机号注册,进入首页。

可以通过消息沟通或左上角的【创建bot】按钮两种方法进行创建

image.png 点击按钮出现

弹窗 1. 给bot起一个标题 2. 添加一个简介 3. 自动生成图标 4. 确认

即可生成一个自己的bot模型

image.png

🎯Bot配置

创建成功后出现三个工作区 image.png

  • Ⅰ号区域 :

    • 左边的区域,我们通过中文描述直接给 Chat Bot 添加设定比如:默认生成故事的大纲,那么 Chat Bot 一旦获得这样一个设定, Chat Bot 的回答便会根据这个设定技能和你给他提供的文本从而生成一篇文章的大纲。同时,可以为 Chat Bot 设置技能和约束。这里面我设置了 3 个技能,2 条约束。
  • Ⅱ号区域 :

    • 中间的区域,是 Coze 的一个亮点。在这个区域中,我们可以配置插件、工作流、知识库、数据库、开场白、用户问题建议以及音色。
    • 在这里我给他添加了一个起名的插件便于给生成的大纲角色起名字,还有必应搜索和中国诗词搜索来拓展Chat Bot的索引能力。
    • 给他添加了一个开场白和三个预设问题,便于用户的使用参考。
  • Ⅲ号区域 :

    • 右边的区域,便是预览与调试。在这个区域你能通过和你的Chat Bot 对话生成一个故事的大纲,看看 Chat Bot 的生成的大纲是否符合你的预期,如果不符合,你可以再设置第一个和第二个区域,进行进一步的调试。

📐Bot测试

最终的示例就像下面这样

image.png

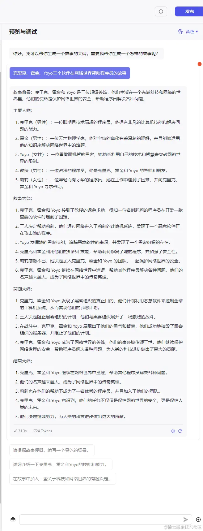
简单的试验一下,生成一篇故事的大纲

image.png

在使用coze的过程中,最让人感到舒适的是在生成内容的末尾,他会根据你提出的问题回答的内容生成三条相关联的问题完善之前的回答,简直太酷酷酷了~

Bot发布

以上调试完成后选择右上角的发布按钮进入发布页面按图完成记录与平台配置即可发布

image.png

希望我的朋友能在coze的帮助下完成他的梦想吧!

bot ID: 7330510600663040035

体验地址: www.coze.cn/store/bot/7…