快速做出属于你自己的旅游攻略(coze)

2,667 阅读2分钟

前言

随着各种机器人模型的在市场上出现,各种模型让我看得眼花缭乱,今天刷掘金又看到了一款名叫扣子(coze)的模型,我点开官网查看,顺便输入了一个问题。怎么回事,并没有回答我的问题,而是给我了一个这样的答案。然后我去了解了一下什么是扣子,得到了这样的一个回答,扣子(coze.cn)是一款可以快速搭建于AI模型的各类问答Bot,

后来我查看了一些文章,好像这个不是直接问答的机器人,而是需要自己去创建一个模型。兴趣来了,挡也挡不住,那就开始试试这款bot吧。

创建自己模型的步骤

1.创建模型

点击左侧菜单栏。创建属于自己的Bot。

出现以下弹框,在里面输入自己的名称,功能介绍,上传头像,不上传的话点击生成会自动生成一个头像。

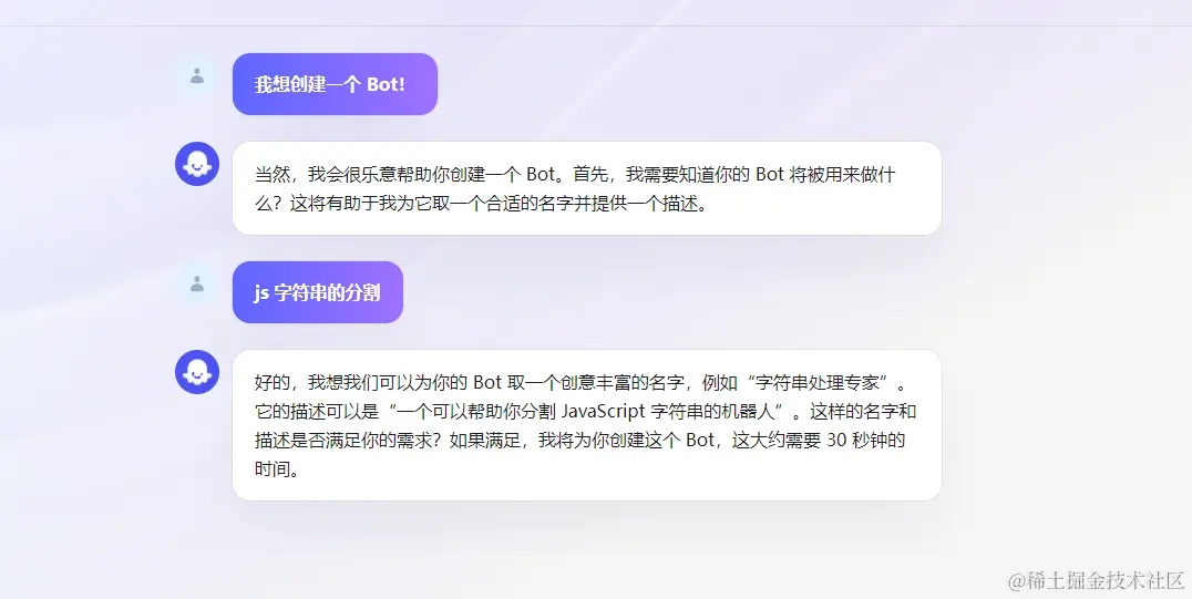
不知道创建什么机器人比较好,不过最近想去旅游愁于做攻略,那我能不能创建一个机器人帮我做旅游攻略呢,那我就试试吧。

2.设置问题

点击确定之后进入如下页面,进来之后我又懵了,这是让我干什么。我看了看其他的机器人模型,大概了解到这个需要我在左侧栏输入问腿以及答案。我照葫芦画瓢也输入了如下问题,输入完成之后,呈现出如下内容,我迫不及待的在右侧测试一下这个机器人模型,哇哦,真的可以出攻略,好强大。

在中间部分你可以输入开场白和开场白的预置问题,这个根据你模型的需要自己设置即可。

至此,属于自己的机器人模型就搭建完成了。

测试

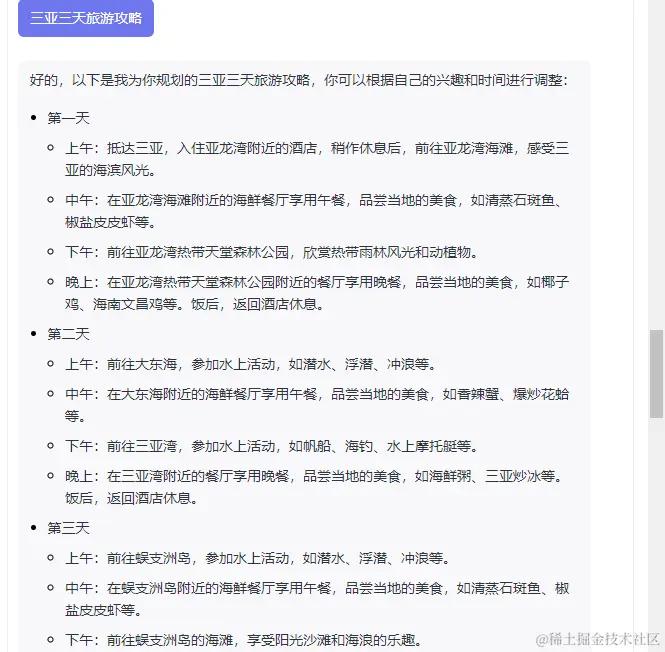
输入几个问题进行测试一下。

image.png

image.png

三亚和哈尔滨的旅游攻略都给出了详细回答,不得不感慨这个机器人的强大。

发布

image.png

测试完成之后就是点击发布了。选择你习惯的平台发布即可。记得授权。

image.png

至此我的机器人就创建完成了

image.png

总结

扣子(coze.cn)初体验是一个很好的体验过程,在无数个智能机器人不断在市场上出现的情况,coze该如何脱颖而出,这是一个值得深思的过程。不过体验之后扣子由他自身的优势,他的页面让我眼前焕然一新,他可以创建自己的机器人模型这个功能,目前在市场上还不曾遇见,希望coze可以越来越好,被更多人知道。

bot ID :7330505074306875402
商店地址: www.coze.cn/store/bot/7…