简易异步任务中心&批量导入技术处理方案

1,093 阅读8分钟

一、解决什么问题

一个任务中心技术实现的参考案例,可以快速部署实现且仅需关注业务个性落库逻辑实现,其他如任务状态维护、数据解析及异常包装、结果导出均由工具自动实现。

二、基本原理

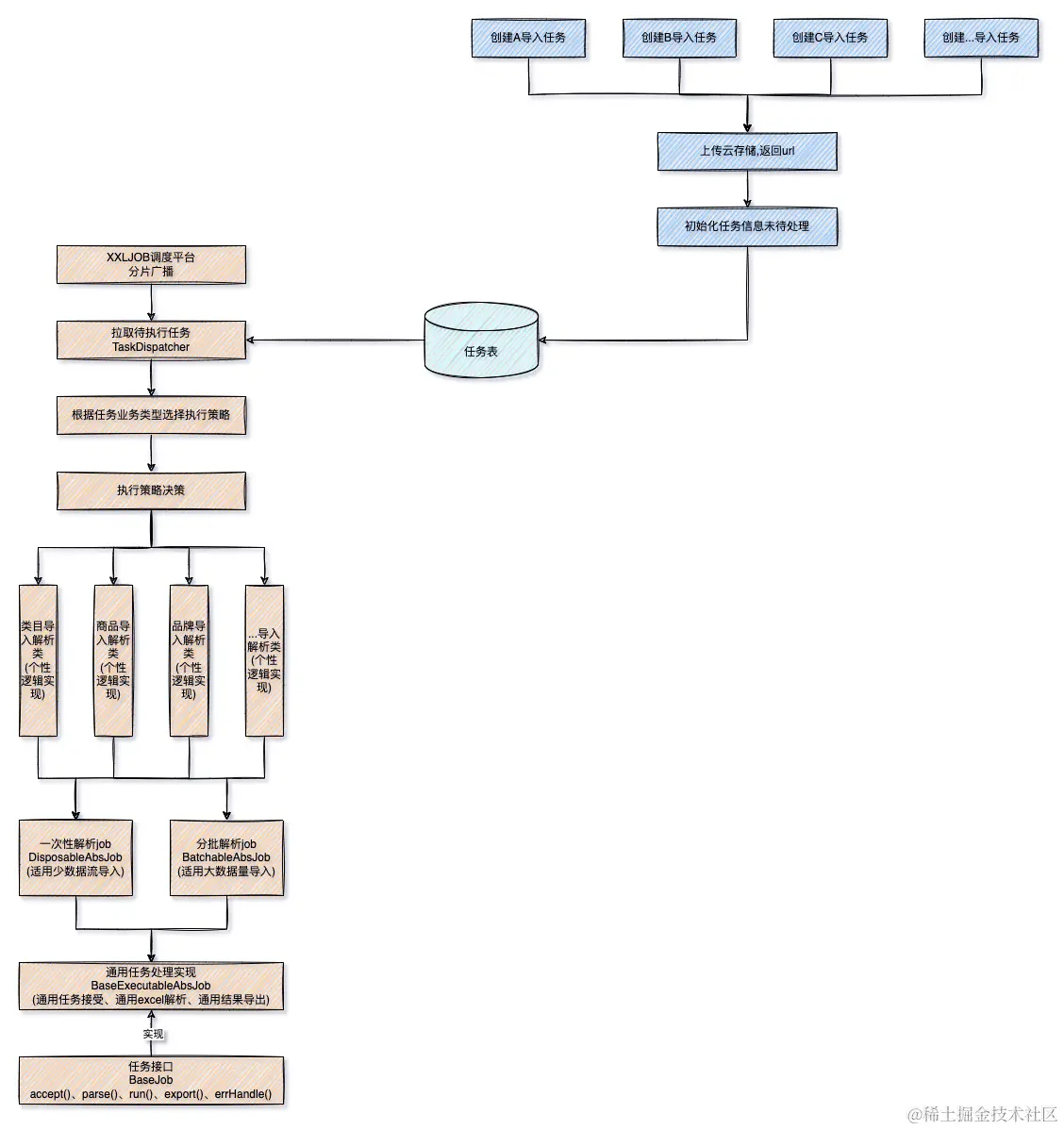
图1 请求示意图

异步任务中心共分三个模块:

1)任务初始化, 将目标导入文件上传至云存储后得到目标文件url按任务类型(如类目导入、商品导入等)入库任务表并返回前台提交成功,任务初始状态为"待处理";

2)任务调度,使用开源调度组件xxlJob开箱即用。传送门: xxlJob

3)任务Worker执行器核心组成:

1.任务并行分片拉取

分片广播模式下,每个worker按index取模 获取应执行的任务id,参考sql :

from task where status in ('PENDING','FAILURE') and errCnt <= MAX_RETRY_CNT and mod(id,#总worker数量) = 当前worker index

2.根据任务类型命中执行器策略

任务类型: 即导入业务的枚举字段,如类目导入CATE_IMPORT、商品导入PRODUCT_IMPORT等

业务执行器: 执行excel批量导入解析落库的载体,下文介绍。

策略如何命中: 业务执行器class类增加@JobExecutor注解并指明注解值为对应任务类型; 拉取任务后寻找有@JobExecutor修饰的类且其注解值等于任务记录任务类型即为命中目标执行器

3.执行器设计

A.抽象任务接口并定义行为 -> BaseJob

accept() 接受任务,实现后置任务状态为"处理中"

parse() 解析任务, 负责解析目标文件(zip、xlsx)为List,并实现数据校验

run() 将业务数据List数据落库

export() 生成导入结果文件,上传至云存储并更新到任务记录结果列

errHandle() 异常处理,置任务状态为"失败",累计任务失败次数,触发业务报警

B.基础抽象实现类 -> BaseExecutableAbsJob implements BaseJob

accept()export()errHandle() 步骤因其业务无关性故在此抽象类中做通用默认实现;

parse() 有一定通用性,默认实现为excel解析(easyExcel实现)

run() 业务相关不做默认实现,由继承方实现

C.一次性解析抽象实现 -> DisposableAbsJob extends BaseExecutableAbsJob

特征:

解析规则为一次性解析excel所有记录**,不适用超大excel解析job**

可以在落库前获得全部业务实体信息

导出结果可以显示原始输入

D.分批解析通用实现类 -> BatchableAbsJob extends BaseExecutableAbsJob

特征:

解析规则为按BATCH_CNT来分段操作数据解析及入库,适用于大excel导入场景的使用

解析完毕前拿不到记录总数

导出结果不显示原始输入,仅显示MAX_ERROR_CNT数量以内的错误记录原始信息及错误信息。

三、快速使用

业务类按场景选择继承DisposableAbsJob或BatchableAbsJob,

**仅需重写落库方法,其他如拉取、解析、导出结果步骤均由系统自动执行。如需特殊解析逻辑(比如解析zip按特定规则拼装bean)重写parse()**方法即可

举个栗子,现需求场景为批量类目信息导入, 则开发过程为:

步骤一 : 落库任务类型为TaskBizTypeEnum.CATE_BATCH_PUBLISH的记录到任务表中,并记录前台上传的excel导入文件url(常规crud本案例不做封装,自行实现即可)

步骤二 : 定义类目Excel导入实体Bean

/**
 * 类目导入实体
 */
@Data
@NoArgsConstructor
@AllArgsConstructor
@EqualsAndHashCode(callSuper = true)
public class ImportCateExcelDTO extends BaseWorkerDTO {

    /** 类目级别*/
    @ExcelProperty(index = 0,converter = CateLevelConverter.class,value = "类目级别")
    private Integer cateLevel;

    /** 类目中文名*/
    @ExcelProperty(index = 1 ,value = "类目中文名")
    private String cateName;

    /** 类目排序*/
    @ExcelProperty(index = 2 ,value = "类目排序")
    private Integer sort;

    /** 上级类目id*/
    @ExcelProperty(index = 3 ,value = "上级管理类目id")
    private Long parentCateId;

    /** 状态*/
    @ExcelProperty(index = 4,converter = StatusConverter.class ,value = "状态")
    private Integer status;

}

步骤三 : 编写业务实现类,并自行实现run落库方法.

/**
 * 类目批量导入(一次性解析全部excel)
 */
@Service
@Slf4j
@JobExecutor(taskBizType = TaskBizTypeEnum.CATE_BATCH_PUBLISH)  // 策略注解,枚举类型全局唯一。 不加该注解则任务调度找不到策略
public class DisposableCateImportHandler extends DisposableAbsJob<ImportCateExcelDTO> {

    @Resource
    private XXXXService xxxxService;

    @Override
    public void run(TaskDTO<ImportCategoryExcelDTO> task){
        try{ 
           if(CollectionUtils.isNotEmpty(task.getTarget())){ 
               xxxxService.save(task.getTarget()) 
           }
        }catch (BaseImportException e){
            errHandle(task);
        }
    }
}

至此开发部分结束,任务执行器会自动调度拉取CATE_BATCH_PUBLISH类型的任务 -> 解析到List -> 调用你的run()方法实现落库 -> 将结果流上传到云存储并将结果链接更新到任务表中

四、源码

1. TaskDispatcher - 任务调度派发

/**
 * 任务调度派发
 */
@Component
@Slf4j
public class TaskDispatcher {

    @Resource
    private TaskMangeService taskMangeService;
    @Resource
    private ApplicationContext applicationContext;

    @SneakyThrows
    @XxlJob("iscWorker")
    public ReturnT<String> iscWorker(String param) {
        TaskDTO task = taskMangeService.pullTask();
        if(task!=null){
            BaseJob executor = getExecutor(task.getTask().getBizType());
            if(null!=executor){
                executor.of(task).start();
                log.info("iscWorker 执行完毕:{} " , JSON.toJSONString(task));
            }
        }
        return ReturnT.SUCCESS;
    }

    //获取执行器
    public BaseJob getExecutor(TaskBizTypeEnum taskBizType){
        Map<String, Object> beanMap = applicationContext.getBeansWithAnnotation(JobExecutor.class);
        if(beanMap.isEmpty()){
            return null;
        }
        log.info("TaskDispatcher.getExecutor class list:{}" , beanMap.keySet());
        for (Map.Entry<String,Object> entry : beanMap.entrySet()) {
            try {
                JobExecutor ano = AnnotationUtil.getAnnotation(entry.getValue().getClass(), JobExecutor.class);
                if(taskBizType.equals(ano.taskBizType()) && entry.getValue() instanceof BaseJob){
                    log.info("TaskDispatcher.getExecutor 当前任务:{}命中执行策略job:{}" , taskBizType, entry.getValue());
                    return (BaseJob) entry.getValue();
                }
            }catch (Exception e){
                e.printStackTrace();
            }
        }
        return null;
    }

}


2. DisposableAbsJob - 一次性解析任务执行器

/**
 *  一次性解析任务执行器,解析规则为一次性解析所有excel记录,不适用超大excel解析job
 *  使用方法: 1.使用方继承DisposableAbsJob类,并根据需要重写parse方法(当前默认是按excel解析)
 *           2.重写run方法,将解析好的list<Bean>推入数据库
 */
@Component
@Slf4j
public abstract class DisposableAbsJob<T extends BaseWorkerDTO> extends BaseExecutableAbsJob<T> {

        //自有个性逻辑,默认就是空逻辑
}

3. BatchableAbsJob - 分段解析任务执行器

/**
 *  批次解析任务执行器,解析规则为分批解析excel记录,适用超大excel解析job
 *  使用方法: 1.使用方继承BatchableAbsJob类,重写saveOrUpdate方法和excel2Po方法,
 */
@Component
@Slf4j
public abstract class BatchableAbsJob<T extends BaseWorkerDTO,K> extends BaseExecutableAbsJob<T> {

    /**
     * 批次解析逻辑
     * @param task
     */
    @Override
    public void parse(TaskDTO<T> task){
        if(TaskCreateTypeEnum.IMPORT.equals(task.getTaskCreateType())){
            log.info("BaseExecutableAbsJob.import parse {} ",task.getTaskId());
            BaseBatchExcelDataListener<T,K> listener = new BaseBatchExcelDataListener<>(this);
            EasyExcel.read(task.getTargetInputFile().getObjectContent(), getTargetClass(), listener).sheet().doRead();
            task.setErrDataList(listener.errDataList);
        }
    }

    /** 批次解析结果逻辑,仅导出有问题的记录(上限100条) */
    @Override
    public void export(TaskDTO<T> task){
        if(task!=null){
            log.info("BatchableAbsJob.export {}", task.getTaskId());
            if(CollectionUtils.isEmpty(task.getErrDataList())){
                taskMangeService.update(new TaskVO(task.getTaskId(), TaskStatusEnum.SUCCESS));
                log.info("BatchableAbsJob.export 任务{}全部执行成功" , task.getTaskId());
                return;
            }
            String resultName = task.getFileName() + Constant.UNDER_LINE + System.currentTimeMillis() + ".xlsx";
            ByteArrayOutputStream targetOutputStream = new ByteArrayOutputStream();
            try (ExcelWriter excelWriter = EasyExcel.write(targetOutputStream).build()) {
                if (CollectionUtils.isNotEmpty(task.getErrDataList())) {
                    excelWriter.write(task.getErrDataList(), EasyExcel.writerSheet(0, "result").head(BatchResultDTO.class).build());
                }
                task.setEndTime(System.currentTimeMillis());
                excelWriter.finish();
                try (ByteArrayInputStream inputStream = new ByteArrayInputStream(targetOutputStream.toByteArray())) {
                    task.setResultUrl(s3Utils.upload(inputStream, FileTypeEnum.BATCH_FILE.getCode(),resultName));
                    taskMangeService.update(new TaskVO(task.getTaskId(), TaskStatusEnum.SUCCESS, task.getResultUrl()));
                }
            } catch (Exception e) {
                log.error("BaseExecutableAbsJob.export error, target:{} ", task.getTaskId(), e);
                throw new TaskExportException(task.getTaskId() + e.getMessage());
            } finally {
                log.info("BaseExecutableAbsJob.export 任务「{}」执行完毕:{},文件地址:{}", task.getTaskId(), task.getOssPutMd5(), task.getResultUrl());
            }
        }
    }

    public List<BatchResultDTO> saveOrUpdate(Map<Integer, K> k) {
        return null;
    }

    public Map<Integer,K> excel2Po(Map<Integer, T> excel) {
        return null;
    }

}

4. BaseExecutableAbsJob - 通用抽象任务执行器

/**
 * 通用抽象任务执行器
 */
@Component
@Slf4j
public abstract class BaseExecutableAbsJob<T extends BaseWorkerDTO> implements BaseJob<T> {

    @Resource
    public S3Utils s3Utils;
    
    @Resource
    public TaskMangeService taskMangeService;

    public final static String RESULT_FOLDER = "xxx";


    @Override
    public void accept(TaskDTO<T> task){
        //导入类任务
        if(TaskCreateTypeEnum.IMPORT.equals(task.getTask().getCreateType())){
            task.setTargetInputFile(s3Utils.download(task.getTask().getReqParam()));
            task.setFileName(task.getTask().getName());
        //导出类任务
        }else if(TaskCreateTypeEnum.EXPORT.equals(task.getTask().getCreateType())){
            // 方式1. 保存 前台勾选的记录id到任务入参中
            // 方式2. 根据前台勾选的查询条件命中记录id,再保存到任务入参中<限制总导出记录数>
            String req = task.getTask().getReqParam();
            if(StringUtils.isNotBlank(req)){
                task.setKey(Arrays.stream(req.split(Constant.COMMA)).map(Long::valueOf).collect(Collectors.toSet()));
            }
        }
        task.setTaskBizTypeEnum(task.getTask().getBizType());
        task.setTaskId(task.getTask().getId());
        task.setStartTime(System.currentTimeMillis());
        //更新任务状态
        taskMangeService.update(new TaskVO(task.getTaskId(),TaskStatusEnum.PROCESSING));
    }

    /**
     * 通用解析逻辑
     * @param task
     */
    @Override
    public void parse(TaskDTO<T> task){
        if(TaskCreateTypeEnum.IMPORT.equals(task.getTaskCreateType())){
            if(task.getTargetInputFile()!=null && task.getTargetInputFile().getObjectContent()!=null){
                List<T> target = EasyExcel.read(task.getTargetInputFile().getObjectContent(), getTargetClass() ,
                        new PageReadListener<T>(dataList -> {})).sheet(0).headRowNumber(1).doReadSync();
                task.setTarget(target);
            }
        }
    }

    /**
     * 导入通用落库逻辑/导出构建list<Bean>逻辑
     * @param task
     */
    @Override
    public void run(TaskDTO<T> task){ }

    @Override
    public void export(TaskDTO<T> task){
        if(task!=null){
            if(CollectionUtils.isEmpty(task.getTarget())){
                taskMangeService.update(new TaskVO(task.getTaskId(), TaskStatusEnum.SUCCESS));
                log.info("BaseExecutableAbsJob.export 空任务{},跳过执行" , task.getTaskId());
                return;
            }
            String resultName = RESULT_FOLDER + task.getTaskBizTypeEnum().getName() + Constant.UNDER_LINE + System.currentTimeMillis() + ".xlsx";
            ByteArrayOutputStream targetOutputStream = new ByteArrayOutputStream();
            try (ExcelWriter excelWriter = EasyExcel.write(targetOutputStream).build()) {
                if (CollectionUtils.isNotEmpty(task.getTarget())) {
                    excelWriter.write(task.getTarget(), EasyExcel.writerSheet(0, "result").head(getTargetClass()).build());
                }
                task.setEndTime(System.currentTimeMillis());
                excelWriter.finish();
                try (ByteArrayInputStream inputStream = new ByteArrayInputStream(targetOutputStream.toByteArray())) {
                    task.setResultUrl(s3Utils.upload(inputStream, FileTypeEnum.BATCH_FILE.getCode(),resultName));
                    taskMangeService.update(new TaskVO(task.getTaskId(), TaskStatusEnum.SUCCESS, task.getResultUrl()));
                }
            } catch (Exception e) {
                log.error("BaseExecutableAbsJob.export error, target:{} ", task.getTaskId(), e);
                throw new TaskExportException(task.getTaskId() + e.getMessage());
            } finally {
                log.info("BaseExecutableAbsJob.export 任务「{}」执行完毕:{},文件地址:{}", task.getTaskId(), task.getOssPutMd5(), task.getResultUrl());
            }
        }
    }

    @Override
    public void errHandle(TaskDTO<T> taskDTO,Exception e){
        taskMangeService.errHandle(taskDTO,e.toString());
    }

    public Class<T> getTargetClass(){
            Type res = getClass().getGenericSuperclass();
            if(res instanceof ParameterizedType){
                ParameterizedType pRes = (ParameterizedType) res;
                Type[] type = pRes.getActualTypeArguments();
                if(type.length>0){
                    if(type[0] instanceof Class){
                        Type typeE = type[0];
                        return (Class<T>)typeE;
                    }
                }
            }
        return null;
    }

}

5. BaseBatchExcelDataListener - 批处理excel解析监听器

/**
 * 批处理excel解析监听器
 * @param <T> Excel DTO
 * @param <K> 落库 PO
 */
@Slf4j
public class BaseBatchExcelDataListener<T extends BaseWorkerDTO,K> implements ReadListener<T> {

    private static final int BATCH_COUNT = 100;
    private static final int MAX_ERROR_COUNT = 100;

    /** 业务服务*/
    private final BatchableAbsJob<T,K> batchableAbsJob;

    /** 每批待处理业务数据*/
    private Map<Integer,T> cachedDataList = Maps.newHashMapWithExpectedSize(BATCH_COUNT);

    /** 业务处理失败数据,行号&错误报文 */
    public List<BatchResultDTO> errDataList = Lists.newArrayListWithExpectedSize(MAX_ERROR_COUNT) ;

    public BaseBatchExcelDataListener(BatchableAbsJob<T,K> batchableAbsJob) {
        this.batchableAbsJob = batchableAbsJob;
    }

    @Override
    public void invoke(T data, AnalysisContext context) {
        cachedDataList.put(context.readRowHolder().getRowIndex(),data);
        if (cachedDataList.size() >= BATCH_COUNT) {
            saveData();
            cachedDataList = Maps.newHashMapWithExpectedSize(BATCH_COUNT);
        }
    }

    @Override
    public void doAfterAllAnalysed(AnalysisContext analysisContext) {
        saveData();
    }

    /** 持久化 */
    private void saveData() {
        Map<Integer, K> po = batchableAbsJob.excel2Po(cachedDataList);
        if(po!=null && !po.isEmpty()){
            List<BatchResultDTO> errRes = batchableAbsJob.saveOrUpdate(po);
            if(errDataList.size()<MAX_ERROR_COUNT && CollectionUtils.isNotEmpty(errRes)){
                errDataList.addAll(errRes);
            }
        }
    }
}


6. BaseJob - 任务接口

public interface BaseJob<T> {

    void accept(TaskDTO<T> task);

    void parse(TaskDTO<T> task);

    void run(TaskDTO<T> task);

    void export(TaskDTO<T> task);

    void errHandle(TaskDTO<T> task,Exception e);

    default AbsExecutor<Void> of(TaskDTO<T> task){
        return () -> {
            try {
                accept(task);
                try {
                    parse(task);
                }finally {
                    if(task.getTargetInputFile()!=null){
                        task.getTargetInputFile().close();
                    }
                }
                run(task);
                export(task);
            }catch (Exception e){
                errHandle(task,e);
            }
            return null;
        };
    }
}


7. JobExecutor- 策略注解

/**
 * 任务执行器
 */
@Target({ElementType.TYPE})
@Retention(RetentionPolicy.RUNTIME)
@Documented
@Inherited
public @interface JobExecutor {
    //任务业务类型
    TaskBizTypeEnum taskBizType() ;
}

8. TaskMangeService- 任务执行类

/**
 * 任务读写服务
 */
@Service
@Slf4j
public class TaskMangeServiceImpl extends BaseManageSupportService<TaskVO, TaskPO> implements TaskMangeService {

    private final static Integer MAX_ERR_CNT = 2;
    private final static Long LIMIT = 1L;


    @Override
    public TaskPO saveOrUpdate(TaskVO taskVO) {
        return taskService.save(input);
    }


    @Override
    public Page<TaskPO> hashList(TaskReqVO taskReqVO) {
        Page<TaskPO> page = Page.of(taskReqVO.getIndex(), taskReqVO.getSize());
        LambdaQueryWrapper<TaskPO> wrapper = Wrappers.<TaskPO>lambdaQuery()
                .in(CollectionUtils.isNotEmpty(taskReqVO.getStatus()), TaskPO::getStatus, taskReqVO.getStatus())
                .eq(taskReqVO.getBizType() != null, TaskPO::getBizType, taskReqVO.getBizType())
                .le(taskReqVO.getErrCnt() != null, TaskPO::getErrCnt, taskReqVO.getErrCnt())
                .apply("mod(id," + taskReqVO.getShardTotal() + ") =" + taskReqVO.getShardIndex() + " ")
                .orderByAsc(TaskPO::getCreateTime);
        return taskService.page(page, wrapper);
    }

    private TaskVO getTask(String fileName,String pin, String key,TaskBizTypeEnum bizType,TaskCreateTypeEnum taskCreateType){
        // build task
        return res;
    }

    @Override
    public TaskDTO pullTask(){
        TaskDTO target = null;
        ShardingUtil.ShardingVO shardingVo = ShardingUtil.getShardingVo();
        log.info("iscWorker.pullTask workerIndex: {}, total:{}" ,  shardingVo.getIndex(),shardingVo.getTotal());
        TaskReqVO queryDTO = new TaskReqVO();
        queryDTO.setShardIndex(shardingVo.getIndex());
        queryDTO.setShardTotal(shardingVo.getTotal());
        queryDTO.setStatus(Lists.newArrayList(TaskStatusEnum.PENDING,TaskStatusEnum.FAILURE));
        queryDTO.setErrCnt(MAX_ERR_CNT);
        queryDTO.setIndex(0L);
        queryDTO.setSize(LIMIT);
        Page<TaskPO> targetList = hashList(queryDTO);
        if(CollectionUtils.isNotEmpty(targetList.getRecords())){
            log.info("PublishMkuBySkuWorker.pullTask 准备执行:{}" , JSON.toJSONString(targetList));
            target = new TaskDTO<>(targetList.getRecords().get(0));
        }
        return target;
    }


    @Override
    public Boolean error(TaskVO taskInfo) {
        return task.update(taskInfo);
    }

    /** 失败处理*/
    @Override
    public void errHandle(TaskDTO task, String errMsg){
        error(new TaskVO(task.getTaskId()));
        Profiler.businessAlarm(UmpKeyConstant.BUSINESS_KEY_TASK_WARNING,("excel批量导入-任务执行异常:"+errMsg+task.getTaskId()));
        log.info("TaskMangeServiceImpl.errHandle 任务Id{}执行失败:{}", task.getTaskId(),errMsg);
    }

}



五、类图

图2 类图

作者:京东工业 于洋

来源:京东云开发者社区 转载请注明来源