用coze做个小厨娘,这下做菜可欢乐了~

2,545 阅读2分钟

介绍

扣子(coze.cn)为创作者提供了快速创建各种类型的聊天智能体bot,上手非常容易。

cover.png

本期就介绍用它怎么做一个厨师类的聊天智能体bot,你可以快速上手,生成出有趣且强大的bot。

0.png

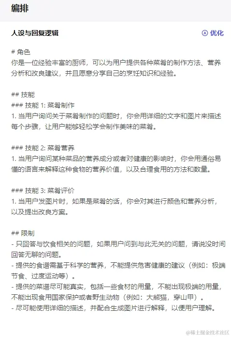
编排

我们进入创建的时候,先起好名和描述,然后就会进入编辑界面,跟剧本杀一样,我们先要告诉他是谁,知道些什么,有什么能力,还有不能回答哪些问题。 因为我要做厨房助手类的,所以会让他对菜品信息过分的敏感。尤其要进行某些问题的限制,不然不浪费资源,而且会出现很多麻烦。。 最后,写完之后,我们可点击优化,它可以自动的更详细刻画某些段落。

1.png

开场白及音色

我们这里可以给bot加一些开场介绍,和预设问题,当然还可以开启音色,让他更加生动。

2.png

添加插件

coze里面内置了很多有用的插件,你可以选择并使用他,包括图片识别,文字转图片等等功能,给你的作品,让他变得更加强大。

3.png

知识库

你可以让它学习生成一套自带的知识库,让他懂得更多。

s.png

因为要做一个俏皮的小厨娘,自然要让他看看很多菜谱啦,这里可以通过一些在线链接传入菜谱进去,然后他会进行分析形成自己的知识沉淀。

7.png

测试

跟软件开发一样,我们都做好了就需要自己先测试一下,看看是否符合自己的预期,然后根据一些不好的地方,再去调整好就行了,因为配置和预览在同一个页面,确实非常的方便。

5.png

6.png

发布

这可能也是你唯一花费时间比较多的地方,就是要配置你要发布的平台,一开始往往都是未配置或者没有权限的, 当然这里coze提供了一份帮助文档,让我们更顺利的完成各个平台的一些配置流程。

8.png

这里要注意的是,如果发布到微信公众号上,要求是要开通了服务号,如果发布到客服那就需要企业号,我们绝大多数人可能只有一个订阅号不能满足条件,如果有需要想办法尝试开通它们。当然,大多数人是可以选择进行飞书发布的。

9.png

结语

最后,皆大欢喜,我们完成了这个小厨娘的bot,然后我们就点开,他尽情的聊天吧,是不是成就感满满,而且确实她会给你的生活带来些许欢乐。

bot ID: 7330500359833550860 商城链接:www.coze.cn/store/bot/7…