[架构管理]umd-页面搭建&动态加载(low-code-&-微前端)

169 阅读5分钟

有想法,可以随时评论,感谢大家

思考:

中后台页面如何

  • 精致开发?

    • 可以吹牛皮:我们团队做的 & 我做的,好东西,经历考验的,用过的都说好!

    • 标准 & 规范?

    • 体验好?

    • 交互佳?

    • 可推广?

  • 快速交付?

  • 沉淀?

  • 复用?

  • 让团队有影响力?

  • 让个人有成长?

  • 让做的东西成为技术产品?

页面物料开发 + 消费思路

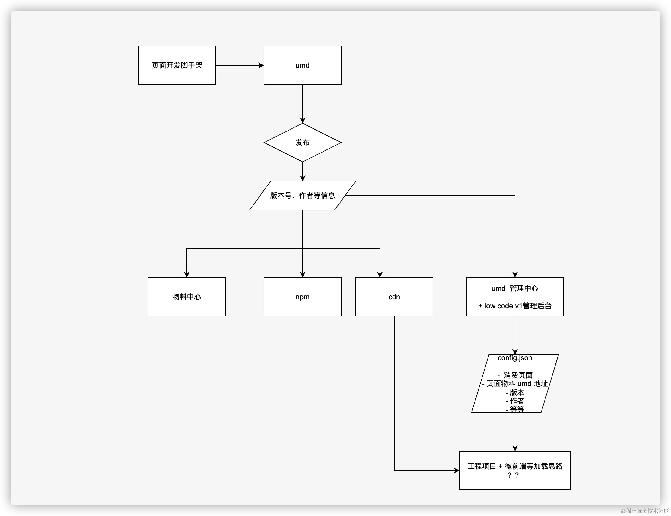
大概思路: image

页面通过umd下发,动态下发&加载页面(这个和让晨宝上周做的umd技术分享也有一定的关系,算是给团队的小伙伴们进行了一次客服扫盲,铺垫了些基础),然后各大页面就可以和项目解耦了,独立发布

本地开发的时候,可以通过一个运行环境,注入相关内容,比如:sso、用户信息、权限等

    1. 之前和 小伙伴 聊过,一些通用外呼sdk,可以采用 umd 的格式来下发,然后有一个后台来管理各大后台消费sdk的版本(管理 页面umd 资源信息,比如 版本号、维护人等)

    • ❎ 缺一个 umd + 业务页面 管理后台?
    1. 换个角度理解,我们将页面视作一个组件,按照物料方式进行开发,将其视作一个组件,发布为 umd 格式的组件(最后发布到cdn上)

    • ❎页面开发脚手架 ?
    1. 工程项目通过 yarn add 进行安装,不过通过yarn add 会带来整体发布成本过高的问题
    1. 更适合的方式:主工程 加载对应页面 对应的 umd文件,然后挂载渲染即可 => umd 发布为 cdn,以保证稳定性

    • ❎npm 包 + 物料 发布至 cdn ?
    1. 业务同学来开发页面级别组件你,作为 umd 即可
    1. 物料也算有了沉淀,正向循环

    • 沉淀大前端页面级别模板

    • ❎VS Code 插件,快速集成该页面模板

  • 工程项目消费页面模板

      - ❎公司脚手架项目 如何快速消费 ?
    
      - ❎ umi 消费页面模板?
    

可以一起思考下,大概方向是:

页面通过umd下发,动态下发&加载页面(这个和组内小伙伴上周做的umd技术分享也有一定的关系,算是铺垫了些基础),然后各大页面就可以和项目解耦了,独立发布

本地开发的时候,可以通过一个运行环境,注入相关内容,比如:sso、用户信息、权限等

脑洞(微前端架构演进)

  1. 主工程,通过 loadPageUmdScript 来加载对应的时候,需要知道哪些信息?

    1. A路径 要加载哪个 umd 资源?即要有一个 path 和 umd 的关系映射表

    2. 挂载到某个DOM节点?或者不需要挂载,应该有一个默认挂载点

    3. 各个umd之间进行隔离??(简单点就不需要,复杂的需要考虑)

    4. 但好像各大业务工程目前其实没考虑 哈哈哈哈

    5. 按照上面的思路,其实你会发现,我们在做的东西,其实就是一个mini 微前端框架

  2. 我们上面讨论的内容,大部分还是理想主义,为何这样说?

    1. 我们上面在讨论的内容,你会发现,我们潜意识里认为一个需求是一个简单的 crud 页面

    2. 但是事实却不是如此,一个页面很有可能是多个页面组合而成的:最简单的就是列表 & 详情页

      1. 而列表 + 详情页 是需要两个path/路径的对吧

      2. 那么最上面大部分请求单文件 umd 的很多技术思考 + 架构都过于单薄,为何这样说?继续看下面

      3. 以 列表 + 详情页 为例,实际开发业务需求,一般是要有页面的路由跳转的

        1. 小需求的页面,要有独立的路由模式(不过这时候,也会倒逼我们思考🤔 jquery时代,有vue-router 吗?没有的话,怎么解决页面之间跳转的?独立页面,独立开发?独立发布?其实也就是传说中的各自开发各自的,多Tab打开而已吧)

        2. 这时候,你会发现,你可能真正需要去了解现代前端路由框架的实现原理

        3. 在我们的小需求umd(或者称为子应用吧)被引入到业务项目中的时候,在子应用路由跳转的时候,可以看一下实际跳转是效果是怎么样的?

        4. 如果没有猜错,子应用的路由跳转,因为没有和主项目有任何沟通,所以url估计#会进行变化下,但是刷新之后的,主应用如何知道这时候要去加载子应用hash的对应的哪个页面呢?这时候,就需要了解主应用如何对子应用进行路由拦截了

    3. 说了这么多,其实你会发现,上面说的其实就是一个微前端框架要做的事情,😮哈哈

    4. 现在应该能理解,为何会有微前端,以及微前端能带来啥了吧(某种意义上,它是基础建设的一个必要基石)

    5. 其实没怎么看过市面上微前端的核心思想 + 架构,算是自己结合在公司的中后台开发实际 + 想做的提效内容,一点点想法和思考,如果有不对的地方,欢迎大家拍板斧正

参考资料

消费者端微组件的实现