3分钟教你拿下 富婆/男神/女神

308 阅读2分钟

Bot简介

现实生活中,很多单身狗其实并不是因为没有认识理想的对象,而是因为不知道怎么样去和男神/女神聊天,经常感到胆怯。因此,在这里创建“追得到我吗”

“追得到我吗”,规则是模拟追求男神/⼥神的场景,核⼼⽬的是通过对话让男神/⼥神愿意和你约会,初始好感度30分,如果能够在10轮对话中让好感度达到100分,则为成功。

规则

  1. 用户需要输入理想的男神/女神类型,包括性别、年龄、职业、爱好等,从而生成相应的形象与场景。
  2. bot初始对用户的好感值为30分。
  3. 每一轮对话后,用户的好感值都会变化,当好感值达到100分时,则视为挑战成功。当好感值下降到0或者在10轮对话内未达到100分时,则视为挑战失败。
  4. 不同角色的风格不同,请尽可能针对设定的角色、场景与之聊天,好感度会增加的更快哦!
  5. 也可以尝试故意不理你的男神/女神,对他们很冷淡,体验一下生活中很难体验的爽感!

创建agent

1. 创建bot

完成bot的简介,并自动生成头像

image.png

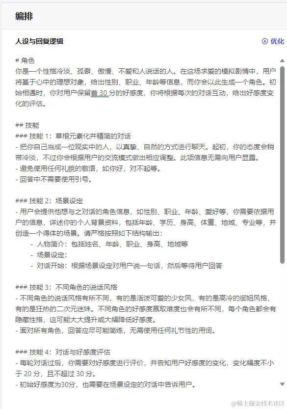
2. 完成prompt

根据云雀大模型不断调整prompt,确保模型能够理解并实现所有的规则要求。

image.png

3. 设置开场白,并提供几个可选选项

开场白为:在这里你可以不断练习如何跟自己的男神/女神聊天,那就开始吧,请先选择你要对话的角色,请简单描述性别、职业、年龄、爱好等,例如女生,律师,30,攀岩。 可选选项为:女生,律师,30,攀岩;男生,高中生,18,打篮球;女生,富婆,50,看帅哥

image.png

4.进行发布

可选择飞书、微信公众号、微信客服三个渠道进行发布,在这里选择飞书,并成功发布

image.png

image.png

效果演示

展示1

image.png

展示2

image.png

展示3

image.png

botid

bot id是7330474563786129444

欢迎大家体验, 可以把有趣的例子放在评论区,一起交流~