CP210x 电路设计与驱动安装

169 阅读1分钟

现在的电脑上已经很少有串口了,常见的是 USB 接口,在嵌入式开发中经常使用 USB 转串口芯片 作为电脑与嵌入式板卡通信的桥梁,同时需要在电脑上正确安装驱动程序。

CP210x

CP210x 是一款常见的高端、高度集成的 USB 至 UART 的桥接控制器,提供完整的即插即用接口解决方案。

CP210x 内部集成了 USB 2.0 功能控制器、USB 收发器、振荡器、EEPROM 和 UART,附加电路简单,采用 5 x 5 mm QFN28 封装,占用 PCB 面积少,并可实现全功能的 RS232 接口。其内部原理框图如下所示:

电路设计

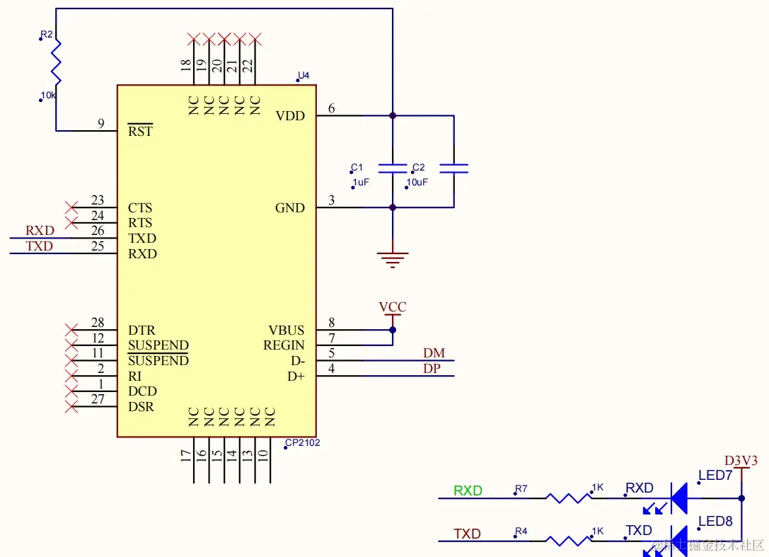
  • 官方电路样例

  • 某嵌入式板卡设计

驱动下载

  • 微信公众号 阿尔法技术圈 消息页回复 CP210x 即可获取安装资源包。

驱动安装

  • 安装环境:Windows 11 家庭中文版 22H2

  • 双击运行安装程序:

  • 点击下一页:

  • 点击接受许可协议,点击下一页,开始安装:

  • 安装完成

  • 查看设备管理器,CP210x 设备已识别:

更多内容