【前端写专利】一种基于 Service Worker 的离线在线编辑工具及其同步方法

2,037 阅读19分钟

本人郑重声明:
作为多篇前端专利拥有者,公司专利提交主力军,本人公开发表的专利样本、原本文章均为未成功发布的专利,其中可能原因为创新点不足、功能逻辑未闭环或者缺少资料补充等等,此类文章未构成法律侵权。
也慎重提醒大家,正式专利受国家专利法保护,引用需按要求来,绝对禁止直接搬运交底书、专利原文。

摘要

在当今数字化时代,在线编辑工具已成为许多人进行文档处理、表格编辑和图片处理的主要方式。用户可以通过互联网访问在线编辑工具,实时编辑文档、表格和图片,实现多人协同办公。然而,这种在线编辑工具通常需要稳定的网络连接,限制了用户在网络不稳定或离线状态下的使用体验。

随着 Service Worker 技术的出现,离线 Web 应用的开发变得更加便捷。Service Worker 是一种在浏览器背后运行的 JavaScript 脚本,它可以拦截和处理网络请求,提供离线缓存和自定义响应的能力。这种技术为在线编辑工具提供了在离线状态下继续编辑的可能性。然而,在 Service Worker 技术的应用中,仍然存在一些挑战。

首先,离线编辑工具需要智能的数据同步策略,确保用户在离线状态下的编辑操作能够在联网后同步到服务器。这就涉及到数据同步的顺序、优先级和冲突解决等问题。

其次,多用户同时编辑同一份文档可能会引发数据冲突问题,例如一个用户在离线状态下修改了文档的某个段落,而另一个用户在此期间在线修改了同一段落,这时就需要合理的冲突解决机制来确保数据的一致性。

此外,数据传输的安全性也是一个重要考虑因素,需要采取加密等手段来保护用户的隐私信息。

因此,有必要提供一种基于Service Worker的离线在线编辑工具及其同步方法,以解决现有在线编辑工具在离线状态下的使用限制,提高用户的使用体验,确保数据的安全性和一致性。

关键词

Service Worker;在线编辑工具;离线编辑;实时同步;冲突解决;

相关技术总数和名词解释

  1. Service Worker:本质上充当 Web 应用程序、浏览器与网络(可用时)之间的代理服务器,如下图所示:

    关于 Service Worker 详细介绍,请点击 juejin.cn/post/706711…

  2. 在线编辑工具:多人实时在线协作编辑文档的 SaaS 应用

一、与本发明相关的现有技术方案及缺陷

目前,现有的在线编辑工具主要依赖于稳定的网络连接,使得用户在网络不稳定或离线状态下无法顺利使用。为了解决这一问题,一些现有技术方案采用了离线缓存技术,允许用户在离线状态下访问之前加载过的页面或数据。然而,这种简单的离线缓存方案存在以下几个主要缺陷:

  1. 网站离线访问: 现有的技术实现的网站,在无网络访问时,无法打开
  2. 侵入式: 现有的离线缓存技术通常需要主线程执行 JS 代码,这就导致不得不侵入应用主代码,严重情况下甚至对应用功能产生影响。
  3. 缺乏实时同步: 现有的离线缓存技术通常只能提供静态内容的离线访问,缺乏实时的数据同步功能。用户在离线状态下进行的编辑操作无法及时同步到服务器,导致数据的延迟同步和不一致性。
  4. 冲突解决困难: 当多个用户在离线状态下编辑同一份文档时,由于缺乏实时同步和冲突解决机制,容易引发数据冲突问题。现有方案难以有效解决多用户同时编辑时的数据一致性问题。
  5. 安全性不足: 现有的离线缓存技术在数据传输和存储方面存在安全性隐患,可能导致用户的隐私信息泄露或被攻击者篡改。
  6. 用户体验 差: 在现有方案下,用户在离线状态下无法进行动态的编辑操作,无法实现类似在线编辑的用户体验,限制了用户的使用乐趣和效率。

二、发明内容

本发明提供了一种基于Service Worker的离线在线编辑工具及其同步方法,结合 Service Worker 的以下特点,旨在解决现有在线编辑工具在网络不稳定或离线状态下的使用限制,提供用户在离线状态下实时、动态、安全的编辑体验。

image.png

2.1 概述

2.1.1 Service Worker 简介

Service Worker 开始是为实现 PWA 而诞生的一项技术,助力追求极致优化用户体验,带来丝滑般流畅的离线应用。

它本身类似于一个介于浏览器和服务端之间的网络代理,可以拦截请求并操作响应内容。 Service Worker 在 Web Worker 的基础上加上了持久离线缓存能力,可以通过自身的生命周期特性保证复杂的工作只处理一次,并持久缓存处理结果,直到修改了 Service Worker 的内在的处理逻辑。 特点总结如下:

  • 一个特殊的 worker 线程,独立于当前网页主线程,有自己的执行上下文
  • 一旦被安装,就永远存在,除非显示取消注册
  • 使用到的时候浏览器会自动唤醒,不用的时候自动休眠
  • 可拦截并代理请求和处理返回,可以操作本地缓存,如 CacheStorage,IndexedDB 等
  • 离线内容开发者可控

2.1.2 实施方式

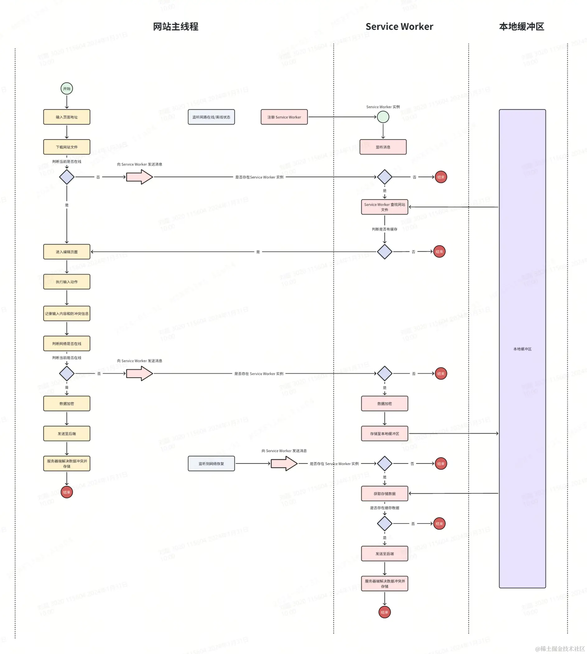
下面简单描述了本发明的实施方式,包括了基于 Service Worker 的离线在线编辑工具的主要实现步骤:

1. Service Worker的 注册 和安装

首先,在Web应用的主页面中注册 Service Worker。当用户访问网页时,Service Worker会被注册并安装到浏览器中。注册时,可以指定 Service Worker 的脚本文件路径。

if ('serviceWorker' in navigator) {
  navigator.serviceWorker.register('/service-worker.js').then(function (registration) {
    // 注册成功,可以进行后续操作
    console.log('Service Worker 注册成功:', registration);
  }).catch(function (error) {
    // 注册失败,可以进行错误处理
    console.log('Service Worker 注册失败:', error);
  });
}

2. 拦截和缓存资源

在 Service Worker 脚本中,监听 fetch 事件,拦截页面中的网络请求。当用户访问网页上的资源时(如HTML、CSS、JavaScript、图片等),Service Worker会拦截这些请求,将请求的资源缓存到本地。

self.addEventListener('fetch', function (event) {
  event.respondWith(
    caches.match(event.request).then(function (response) {
      // 如果本地缓存中有匹配的资源,则直接返回缓存的资源
      if (response) {
        return response;
      }
      // 如果本地缓存中没有匹配的资源,则发起网络请求并将请求的资源缓存到本地
      return fetch(event.request).then(function (response) {
        return caches.open('my-cache').then(function (cache) {
          cache.put(event.request, response.clone());
          return response;
        });
      });
    })
  );
});

3. 离线编辑功能的实现

当用户在在线状态下进行文档、表格或图片的编辑操作时,这些编辑操作会被 Service Worker 拦截并保存到本地缓存中。例如,用户进行文本编辑:

// 在Service Worker脚本中监听message事件,接收来自网页的编辑消息
self.addEventListener('message', function (event) {
  // 将编辑消息保存到本地缓存中
  // ...
});

4. 实时同步和冲突解决

在网络恢复时,Service Worker会检测本地缓存中保存的编辑操作,将这些操作同步到服务器。在同步时,Service Worker会处理多用户编辑同一份文档可能引发的数据冲突问题,采用智能的冲突解决策略,确保数据的一致性。

// 在Service Worker脚本中监听sync事件,实现数据同步
self.addEventListener('sync', function (event) {
  // 获取本地缓存中的编辑操作,将操作同步到服务器
  // ...
});

5. 数据安全性和隐私保护

在编辑内容传输和存储时,使用加密算法确保数据的安全性。对于用户的敏感信息,进行适当的加密和匿名化处理,保护用户隐私。

2.2 优势效果

本发明的基于Service Worker的离线在线编辑工具及其同步方法具有多项优势和良好效果,包括但不限于以下方面:

  1. 网站离线访问: 即使在网络不稳定甚至断网的环境下,也能瞬间加载并展现。
  2. 无侵入性: Service Worker 是一种独立于浏览器主线程的工作 线程,与当前的浏览器主线程是完全隔离的,并有自己独立的执行上下文(context)。由于 Service Worker 线程是独立于主线程的工作线程,所以在 Service Worker 中的任何操作都不会影响到主线程。因此,在浏览器不支持 Service Worker、Service Worker 挂掉和 Service Worker 出错等等情况下,主体网站都不会受到影响,因此从网站故障角度讲是 100% 安全的。
  3. 实时同步和智能冲突解决: 本发明实现了用户在离线状态下的实时编辑和同步功能。用户的编辑操作会被智能地保存在本地缓存中,并在网络恢复时同步到服务器,确保编辑内容的实时性。同时,发明中采用智能的冲突解决策略,处理多用户同时编辑同一份文档可能引发的数据冲突问题,保障数据的一致性和完整性。
  4. 数据安全性和隐私保护: 本发明在编辑内容的传输和存储中使用了加密算法,保障数据传输的安全性。同时,对用户的敏感信息进行适当的加密和匿名化处理,确保用户隐私的安全。
  5. 离线编辑体验: 本发明的离线在线编辑工具允许用户在离线状态下自由编辑文档、表格和图片,无需等待网络加载,提高了用户的使用效率。用户可以享受到类似在线编辑的流畅编辑体验,无论在网络好坏或离线状态下。
  6. 强大的扩展性: 本发明基于Service Worker技术,具有较强的扩展性。开发人员可以根据具体需求扩展新的编辑功能或增加其他定制化特性,使得该离线在线编辑工具更具适用性。
  7. 提高用户满意度: 通过提供实时同步、数据安全保护和良好的用户体验,本发明大幅提高了用户的满意度。用户可以在任何时间、任何地点进行编辑操作,无需担心数据的安全性和一致性问题,从而提高了用户对编辑工具的信赖度和使用体验。
  8. 适用广泛: 本发明适用于各种在线编辑场景,包括但不限于文档编辑、表格编辑、图片处理等。无论是个人用户、企业用户,还是教育、科研等领域的用户,都能从本发明的离线在线编辑工具中获益。

2.3 具体实现方案

2.3.1 离线页面的缓存

在用户第一次访问在线编辑工具时,Service Worker 拦截并缓存网页的HTML、CSS、JavaScript等资源。这样,在用户再次访问页面时,即使处于离线状态,浏览器可以从缓存中加载页面资源,保证用户可以打开编辑界面。

self.addEventListener('install', function (event) {
  event.waitUntil(
    caches.open('offline-cache').then(function (cache) {
      return cache.addAll([
        '/index.html',
        '/styles.css',
        '/script.js',
        // 其他页面资源
      ]);
    })
  );
});

2.3.2 拦截和缓存资源实现

拦截编辑操作并将其保存到本地缓存是离线编辑功能的核心部分。以下是详细实现方案:

1. 在网页中监听编辑操作:

在网页的JavaScript代码中,监听用户的编辑操作,例如文本输入、图片上传、表格修改等。当用户进行编辑操作时,触发事件,并将编辑操作封装为一个消息对象。

// 监听文本输入事件
const textInput = document.getElementById('text-input');
textInput.addEventListener('input', function (event) {
  const editedText = event.target.value;
  const editMessage = {
    type: 'edit',
    target: 'text-input',
    content: editedText,
    timestamp: Date.now()
  };
  // 向 Service Worker 发送编辑消息
  if (!navigator.onLine) navigator.serviceWorker.controller.postMessage(editMessage);
  else {
    // 当浏览器处于在线状态时,处理常规逻辑
    console.log('接收到编辑数据:', editMessage);
    // 在这里处理前端发过来的编辑数据,例如发送到服务器
    // ...
  }
});

注意:实际开发过程中注意通过节流或防抖等手段控制同步频率

3. 在 Service Worker中接收并保存编辑操作

在 Service Worker 脚本中,监听来自网页的 message 事件,接收编辑消息,Service Worker 需要监听离线状态的事件,以便在网络恢复时触发同步操作。

当浏览器离线时,执行正常逻辑;反之,将消息保存到本地缓存中,这里使用 IndexedDB 来保存编辑操作,保证数据的持久性。

self.addEventListener('message', function (event) {
  // 当浏览器处于离线状态时,触发同步事件
  if (!navigator.onLine) {
    // 获取编辑消息
    const editMessage = event.data;
    // 将编辑消息保存到IndexedDB中
    saveEditToIndexedDB(editMessage);
    return;
  }
});

function saveEditToIndexedDB(editMessage) {
  // 打开或创建IndexedDB数据库
  const request = indexedDB.open('edits', 1);

  // 处理数据库打开成功的回调
  request.onsuccess = function (event) {
    const db = event.target.result;
    // 在编辑操作存储对象仓库中保存编辑消息
    const transaction = db.transaction(['edits'], 'readwrite');
    const objectStore = transaction.objectStore('edits');
    objectStore.add(editMessage);
    // 完成事务
    transaction.oncomplete = function () {
      console.log('编辑操作已保存到本地缓存');
    };
  };

  // 处理数据库打开失败的回调
  request.onerror = function (event) {
    console.error('打开IndexedDB数据库失败:', event.target.error);
  };
}

在上述代码中,当网页中的编辑操作触发时,通过 Service Worker 的 postMessage 方法将编辑消息发送到 Service Worker。Service Worker 接收到消息后,将编辑消息保存到 IndexedDB 数据库中。这样,在用户离线状态下,所有的编辑操作都会被保存在本地 IndexedDB 数据库中,确保用户的编辑操作不会丢失。

需要注意的是

  1. 在实际应用中,可能需要考虑 IndexedDB 数据库的容量限制、数据清理策略、数据同步机制等问题,以保证系统的稳定性和性能。

2.3.3 实时同步

离线状态下的同步策略是确保用户的编辑操作在网络恢复时能够同步到服务器的关键。以下是一个详细实现离线状态下的同步策略的方案:

1. 应用监听网络恢复事件

// 监听网络恢复事件
window.addEventListener('online', function () {
  console.log('网络已回复,通知 Service Worker 进行同步...');
  // 当浏览器处于离线状态时,触发同步事件
  self.registration.sync.register('sync-edits');
});

2. 同步事件的处理

在 Service Worker 中监听同步事件,处理本地缓存中保存的编辑操作,将这些操作同步到服务器。

self.addEventListener('sync', function (event) {
  if (event.tag === 'sync-edits') {
    event.waitUntil(
      // 获取本地缓存中的编辑操作,并将其发送到服务器
      syncEditsWithServer()
    );
  }
});

function syncEditsWithServer() {
  // 打开IndexedDB数据库,获取本地缓存中的编辑操作
  const request = indexedDB.open('edits', 1);

  return new Promise(function (resolve, reject) {
    request.onsuccess = function (event) {
      const db = event.target.result;
      const transaction = db.transaction(['edits'], 'readwrite');
      const objectStore = transaction.objectStore('edits');
      const getAllEdits = objectStore.getAll();

      getAllEdits.onsuccess = function () {
        const edits = getAllEdits.result;
        // 将本地缓存中的编辑操作发送到服务器
        sendEditsToServer(edits)
          .then(function () {
            // 清空本地缓存中的编辑操作
            objectStore.clear();
            resolve();
          })
          .catch(function (error) {
            console.error('同步编辑操作失败:', error);
            reject(error);
          });
      };

      getAllEdits.onerror = function (event) {
        console.error('获取本地缓存中的编辑操作失败:', event.target.error);
        reject(event.target.error);
      };
    };

    request.onerror = function (event) {
      console.error('打开IndexedDB数据库失败:', event.target.error);
      reject(event.target.error);
    };
  });
}

function sendEditsToServer(edits) {
  // 发送编辑操作到服务器,可以使用Fetch API或其他网络请求方法
  // 返回一个Promise对象,表示发送操作的结果
  // ...
}

在上述代码中,Service Worker监听了同步事件,当同步事件触发时,会打开 IndexedDB 数据库,获取本地缓存中的编辑操作,然后将这些操作发送到服务器。在实际应用中,可以使用Fetch API或其他网络请求方法将编辑操作发送到服务器。

需要注意的是,在同步操作失败时,可能需要实现一定的重试机制,确保编辑操作能够最终成功同步到服务器。同时,需要考虑同步操作的顺序和优先级,以确保数据的一致性。

2.3.4 数据冲突解决实现

离线编辑场景中,多用户同时编辑同一份文档可能引发数据冲突问题。为了解决这个问题,需要实现一种智能的数据冲突解决机制。以下是一个详细实现数据冲突解决的方案:

1. 在编辑操作中包含版本号或时间戳:

在每个编辑操作中,包含一个版本号或时间戳字段,用来标识该操作的版本信息。版本号或时间戳可以在编辑操作被触发时生成,确保每个操作都有唯一的标识。

const editMessage = {
  type: 'edit',
  target: 'text-input',
  content: editedText,
  timestamp: Date.now() // 或者使用服务器上的版本号
};

2. 在服务器端保存文档的版本号或时间戳:

在服务器端,保存文档的版本号或时间戳信息。当用户发起同步请求时,将本地文档的版本号或时间戳一并发送到服务器。

// 客户端发起同步请求
function syncWithServer(localVersion) {
  // 向服务器发送本地文档的版本号
  fetch('/sync', {
    method: 'POST',
    headers: {
      'Content-Type': 'application/json'
    },
    body: JSON.stringify({ localVersion: localVersion })
  })
    .then(response => response.json())
    .then(serverData => {
      // 处理服务器返回的数据,合并文档内容
      // ...
    });
}

3. 服务器端解决数据冲突:

在服务器端,比较客户端发送的版本号和服务器上保存的文档版本号。如果两者相同,表示没有冲突,直接接受客户端的编辑操作。如果版本号不同,就需要解决冲突。可以采用以下策略之一:

  • 最后修改者优先: 如果文档在服务器端和客户端同时被编辑,以最后修改的版本为准,忽略其他版本的编辑操作。
  • 合并编辑: 尝试合并服务器端和客户端的编辑操作。例如,合并两个编辑操作的文本内容,或者在文档的特定位置插入新的内容。
  • 提示用户解决冲突: 如果无法自动解决冲突,将冲突提示发送给客户端,让用户手动解决。
// 服务器端处理同步请求
app.post('/sync', function (req, res) {
  const clientVersion = req.body.localVersion;
  const serverVersion = getServerVersion(); // 获取服务器端文档的版本号
  const serverData = getServerData();   // 获取服务器端文档内容

  if (clientVersion === serverVersion) {
    // 没有冲突,接受客户端的编辑操作
    res.json({ success: true, data: serverData });
  } else {
    // 发送冲突提示给客户端
    res.json({ conflict: true, serverVersion: serverVersion, data: serverData });
  }
});

在以上方案中,服务器端根据版本号的比较,决定如何处理客户端的编辑操作。不同的业务场景可能需要采用不同的冲突解决策略,可以根据实际需求进行调整和扩展。

2.3.6 数据安全性和隐私保护

加密模块作为一个独立的功能模块提供一些加密相关的功能:

  • AesEncryption 类实现了基于 AES 算法的加密和解密功能。构造函数接受一个包含密钥和可选的初始化向量的参数对象。通过调用 encryptByAES 方法可以对文本进行加密,调用 decryptByAES 方法可以对加密文本进行解密。
  • encryptByBase64 函数用于对文本进行 Base64 编码加密。
  • decodeByBase64 函数用于对经过 Base64 编码的文本进行解码。
  • encryptByMd5 函数使用 MD5 算法对文本进行加密。
import { encrypt, decrypt } from 'crypto-js/aes';
import { parse } from 'crypto-js/enc-utf8';
import pkcs7 from 'crypto-js/pad-pkcs7';
import ECB from 'crypto-js/mode-ecb';
import md5 from 'crypto-js/md5';
import UTF8 from 'crypto-js/enc-utf8';
import Base64 from 'crypto-js/enc-base64';

export interface EncryptionParams {
  key: string;
  iv?: string;
}

/**
 * AES加密类
 */
export class AesEncryption {
  private key;
  private iv;

  constructor(opt: EncryptionParams) {
    const { key, iv } = opt;
    this.key = parse(key);
    if (iv) {
      this.iv = parse(iv);
    }
  }

  /**
   * 获取AES加密选项
   */
  get getOptions() {
    return {
      mode: ECB,
      padding: pkcs7,
      iv: this.iv,
    };
  }

  /**
   * 使用AES算法加密文本
   * @param cipherText 待加密的文本
   * @returns 加密后的文本
   */
  encryptByAES(cipherText: string) {
    return encrypt(cipherText, this.key, this.getOptions).toString();
  }

  /**
   * 使用AES算法解密文本
   * @param cipherText 待解密的文本
   * @returns 解密后的文本
   */
  decryptByAES(cipherText: string) {
    return decrypt(cipherText, this.key, this.getOptions).toString(UTF8);
  }
}

/**
 * 使用Base64编码加密文本
 * @param cipherText 待加密的文本
 * @returns 加密后的Base64编码文本
 */
export function encryptByBase64(cipherText: string) {
  return UTF8.parse(cipherText).toString(Base64);
}

/**
 * 使用Base64编码解密文本
 * @param cipherText 待解密的Base64编码文本
 * @returns 解密后的文本
 */
export function decodeByBase64(cipherText: string) {
  return Base64.parse(cipherText).toString(UTF8);
}

/**
 * 使用MD5算法加密文本
 * @param password 待加密的文本
 * @returns 加密后的文本
 */
export function encryptByMd5(password: string) {
  return md5(password).toString();
}

在存储和发送数据前通过encryption.encryptByAES进行加密,在服务端通过encryption.decryptByAES 进行解密。

三、替代方案

  • 数据存储 不一定采用 IndexDB 还可以采用 LocalStorage、WebSQL和文件存储等方案,但在兼容性和容量上会差一些
  • ServiceWorker 技术可以采用普通 JS 代码或者调用 APP 方法实现,但在效率和影响范围上存在一些问题

四、参考资料

  1. 【性能优化】Service Worker 能做的远比你想象的多 - 掘金
  2. Service Worker和HTTP缓存 - 拂晓风起-Kenko - 博客园
  3. 【笔记】ServiceWorker总结篇 | Wayne的博客
  4. 饿了么的 PWA 升级实践 - 《前端开发创新实践》
  5. 3-14 构建离线应用 · 深入浅出 Webpack
  6. 隐私安全第一:探索本地缓冲区加密解决方案 - 掘金