首页
沸点
课程
数据标注
HOT
AI Coding
更多
直播
活动
APP
插件
直播
活动
APP
插件
搜索历史
清空
创作者中心
写文章
发沸点
写笔记
写代码
草稿箱
创作灵感
查看更多
登录
注册
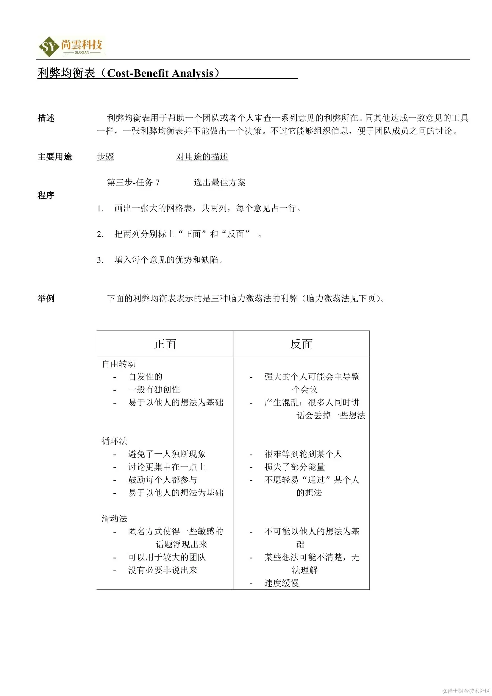
项目管理工具方法--利弊均衡表
数字化转型方案资料网
2024-01-29
105
阅读1分钟
数字化转型方案资料网
高级开发工程师
300
文章
19k
阅读
10
粉丝
目录
收起