干货 | 常见的几种电源防反接电路设计

272 阅读2分钟

在直流电源系统中,电源的输入端,为了防止电源正负极接反,通常会在输入端对电源进行防反接保护。防反接保护的方法有很多种,今天就来介绍一下。

**
**

01 二极管防反接

图片

利用二极管的单向导通特点实现防反接,这种方式是最简单的防反接方法,成本也低,但是缺点也很明显。

首先,二极管的压降较大,硅管0.7V左右,锗管0.2-0.3V左右。这在一些电源电压较小的应用中就不合适,比如锂电池供电,3.3V的系统中,二极管上会损失至少0.2V的压降。

另外,不适合大电流的应用。假如系统电流2A,二极管压降0.7V,则二极管上的功耗为1.4W,发热量大,效率低。

02 整流桥防反接

图片

这种方式也是利用二极管的单向导通特点,只不过使用了四个二极管。这种方式的优点是,无论正接反接电路都会正常工作。缺点与二极管防反接一样,而且压降是两个二极管的压降,缺点更明显。

**
**

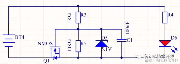
03 NMOS管防反接

图片

图中Q1为NMOS管,当电源正接时,MOS管的体二极管导通,源极S的电压为0.7V左右,栅极G的电压VBAT,则Vgs =(VBAT-0.6)*R5/(R5+R3),当选取合适的R3和R5值,使Vgs达到MOS管的开启电压,则MOS管DS极导通,体二极管被短路,系统通过MOS管形成回路。MOS管的导通电阻一般很小,毫欧级别,即使系统电流较大也不会产生很大的压降和功耗。

当电源反接时,寄生二极管反接,MOS的导通电压为0,NMOS截止,从而对系统形成保护。

图中D5为稳压管,防止Vgs电压过大导致MOS被击穿,C1电容的作用是使电路有个软启动的过程,电流通过R3对C1充电,使G极电压逐步建立。

**
**

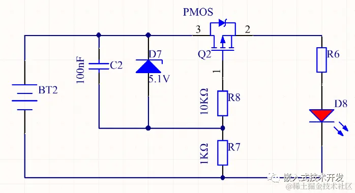
04 PMOS管防反接

PMOS管防反接与NMOS管原理一样,只不过NMOS是接在电源负极,PMOS是接在电源正极。电路如下,不再具体分析。

图片

转载来源:嵌入式技术开发(作者:Mr张工)

声明:本文为转载文章,转载此文目的在于传递更多信息,版权归原作者所有,如涉及侵权,请后台联系小编进行处理。(买电子元器件就上唯样商城)