全局视角,搞懂“新零售支付”

124 阅读8分钟

文章首发于微信公众号:PenguinPay ,欢迎关注。

零售业就是商家将商品或服务在场所中卖给消费者。其中的关键词就是 人,货,场。

一、初始新零售

1.1 传统零售货找人

传统零售业,只能在固定场所销售商品或服务,以商家店为中心只能够辐射周边小范围的人群,对于财务、商品库存等管理效率很低。

比如我们去小卖部买东西,一手交钱一手交货。商家基本不会记账,好一点的可能会拿个账本记录这笔交易。

有时候只有当你买这个商品的时候,商家才会发现这个商品缺货了,商家无法进行有效的库存管理。

又因为商家店铺服务范围小,只能货找人,客户的需求,商家也不能全部满足。

1.2 新零售人找货

随着互联网和经济的发展,零售行业有了数字化的能力的加持,商家将店面管理实现数字化运营。

销售场所不在局限于线下场所,客户可以在商家的线上商城找到商品,进行下单购买,也可以不需要在面对面进行交易。

新零售就是借助互联网技术,实现了人找货,客户再也不需要局限于固定的商家,可以通过线上平台满足自己的需求。

比如,现在的淘宝,京东,可以购买到生活周边无法提供的商品。

而线下固定场所,也可以借助线上店铺平台进行引流。这就是新零售。

1.3 新零售的支付

在新零售中,平台管理商家、商家管理货物、用户通过平台下单。

一切的交易都需要有钱的参与,而在这其中将三方串联起来,正是支付。

用户下单,此时只是一个临时单据,不付钱平台不会通知商家发货,用户支付完成后,平台通知商家发货并减少库存,商家发货,然后用户收货后,平台将对应的金额结算给商家,而这其中平台也会分走一部分利润

由此可见,钱的流转涉及到每一个环节,支付也不单纯的只是用户付款,而是整个流程。    

1.4 新零售的业态

在零售业有一个概念:业态。业态通常就是指商家向顾客提供商品和服务的具体形式。

比如我们常见的业态有:便利店,连锁店,大型超市,电商等等。在不同业态下,商家都有各自的细分行业特点和痛点。

纵观零售业其实最终就是要实现一笔客户到商家的交易,商家提供商品服务。软件服务商会根据此业态提供不同的解决方案。

随着支付方式的演化,要让商家支持市面上通用的支付方式,新零售也要实现线上支付交易。

下面关于新零售支付流程从业务流和全局产品体系做一个简单分析。

二、新零售的业务流程

梳理支付上下游业务关系有哪些,就拿客户到店点餐下单交易为例:

客户进店来到收银台,告诉商家我要吃什么菜品,收银员提交订单后,就跳转到支付收银台,选择支付方式,顾客进行付款操作。或者使用商家提供扫码点餐,用上商家小程序进行自助下单支付。

完成订单后商家进行履约。

在提交订单后续的动作就属于支付中台的业务范畴。

支付业务流.png

上面只是一个简单的支付场景的模型,我们需要把这个抽象出来的支付模型放到全局的业务流中,去认识新零售行业业务模型。其中包括客户流,商家流,交易流。

商家注册成为saas软件商户, 商家获客,最终客户下单商户进行履约。交易流连接商家和客户。

新零售行业全局业务流.png

2.1 客户侧流程

商家通过线下营销线索,或者线上引流平台吸引客户流量前来消费。

线下营销:发店面广告单页,活动单页。

线上引流平台营销:抖音,小红书,大众点评,商家小程序发布店面活动信息。可以在外卖平台:美团,饿了么,饿百平台创建线上门店,也可以使用商家小程序。商家可针对客户进行会员管理,制作营销活动,通过会员营销短信进行通知。    

客户到店或线上平台进行下单购买,最终客户获得商家提供的服务分为三类:外卖,堂食,自提。

客户流.png

2.2 商家侧流程

对于公司saas平台来说,要想找到商户使用我们的软件。主要通过公司渠道或者是代理商注册成为商户。

其中公司渠道分为两大类:

公司线上线下营销线索

比如:全国性质的线下新零售大会展厅,官方网站,公众号,抖音等线上平台进行宣传。

公司区域销售经理

其中代理商是:通过公司的代理商 注册为商户,成本更低。    

意向商家提供以上方式最终成为saas软件中的商户,商家一键开店,购买符合商家业态类型的产品包和收银设备,开通线上聚合支付,即可进行收银和管理门店运营。

商家流.png

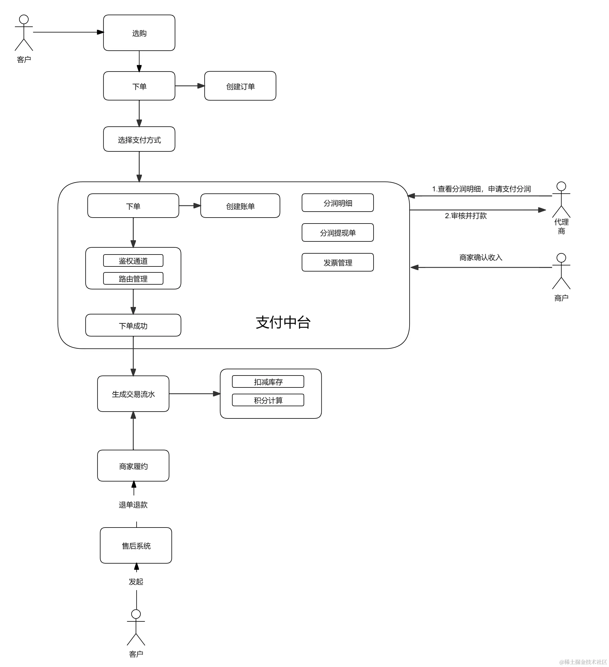
2.3 交易流程

交易流是搭起客户和商家的重要桥梁。客户选购服务/商品 下单支付。下单支付时创建账单,涉及到支付路由和鉴权通道。支付中台根据规则找到最优支付渠道,进行下单支付。

完成支付后,业务后台进行扣件商品库存,积分计算等操作。其中这个交易流的核心就是支付。    

商家如果是由代理商邀请注册,支付路由通道走的是公司的渠道商户号, 那么关于商家的交易流水就涉及到分润。代理商可在中台进行查看名下商户的交易数据,分润明细。

代理商进行分润提现,支付中台审核通过后,获得分润收益。或者代理商可以配置走自己的支付通道账号,此时代理商就不涉及到在我们平台进行分润的业务。

交易流.png

三、新零售的业务体系

3.1 全局产品架构图

整个新零售支付行业的相关业务,公司根据商户用户体量和业务需求,对此行业分为两个服务形式为用户群体提供收银服务。

saas云产品服务:以快餐,果蔬,便利为主的泛行业 和 农贸市场(生鲜肉食行业) 。

私有化部署程序:主要针对中大型连锁/单店商超。

公司提供saas运营中台 进行管理两大产品主线服务,监控管理代理商,商户,产品增值服务,聚合外卖,聚合支付等平台。

我们通过公司产品架构图能够一览新零售行业产品特点:线下POS和线上小程序 来触达顾客。由后台系统提供主要业务支持。

公司产品架构图.png

通过公司产品架构图,我们来简单分析下公司系统架构图。公司要让2大产品线运行起来就需要一个完善的体系支撑起来。

以下主要从:终端,应用接入层,引用服务层,基础设施层,和监控层几大模块进行分析。

通过这张架构图我们能看到支付中台在系统中架构的位置,整个产品业务线核心其实就是围绕支付。监控层在为监管商户支付配置保驾护航。

公司系统架构图.png

3.2 后台产品架构

商家后台主要是帮助商家能够进行商品管控,商品进销存,查看交易流水报表,营销活动,库存预警等功能。我们可以通过POS收银端和线上商城端业务来分析。

上架商品服务,活动营销,会员储值,优惠券配置等功能商家都可以在商家店铺后台进行个性化配置。

商家后台产品架构图.png

3.3 支付中台服务层产品架构

中台中抽象出公司两大产品线:saas产品和私有化产品支付的底层共同能力,形成了支付中台。

支付中台处理来自商户后台系统的订单信息,在公司内部产品线,经过支付中台完整最终交易的最后一环。

支付中台主要包含:针对商户的支付账号配置,支付中心,对账功能,以及分润清算中心。

支付中台最终将符合支付账单的指令传递给外部系统,中台等待外部系统响应最终交易状态。最终同步商户后台订单状态信息。

支付中台服务.png