【Threejs】06blender的使用方法

244 阅读1分钟

移动视角

  • 按住鼠标滚轮

缩放画布

  • 滑动滚轮

添加物体

  • shift+a

移动物体

  • 点击右上角红框位置
  • 选择移动

2024-01-24-15-56-20.png

缩放物体

  • 选中物体
  • 按住键盘s键

查看视角

  • 按住波浪键(tab键上方)

image.png

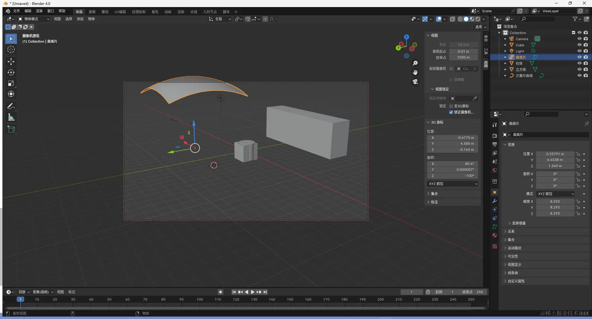
调整相机视角

  • 按住波浪键
  • 点击相机视角

2024-01-24-16-07-44.png

  • 点击坐标轴右侧箭头

image-1.png

  • 选择视图

image-2.png

  • 勾上锁定相机
  • 移动相机到合适角度

image-3.png

  • 按住快捷键F12进行渲染

2024-01-24-16-06-46.png

给物体添加材质

  • 选中物体
  • 点击右侧材质

2024-01-24-16-09-58.png

  • 点击新建

image-4.png

  • 在材质中选择高光反射材质

image-5.png

  • 选择基础色,点击右上角红框着色模式 就可以看到上色后的物体

image-6.png

垂直分割显示

  • 鼠标移动到右侧分界线处

image-7.png

  • 出现箭头符号后右击鼠标,选择垂直分割1

image-8.png

改变图形形状

  • 添加一个立方体
  • 点击右侧修改器,并添加倒角

image-9.png

  • 选择数量和段数

2024-01-26-12-32-57.png

导出

  • FBX
    • 可编辑的3D模型,适用于游戏引擎
  • gltf 适用于web渲染
    • glb文件
      • 需要配置相关属性
      • 文件为二进制流
    • gltf
      • 文件可打开