单点登录-统一身份认证与权限管理系统设计与实践

882 阅读3分钟

在现代企业和组织中,IT系统变得越来越复杂。不同的系统和应用都有自己的身份验证和授权机制,导致用户需要在多个系统中重复登录,这对于用户和IT管理员来说都是极大的不便。为了解决这个问题,单点登录(Single Sign-On,简称SSO)和统一身份认证(Uniform Identity Authentication,简称UIA)系统应运而生。本文探讨单点登录与统一身份认证系统的设计与实践。​编辑

一、单点登录(SSO)概念

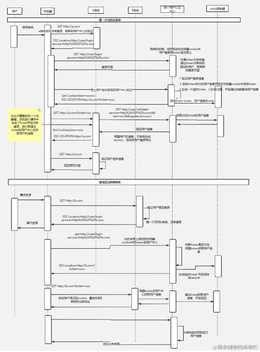
单点登录是指用户在完成一次身份验证后,便可以在多个关联系统中无需再次登录即可访问受保护的资源。这样的系统可以极大地提高用户体验,降低用户的记忆成本和管理员的管理工作负担。

要实现单点登录,需要遵循以下两个核心原则:

  1. 保密性:确保用户的凭据在传输和存储过程中的安全性,防止未经授权的访问。

  2. 无状态性:将用户的认证状态与服务器和客户端应用分离,使服务器可以独立验证用户的身份。​编辑

二、统一身份认证(UIA)概念

单点登录解决了用户在多个系统间的登录问题,但各个应用仍然需要独立管理用户。为了实现用户身份信息的统一管理,我们需要引入统一身份认证系统。

统一身份认证系统可以整合不同应用的用户数据,提供统一的认证和授权服务。它通常包括以下组件:

  1. 用户目录:存储所有用户的身份信息,包括用户名、密码、电子邮件等。

  2. 认证服务器:处理用户的登录请求,验证其身份并将认证结果通知给关联的应用。

  3. 授权服务器:根据用户的身份和权限,控制其对不同应用和资源的访问。

  4. 应用集成:将不同的应用与认证和授权服务器集成,实现单点登录和统一身份认证功能。​编辑

三、设计与实践

  1. 选择合适的技术栈:如OAuth2.0、OpenID Connect、SAML等。这些技术有成熟的标准和丰富的开源实现,可以降低开发和集成的难度。

  2. 设计API接口:为认证和授权服务器设计清晰的API接口,方便其他应用进行集成。

  3. 用户目录设计:根据实际业务需求,选择合适的数据库类型(关系型数据库、LDAP等)设计用户目录的表结构。

  4. 用户同步策略:实现用户信息的同步策略,确保实时更新用户数据,防止数据不一致问题。

  5. 安全性考虑:确保在数据传输和存储过程中的安全性,采取加密、数字签名等技术防止数据泄露和篡改。

  6. 监控与日志:实现系统监控和日志记录功能,及时发现和解决问题。​编辑

四、总结

单点登录和统一身份认证系统是现代企业和组织IT基础设施的重要组成部分。通过实施这些系统,可以提高用户体验,降低管理成本和提高安全性。通过遵循上述设计原则和实践要点,你便可以在你的项目中实现一个高效、安全的单点登录和统一身份认证系统。