一条Sql的执行过程-更新语句

99 阅读8分钟

经常听DBA同事说,MySQL可以恢复到半个月内任意一秒的状态,惊叹的同时,你是不是心中也会不免会好奇,这是怎样做到的呢? 从一个表的一条更新语句说起,下面是这个表的创建语句,这个表有一个主键ID和一个整型字段c:

mysql> create table T(ID int primary key, c int);

如果要将ID=2这一行的值加1,SQL语句就会这么写:

mysql> update T set c=c+1 where ID=2;

执行语句前要先连接数据库,这是连接器的工作 前面我们说过,在一个表上有更新的时候,跟这个表有关的查询缓存会失效,所以这条语句就会把表T上所有缓存结果都清空。这也就是我们一般不建议使用查询缓存的原因 接下来,分析器会通过词法和语法解析知道这是一条更新语句。优化器决定要使用ID这个索引。然后,执行器负责具体执行,找到这一行,然后更新。 与查询流程不一样的是,更新流程还涉及两个重要的日志模块,它们正是我们今天要讨论的主角:redo log(重做日志)和 binlog(归档日志)。如果接触MySQL,那这两个词肯定是绕不过的,我后面的内容里也会不断地和你强调。不过话说回来,redo log和binlog在设计上有很多有意思的地方,这些设计思路也可以用到你自己的程序里。

重要的日志模块:redo log

如果每一次的更新操作都需要写进磁盘,然后磁盘也要找到对应的那条记录,然后再更新,整个过程IO成本、查找成本都很高。为了解决这个问题,MySQL的设计者就用了类似酒店掌柜粉板的思路来提升更新效率。

WAL 技术

WAL全称是:Write-Ahead Logging 它的关键点就是先写日志 具体来说,当有一条记录需要更新的时候,InnoDB引擎就会先把记录写到redo log里面,并更新内存,这个时候更新就算完成了。同时,InnoDB引擎会在适当的时候,将这个操作记录更新到磁盘里面,而这个更新往往是在系统比较空闲的时候做。 InnoDB的redo log是固定大小的,比如可以配置为一组4个文件,每个文件的大小是1GB,那么这块“粉板”总共就可以记录4GB的操作。从头开始写,写到末尾就又回到开头循环写,如下面这个图所示

image.png write pos是当前记录的位置,一边写一边后移,写到第3号文件末尾后就回到0号文件开头。checkpoint是当前要擦除的位置,也是往后推移并且循环的,擦除记录前要把记录更新到数据文件 write pos和checkpoint之间上还空着的部分,可以用来记录新的操作。如果write pos追上checkpoint,表示写满了,这时候不能再执行新的更新,得停下来先擦掉一些记录,把checkpoint推进一下 有了redo log,InnoDB就可以保证即使数据库发生异常重启,之前提交的记录都不会丢失,这个能力称为crash-safe。

重要的日志模块:binlog

MySQL整体来看,其实就有两块:一块是Server层,它主要做的是MySQL功能层面的事情;还有一块是引擎层,负责存储相关的具体事宜。上面我们聊到的redo log是InnoDB引擎特有的日志,而Server层也有自己的日志,称为binlog(归档日志)。 最开始MySQL里并没有InnoDB引擎。MySQL自带的引擎是MyISAM,但是MyISAM没有crash-safe的能力,binlog日志只能用于归档。而InnoDB是另一个公司以插件形式引入MySQL的,既然只依靠binlog是没有crash-safe能力的,所以InnoDB使用另外一套日志系统——也就是redo log来实现crash-safe能力。 这两种日志有以下三点不同:

  • redo log是InnoDB引擎特有的;binlog是MySQL的Server层实现的,所有引擎都可以使用。
  • redo log是物理日志,记录的是“在某个数据页上做了什么修改”;binlog是逻辑日志,记录的是这个语句的原始逻辑,比如“给ID=2这一行的c字段加1 ”。
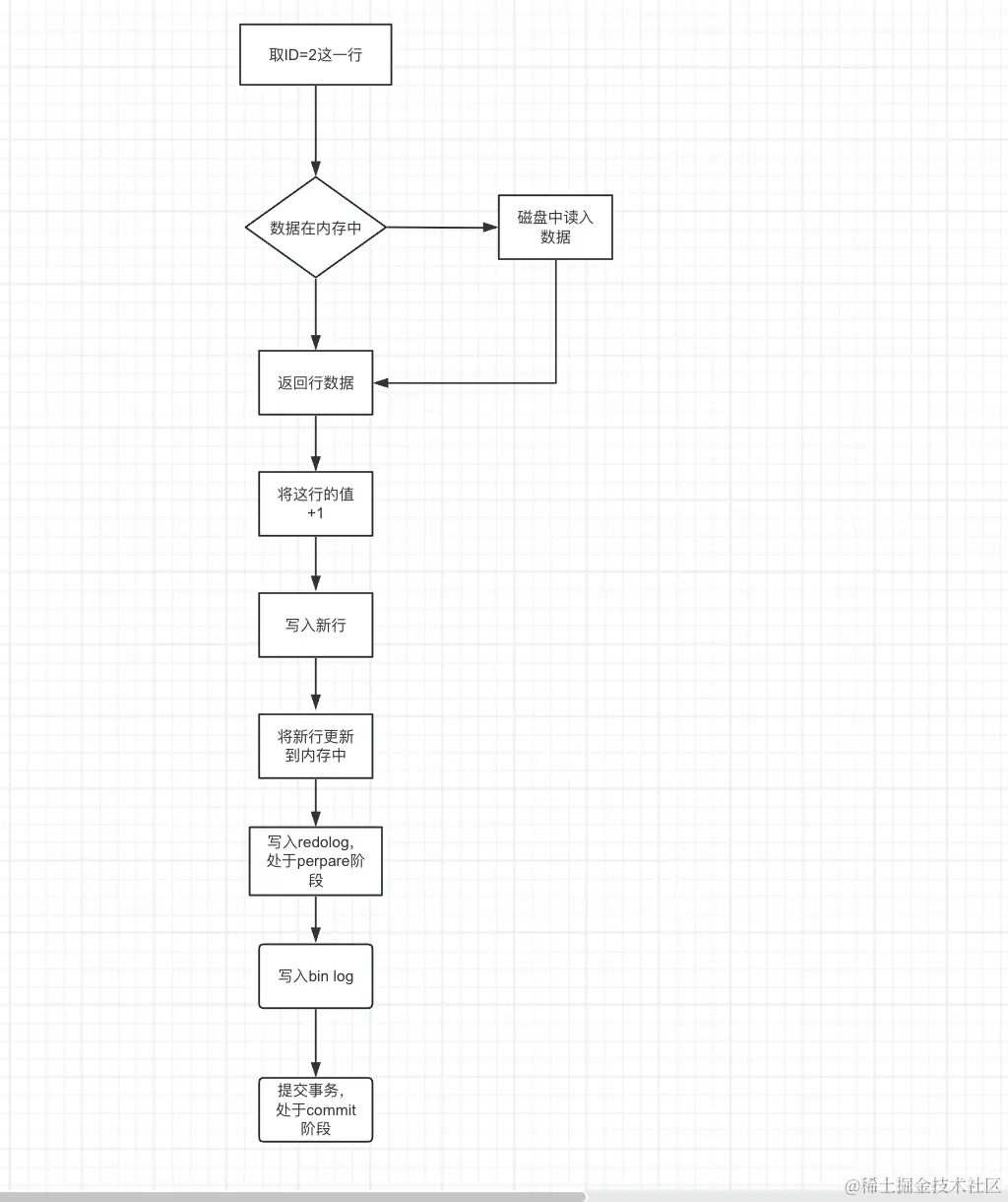
  • redo log是循环写的,空间固定会用完;binlog是可以追加写入的。“追加写”是指binlog文件写到一定大小后会切换到下一个,并不会覆盖以前的日志。 有了对这两个日志的概念性理解,我们再来看执行器和InnoDB引擎在执行这个简单的update语句时的内部流程: 1.执行器先找引擎取ID=2这一行。ID是主键,引擎直接用树搜索找到这一行。如果ID=2这一行所在的数据页本来就在内存中,就直接返回给执行器;否则,需要先从磁盘读入内存,然后再返回。 2.执行器拿到引擎给的行数据,把这个值加上1,比如原来是N,现在就是N+1,得到新的一行数据,再调用引擎接口写入这行新数据。 3.引擎将这行新数据更新到内存中,同时将这个更新操作记录到redo log里面,此时redo log处于prepare状态。然后告知执行器执行完成了,随时可以提交事务。 4.执行器生成这个操作的binlog,并把binlog写入磁盘。 5.执行器调用引擎的提交事务接口,引擎把刚刚写入的redo log改成提交(commit)状态,更新完成。

image.png 最后三步看上去有点“绕”,将redo log的写入拆成了两个步骤:prepare和commit,这就是"两阶段提交"

两阶段提交

为什么必须有“两阶段提交”呢?这是为了让两份日志之间的逻辑一致。要说明这个问题,我们得从文章开头的那个问题说起:怎样让数据库恢复到半个月内任意一秒的状态? binlog会记录所有的逻辑操作,并且是采用“追加写”的形式。如果你的DBA承诺说半个月内可以恢复,那么备份系统中一定会保存最近半个月的所有binlog,同时系统会定期做整库备份。这里的“定期”取决于系统的重要性,可以是一天一备,也可以是一周一备。 当需要恢复到指定的某一秒时,比如某天下午两点发现中午十二点有一次误删表,需要找回数据,那你可以这么做: 首先,找到最近的一次全量备份,如果你运气好,可能就是昨天晚上的一个备份,从这个备份恢复到临时库; 然后,从备份的时间点开始,将备份的binlog依次取出来,重放到中午误删表之前的那个时刻。

为什么日志需要“两阶段提交”。这里不妨用反证法来进行解释

假设当前ID=2的行,字段c的值是0,在执行完updae之后,第一个日志写完,第二个日志还没写完的过程中crash了,会出现什么情况: 1.先写binlog,后写redolog。 如果在binlog 写完之后crash,由于redolog 还没写,所以这行的记录还没被修改,崩溃恢复后这行的记录无效,所以这一行的值是0,但是binlog里面已经记录了“把c从0改成1”这个日志。所以,在之后用binlog来恢复的时候就多了一个事务出来,恢复出来的这一行c的值就是1,与原库的值不同。 2.先写redolog,后写binlog 假设在redo log写完,binlog还没有写完的时候,MySQL进程异常重启。由于我们前面说过的,redo log写完之后,系统即使崩溃,仍然能够把数据恢复回来,所以恢复后这一行c的值是1。 但是由于binlog没写完就crash了,这时候binlog里面就没有记录这个语句。因此,之后备份日志的时候,存起来的binlog里面就没有这条语句。 然后你会发现,如果需要用这个binlog来恢复临时库的话,由于这个语句的binlog丢失,这个临时库就会少了这一次更新,恢复出来的这一行c的值就是0,与原库的值不同。

可以看到,如果不使用“两阶段提交”,那么数据库的状态就有可能和用它的日志恢复出来的库的状态不一致。 简单说,redo log和binlog都可以用于表示事务的提交状态,而两阶段提交就是让这两个状态保持逻辑上的一致。