公众号:尤而小屋
作者:Peter
编辑:Peter
大家好,我是Peter~
今天给大家介绍基于seaborn的4份内置数据集绘制24个精美图形,代码复制即可运行。
0 什么是seaborn
Seaborn是一个基于Python的高级数据可视化库,专为数据探索和分析而设计。
首先,Seaborn建立在Matplotlib之上,提供了更加方便的接口来创建各种图表,使得数据分析的过程更加直观和高效。它支持Pandas和Numpy数据结构,这使得它在处理和可视化数据时非常灵活。
Seaborn的主要特点包括:
- 数据可视化:提供了一系列内置的数据集,以及丰富的图表类型,如条形图、箱线图、散点图等,用于数据的探索性分析。
- 样式控制:Seaborn允许用户轻松地控制图表的风格和颜色,使得图表更加美观和符合出版标准。
- 统计分析:除了绘图功能,Seaborn还提供了一些统计方法,帮助用户进行数据的统计分析。
- 多变量可视化和网格绘图:Seaborn支持多变量数据的可视化,并且可以轻松地在单个图表中绘制多个变量,以便比较和分析。
1 导入库
In [1]:
import pandas as pd
import numpy as np
import matplotlib
import matplotlib.pyplot as plt
plt.rcParams["font.sans-serif"]=["SimHei"] # 设置字体
plt.rcParams["axes.unicode_minus"]=False # 解决“-”负号的乱码问题
import seaborn as sns
%matplotlib inline
import warnings
warnings.filterwarnings("ignore")
2 回归散点图relplot
默认是散点图
tips数据集是seaborn库中的一个内置数据集,主要用于统计分析和数据可视化,这个数据集包含了餐饮行业的顾客小费数据。
在seaborn中导入数据使用load_dataset函数。
In [2]:
tips = sns.load_dataset("tips")
tips
Out[2]:
| total_bill | tip | sex | smoker | day | time | size | |
|---|---|---|---|---|---|---|---|
| 0 | 16.99 | 1.01 | Female | No | Sun | Dinner | 2 |
| 1 | 10.34 | 1.66 | Male | No | Sun | Dinner | 3 |
| 2 | 21.01 | 3.50 | Male | No | Sun | Dinner | 3 |
| 3 | 23.68 | 3.31 | Male | No | Sun | Dinner | 2 |
| 4 | 24.59 | 3.61 | Female | No | Sun | Dinner | 4 |
| ... | ... | ... | ... | ... | ... | ... | ... |
| 239 | 29.03 | 5.92 | Male | No | Sat | Dinner | 3 |
| 240 | 27.18 | 2.00 | Female | Yes | Sat | Dinner | 2 |
| 241 | 22.67 | 2.00 | Male | Yes | Sat | Dinner | 2 |
| 242 | 17.82 | 1.75 | Male | No | Sat | Dinner | 2 |
| 243 | 18.78 | 3.00 | Female | No | Thur | Dinner | 2 |
244 rows × 7 columns
In [3]:
tips.columns
Out[3]:
Index(['total_bill', 'tip', 'sex', 'smoker', 'day', 'time', 'size'], dtype='object')
绘制两个变量的回归散点图:
In [4]:
sns.relplot(tips, x="total_bill",y="tip")
plt.show()
使用参数hue:
In [5]:
sns.relplot(tips, x="total_bill",y="tip", hue="sex")
plt.show()
添加基于col(columns)参数的多子图(一行多列):
In [6]:
sns.relplot(tips, x="total_bill",y="tip", hue="sex", col="day")
plt.show()
同时添加col(列方向)和row(行方向)参数:
In [7]:
sns.relplot(tips, x="total_bill",y="tip", hue="sex", col="day", row="smoker")
plt.show()
通过col_wrap参数控制每行的个数:
In [8]:
sns.relplot(tips, # 传入数据
x="total_bill", # x-y数据
y="tip",
hue="sex", # 分组参数指定为sex
col="day", # 列参数
col_wrap=2 # 每两列为一组进行绘制
)
plt.show()
更为复杂的回归散点图:
In [9]:
sns.relplot(tips, # 传入数据
x="total_bill", # x-y数据
y="tip",
hue="sex", # 分组参数指定为sex
col="time", # 列参数
size="size", # 散点大小
style="sex", # 散点的不同风格:圆点或十字星
palette=["b","r"], # 颜色
sizes=(10,100) # 散点大小
)
plt.show()
3 回归线形图relplot(kind="line")
seaborn库中的"fmri"数据集是一个关于事件相关功能核磁共振成像的数据集。它包含了测试者、时间点、事件、刺激类型、大脑区域和信号等信息。这个数据集可以帮助我们了解大脑在不同刺激和时间点下的活动模式。
In [10]:
fmri = sns.load_dataset("fmri")
fmri
Out[10]:
| subject | timepoint | event | region | signal | |
|---|---|---|---|---|---|
| 0 | s13 | 18 | stim | parietal | -0.017552 |
| 1 | s5 | 14 | stim | parietal | -0.080883 |
| 2 | s12 | 18 | stim | parietal | -0.081033 |
| 3 | s11 | 18 | stim | parietal | -0.046134 |
| 4 | s10 | 18 | stim | parietal | -0.037970 |
| ... | ... | ... | ... | ... | ... |
| 1059 | s0 | 8 | cue | frontal | 0.018165 |
| 1060 | s13 | 7 | cue | frontal | -0.029130 |
| 1061 | s12 | 7 | cue | frontal | -0.004939 |
| 1062 | s11 | 7 | cue | frontal | -0.025367 |
| 1063 | s0 | 0 | cue | parietal | -0.006899 |
1064 rows × 5 columns
In [11]:
plt.figure(figsize=(8, 5))
sns.relplot(data=fmri,
x="timepoint",
y="signal",
kind="line", # 设置回归图像为线性line,默认是散点
col="region",
hue="event",
style="event"
)
plt.show()
指定子图的大小、宽与高的比例:
In [12]:
plt.figure(figsize=(8, 5))
sns.relplot(data=fmri,
x="timepoint",
y="signal",
kind="line", # 设置回归图像为线性line,默认是散点
col="region",
hue="event",
style="event",
height=4,# 高度
aspect=0.7, # x-y轴的比例
)
plt.show()
4 线性图lineplot
seaborn库中的"flights"数据集是一个关于航空公司从1949年到1960年每个月乘坐人数的数据集。这个数据集有三列,分别是年、月和乘客数量。通过热度图,我们可以直观地看到每个月的乘客数量分布情况。
In [13]:
flights = sns.load_dataset("flights")
flights.head()
Out[13]:
| year | month | passengers | |
|---|---|---|---|
| 0 | 1949 | Jan | 112 |
| 1 | 1949 | Feb | 118 |
| 2 | 1949 | Mar | 132 |
| 3 | 1949 | Apr | 129 |
| 4 | 1949 | May | 121 |
In [14]:
# 指定获取某个月的数据
feb = flights.query("month == 'Feb'")
feb
Out[14]:
| year | month | passengers | |
|---|---|---|---|
| 1 | 1949 | Feb | 118 |
| 13 | 1950 | Feb | 126 |
| 25 | 1951 | Feb | 150 |
| 37 | 1952 | Feb | 180 |
| 49 | 1953 | Feb | 196 |
| 61 | 1954 | Feb | 188 |
| 73 | 1955 | Feb | 233 |
| 85 | 1956 | Feb | 277 |
| 97 | 1957 | Feb | 301 |
| 109 | 1958 | Feb | 318 |
| 121 | 1959 | Feb | 342 |
| 133 | 1960 | Feb | 391 |
绘制普通折线图:
In [15]:
sns.lineplot(data=feb, x="year", y="passengers")
plt.grid()
plt.show()
将数据flights变成宽表的数据结构:
In [16]:
flights_wide = flights.pivot(index="year", columns="month", values="passengers")
flights_wide.head()
Out[16]:
| month | Jan | Feb | Mar | Apr | May | Jun | Jul | Aug | Sep | Oct | Nov | Dec |
|---|---|---|---|---|---|---|---|---|---|---|---|---|
| year | ||||||||||||
| 1949 | 112 | 118 | 132 | 129 | 121 | 135 | 148 | 148 | 136 | 119 | 104 | 118 |
| 1950 | 115 | 126 | 141 | 135 | 125 | 149 | 170 | 170 | 158 | 133 | 114 | 140 |
| 1951 | 145 | 150 | 178 | 163 | 172 | 178 | 199 | 199 | 184 | 162 | 146 | 166 |
| 1952 | 171 | 180 | 193 | 181 | 183 | 218 | 230 | 242 | 209 | 191 | 172 | 194 |
| 1953 | 196 | 196 | 236 | 235 | 229 | 243 | 264 | 272 | 237 | 211 | 180 | 201 |
绘制下图得到相同的效果:
In [17]:
sns.lineplot(data=flights_wide["Feb"])
plt.grid()
plt.show()
将所有的月份全部绘制出来:
In [18]:
sns.lineplot(data=flights_wide) # 基于宽表数据
plt.show()
传递hue、size、style等参数:
In [19]:
sns.lineplot(data=flights, x="year",y="passengers", hue="month") # 基于原始数据
plt.show()
显示不同的标志markers:
In [20]:
sns.lineplot(data=flights,
x="year",
y="passengers",
hue="month",
style="month",
markers=True, # 显示不同的标志markers
)
plt.show()
看看参数dashes的效果:
In [21]:
sns.lineplot(data=flights,
x="year",
y="passengers",
hue="month",
style="month",
markers=True, # 显示标志
dashes=False
)
plt.show()
orient:指定对绘图的垂直维度进行聚合和排序
In [22]:
sns.lineplot(data=flights, x="year", y="passengers", orient="x")
plt.show()
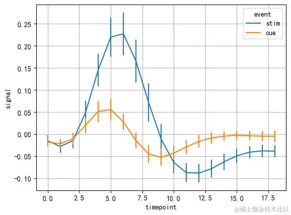
带上误差棒的线形图:
In [23]:
sns.lineplot(data=fmri, # 使用上面的fmri数据集
x="timepoint",
y="signal",
hue="event",
err_style="bars",
errorbar=("se", 2)
)
plt.grid() # 显示网格
plt.show()
5 概率密度图displot
displot结合了直方图和核密度图(KDE)
Penguins数据集是一个常用于数据科学和机器学习领域的数据集,它包含了对南极洲不同地区生活的企鹅种群的研究数据。
这个数据集通常用于数据探索、可视化以及分类任务的教学和实践中。
In [24]:
penguins = sns.load_dataset("penguins")
penguins
Out[24]:
| species | island | bill_length_mm | bill_depth_mm | flipper_length_mm | body_mass_g | sex | |
|---|---|---|---|---|---|---|---|
| 0 | Adelie | Torgersen | 39.1 | 18.7 | 181.0 | 3750.0 | Male |
| 1 | Adelie | Torgersen | 39.5 | 17.4 | 186.0 | 3800.0 | Female |
| 2 | Adelie | Torgersen | 40.3 | 18.0 | 195.0 | 3250.0 | Female |
| 3 | Adelie | Torgersen | NaN | NaN | NaN | NaN | NaN |
| 4 | Adelie | Torgersen | 36.7 | 19.3 | 193.0 | 3450.0 | Female |
| ... | ... | ... | ... | ... | ... | ... | ... |
| 339 | Gentoo | Biscoe | NaN | NaN | NaN | NaN | NaN |
| 340 | Gentoo | Biscoe | 46.8 | 14.3 | 215.0 | 4850.0 | Female |
| 341 | Gentoo | Biscoe | 50.4 | 15.7 | 222.0 | 5750.0 | Male |
| 342 | Gentoo | Biscoe | 45.2 | 14.8 | 212.0 | 5200.0 | Female |
| 343 | Gentoo | Biscoe | 49.9 | 16.1 | 213.0 | 5400.0 | Male |
344 rows × 7 columns
In [25]:
penguins.columns
Out[25]:
Index(['species', 'island', 'bill_length_mm', 'bill_depth_mm', 'flipper_length_mm', 'body_mass_g', 'sex'],
dtype='object')
1、基于直方图
In [26]:
sns.displot(data=penguins,x="bill_length_mm")
plt.show()
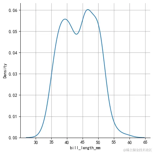
2、基于kde密度图:
In [27]:
sns.displot(data=penguins,x="bill_length_mm", kind="kde")
plt.grid()
plt.show()
3、基于经验累积分布函数ecdf
In [28]:
sns.displot(data=penguins, x="bill_length_mm", kind="ecdf")
plt.grid()
plt.show()
4、同时显示直方图和kde图
In [29]:
sns.displot(data=penguins,x="bill_length_mm",kde=True)
plt.show()
5、绘制两个变量的关系图:仅用于直方图和KDEs
In [30]:
# 1-默认直方图
sns.displot(data=penguins,x="bill_length_mm",y="flipper_length_mm")
plt.show()
指定为KDES:
In [31]:
# 2-指定为KDES
sns.displot(data=penguins,x="bill_length_mm",y="flipper_length_mm",kind="kde")
plt.show()
6、绘制边缘值rug参数:
In [32]:
sns.displot(data=penguins,
x="bill_length_mm",
y="flipper_length_mm",
kind="kde", # 指定为kde
rug=True # 显示坐标轴的边缘值
)
plt.show()
7、使用hue参数绘制不同类型:
In [33]:
sns.displot(data=penguins,x="bill_length_mm", kind="kde",hue="species")
# plt.grid()
plt.show()