健康档案共享文档管理系统

141 阅读1分钟

1. 系统简介

健康档案共享文档管理系统支持居民的信息展示、支持居民信息的新增、更新、查询功能;提供对外接口,支持用户对居民的注册、更新、查询等。基于web访问个人电子健康记录的应用程序,提供健康档案的展现,可以根据使用者的特定需求提供不同卫生计生领域的调阅展示服务。医共体信息平台建立基于患者360视图和全生命周期的全程健康档案系统,并通过隐私授权机制,提供统一的对外浏览器,供全区域内医疗机构接入。

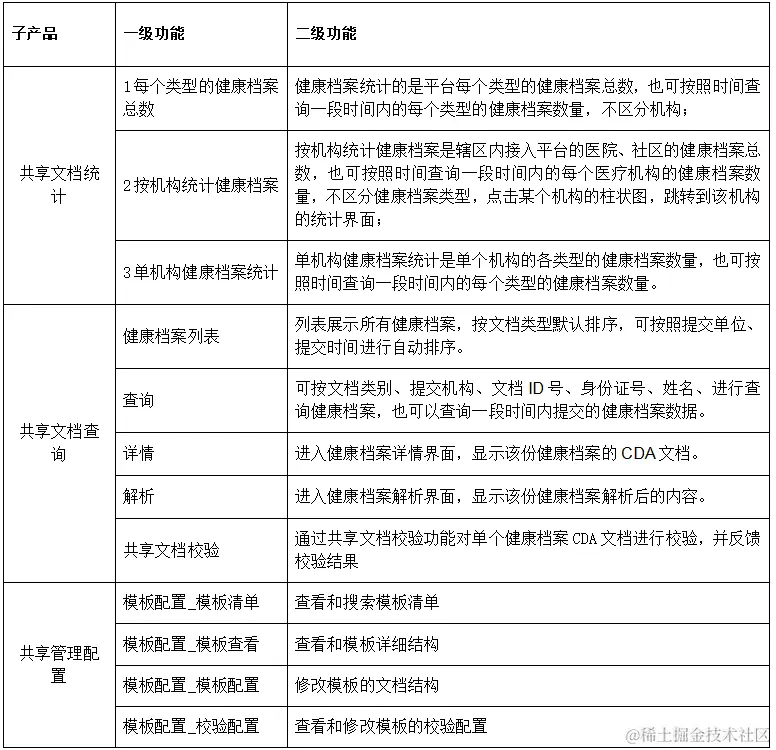
2.功能清单

image.png

3.功能说明

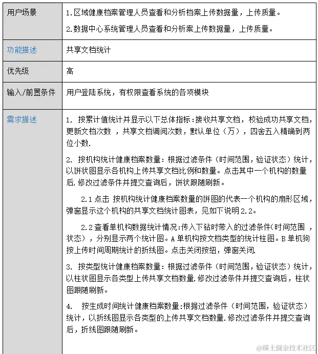
3.1 首页统计

image.png

image.png

3.2 共享文档查询

image.png

image.png

image.png

3.3 模版配置列表

image.png

3.4 模版新增和修改

image.png

image.png

3.5 共享文档交互服务配置

image.png

image.png