首页
沸点
课程
数据标注
HOT
AI Coding
更多
直播
活动
APP
插件
直播
活动
APP
插件
搜索历史
清空
创作者中心
写文章
发沸点
写笔记
写代码
草稿箱
创作灵感
查看更多
登录
注册
区域健康协同系统
JayZ
2024-01-25
71
阅读1分钟
1. 产品功能清单
2. 产品功能描述
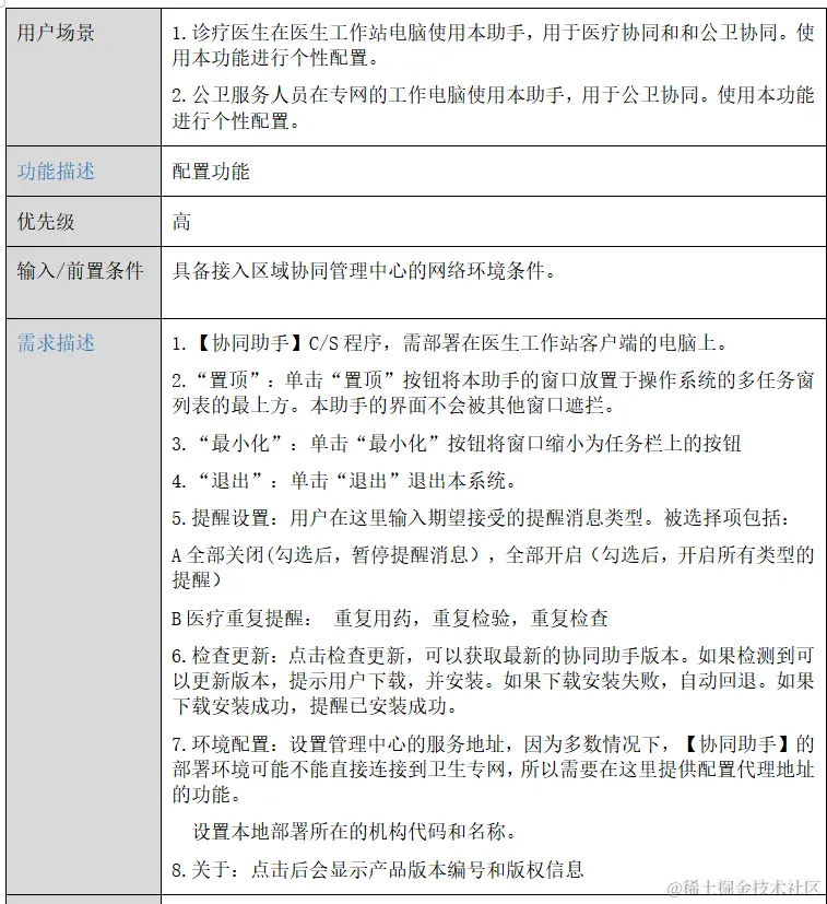
2.1 协同助手配置功能
2.2 协同助手和HIS交互
2.3 重复用药提醒
JayZ
高级产品经理
39
文章
7.8k
阅读
4
粉丝
目录
收起
1. 产品功能清单
2. 产品功能描述
2.1 协同助手配置功能
2.2 协同助手和HIS交互
2.3 重复用药提醒