bean的一生

984 阅读7分钟

你曾读spring源码 “不知所云”、“绞尽脑汁”、“不知所措”嘛🤣🤣🤣

那这篇文章可能会对你有所帮助,小编尝试用简单、易懂的例子来模拟spring经典代码👉Spring Bean生命周期及扩展点,

让你能够****轻松的读懂Spring Bean的生命周期,更加深入的理解Spring。


那好,下面小编将从如下几个步骤来介绍✍️✍️✍️

1》回顾Spring Bean相关知识点

1.1什么是Bean

1.2什么是 Spring Bean 的生命周期

1.3Spring Bean 的生命周期的扩展点

2模拟 Spring Bean 生命周期及扩展点

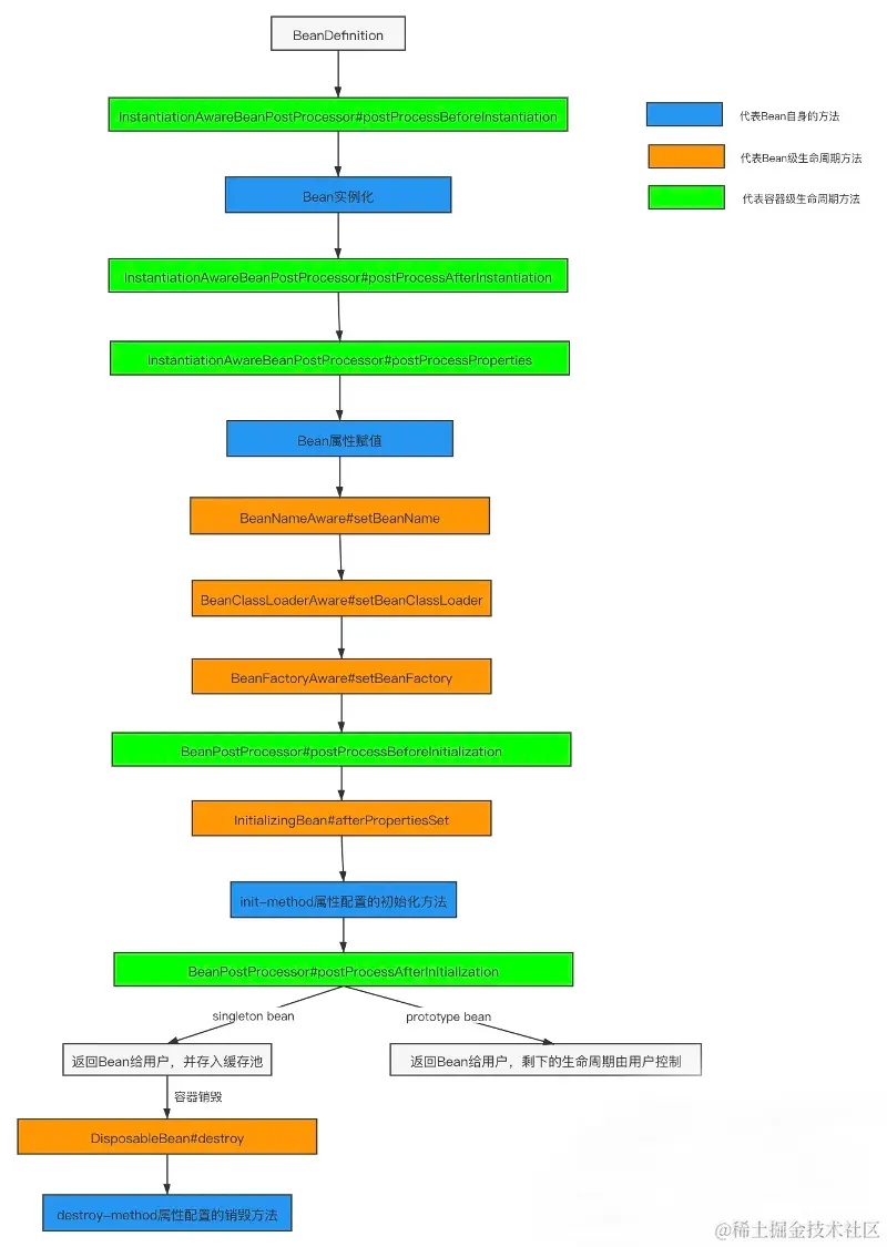
2.1流程图

2.2代码功能介绍

2.3代码实现

2.3.1指定扫描路径

2.3.2扫描、生成classList

2.3.3bean定义、建立beanName映射关系、保存beanPostProcessor对象

2.3.4实例化bean、对象填充属性、执行award方法、BeanPostProcessor干预、初始化、放入单例池、获取bean

2.3.5业务类实现

2.3.6运行结果

3总结


1 》回顾Spring Bean相关知识点

1. 1什么是Bean

对于普通的 Java 对象,当 new 的时候创建对象,然后该对象就能够使用了。一旦该对象不再被使用,则由 Java 自动进行垃圾回收。

而 Spring 中的对象是 bean,bean 和普通的 Java 对象没啥大的区别,只不过 Spring 不再自己去 new 对象了,而是由 IoC 容器去帮助我们实例化对象并且管理它,我们需要哪个对象,去问 IoC 容器要即可。IoC 其实就是解决对象之间的耦合问题,Spring Bean 的生命周期完全由容器控制。

简而言之,bean 是由 Spring IoC 容器实例化、组装和管理的对象。

1.2什么是 Spring Bean 的生命周期

普通的Java对象生命周期:

实例化

该对象不再被使用时通过垃圾回收机制进行回收

Spring Bean 的生命周期:

实例化 Instantiation

属性赋值 Populate

初始化 Initialization

销毁 Destruction

1.3Spring Bean 的生命周期的扩展点

Bean 自身的方法

实例化 -> 属性赋值 -> 初始化 -> 销毁

容器级的方法(BeanPostProcessor 一系列接口)

主要是后处理器方法,比如InstantiationAwareBeanPostProcessor、BeanPostProcessor 接口方法。

这些接口的实现类是独立于 Bean 的,并且会注册到 Spring 容器中。

在 Spring 容器创建任何 Bean 的时候,这些后处理器都会发生作用。

Bean 级生命周期方法

可以理解为 Bean 类直接实现接口的方法,比如 BeanNameAware、BeanFactoryAware、ApplicationContextAware、InitializingBean、DisposableBean 等方法,这些方法只对当前 Bean 生效。


如上为Spring Bean知识的回顾👏👏👏,如果忘记了,没关系,让咱们在代码中寻找记忆。下面咱们开始模拟Spring Bean 生命周期。

2 》 模拟 Spring Bean 生命周期及扩展点

在看代码之前,首先,先给大家展示一下流程图、代码功能介绍,方便大家理解。

2.1 》 流程图

2.2 》 代码功能介绍

Application.java 启动类,实例化spring容器

AnnotationConfig.java 配置类,指定扫描路径

AnnotationApplicationContext.java 核心类,bean创建、获取

BeanDefinition.java BeanDefinition定义

SqBeanPostProcessor.java 后置处理器,初始化前后对bean进行干预

User.java 业务类,用户对象,用户信息设置

UserService.java 业务类,用户service,实现BeanNameAware、InitializingBean

spring注解模拟

Autowired.java

Component.java

Lazy.java

Scope.java

ComponentScan.java

spring接口模拟

BeanNameAware.java

BeanPostProcessor.java

InitializingBean.java


现在咱们开始看代码、看代码、看代码✌️✌️✌️

2.3》 代码实现

2.3.1》 AnnotationConfig.java 指定扫描路径

@ComponentScan("com.hz.spring.demo.service")
public class AnnotationConfig { 
 
}

2.3.2 》 AnnotationApplicationContext.java 扫描、生成classList

根据配置类config,获取扫描路径

通过类加载器获取target class 路径

扫描文件路径,加载类文件,放入classList中,为类操作做准备

public AnnotationApplicationContext(Class<AnnotationConfig> config) {  
  this.config = config;   
   try {        
   // 扫描        
   ComponentScan componentScan = config.getAnnotation(ComponentScan.class);       
    // com.hz.spring.demo.service        
    String path = componentScan.value();        
    path = path.replace(".", "/");        
    // 通过类加载器 获取target class 路径        
    ClassLoader classLoader = AnnotationApplicationContext.class.getClassLoader();        
    URL url = classLoader.getResource(path);        
    if (url != null) {            
        // 获取classList            
        File file = new File(url.getFile());           
        List<Class<?>> classList = this.scanAndGetClassList(classLoader, file);            
        // bean定义、建立beanName映射关系、保存beanPostProcessor对象           
         this.compBdMap(classList);            
        // 实例化。创建bean。放入单例池            
        // 核心、核心、核心            
         this.instanceBean();        
         }   
     } catch (Exception e) {        
         log.error("AnnotationApplicationContext error:", e);   
     }
}

扫描、加载class

private List<Class<?>> scanAndGetClassList(ClassLoader classLoader, File file) {    
List<Class<?>> classList = Lists.newArrayList();    
if (file.isDirectory()) {       
     File[] files = file.listFiles();        
     if (files != null) {            
         for (File f : files) {                
             try {                    
                 String absolutePath = f.getAbsolutePath();                    
                 // Window target文件路径                    
                 // D:\company\comp\company-rest\target\test-classes\com\hz\spring2\service\User.class                    
                 // D:\company\comp\company-rest\target\test-classes\com\hz\spring2\service\UserService.class                    
                 // absolutePath = absolutePath.substring(absolutePath.indexOf("com\\"), absolutePath.indexOf(".class"));                    
                 // absolutePath = absolutePath.replace("\\", ".");                    
                 // Mac target文件路径                    
                 // /Users/huzhong5/hz/IdeaProjects/yb-claim/psc-invoicing/target/test-classes/com/hz/spring/demo/service/UserService.class                    
                 absolutePath = absolutePath.substring(absolutePath.indexOf("com/"), absolutePath.indexOf(".class"));                    
                 absolutePath = absolutePath.replace("/", ".");                   
                 // absolutePath: com.hz.spring.demo.service.UserService                    
                 Class<?> clazz = classLoader.loadClass(absolutePath);                    
                 classList.add(clazz);                
               } catch (Exception e) {                    
                   log.error("scanAndGetClassList error e:", e);               
                }           
          }        
     }    
 }    
     return classList;
 }

2.3.3 》 bean定义、建立beanName映射关系、保存beanPostProcessor对象

遍历classList

创建BeanDefinition、BeanDefinition赋值属性、建立beanName与BeanDefinition映射关系

保存beanPostProcessor对象

private void compBdMap(List<Class<?>> classList) throws InstantiationException, IllegalAccessException, InvocationTargetException, NoSuchMethodException
 {    
 for (Class<?> clazz : classList) {        
 // 遍历 @Component("") 类。设置bean属性        
 if (clazz.isAnnotationPresent(Component.class)) {            
 Component clazzAnnotation = clazz.getAnnotation(Component.class);           
  String beanName = clazzAnnotation.value();           
   BeanDefinition beanDefinition = new BeanDefinition();           
    beanDefinition.setBeanClass(clazz);           
     if (clazz.isAnnotationPresent(Scope.class)) {                
        Scope scopeAnnotation = clazz.getAnnotation(Scope.class);               
        String scope = scopeAnnotation.value();                
        beanDefinition.setScope(scope);           
     } else {                
       // 默认单例               
        beanDefinition.setScope(SCOPE_SINGLETON);           
      }           
       // userService:beanDefinition            
       beanDefinitionMap.put(beanName, beanDefinition);            
       // 保存beanPostProcessor对象            
       // 通过反射获取对象            
       // clazz : SQYCBeanPostProcessor            
       if (BeanPostProcessor.class.isAssignableFrom(clazz)) {                
          BeanPostProcessor instance = (BeanPostProcessor) clazz.getConstructor().newInstance();               
          beanPostProcessorList.add(instance);           
       }       
    }    
   }
 }

遍历beanDefinitionMap,判断beanDefinition作用域

作用域为单例Bean,放入单例池

作用域为多例Bean,多次创建

private void instanceBean() {   
    Set<Map.Entry<String, BeanDefinition>> entries = beanDefinitionMap.entrySet();   
    for (Map.Entry<String, BeanDefinition> entry : entries) {       
        BeanDefinition beanDefinition1 = entry.getValue();        
        String beanName = entry.getKey();        
        if (SCOPE_SINGLETON.equals(beanDefinition1.getScope())) {            
           if (!singletonObjects.containsKey(beanName)) {                
            // create                
            Object instance = this.doCreateBean(beanName, beanDefinition1);                
            singletonObjects.put(beanName, instance);            
            }        
        } else {            
           this.doCreateBean(beanName, beanDefinition1);       
        }    
    }
 }

2.3.4 》 实例化bean、对象填充属性、执行award 方法、BeanPostProcessor干预、初始化、放入单例池、获取bean

实例化bean

对象填充属性

BeanNameAware 设置beanName

BeanPostProcessor,初始化前后进行bean干预

InitializingBean 初始化,设置属性

bean创建完成,返回bean,放入单例池

private Object doCreateBean(String beanName, BeanDefinition beanDefinition1) {    
    // com.hz.spring.demo.service.UserService    
    Class<?> beanClass = beanDefinition1.getBeanClass();    
    try {        
    // 实例化bean        
    Object instance = beanClass.getConstructor().newInstance();        
    // 填充属性。为bean添加属性。如:userService 添加属性 user        
    // 解析Autowired注解的属性        
    Field[] declaredFields = beanClass.getDeclaredFields();        
    for (Field declaredField : declaredFields) {            
        if (declaredField.isAnnotationPresent(Autowired.class)) {               
        // user 他也是一个bean。执行从单例池获取就可以                
        // 根据beanName获取对象                
        Object bean = this.getBean(declaredField.getName());                
        declaredField.setAccessible(true);               
        // 将属性declaredField 赋值给 instance               
        declaredField.set(instance, bean);            
        }        
    }        
    // award.通过beanNameAward实现获取beanName        
    if (instance instanceof BeanNameAware) {            
        ((BeanNameAware) instance).setBeanName(beanName);        
    }       
    // 初始化之前。BeanPostProcessor干预。应用场景:AOP 、属性注入、资源回收        
    for (BeanPostProcessor beanPostProcessor : beanPostProcessorList) {            
        instance = beanPostProcessor.postProcessBeforeInitialization(instance, beanName);        
    }        
    // 初始化。在属性注入完成后调用。可以对属性进行一些改动       
    if (instance instanceof InitializingBean) {            
        try {                
            ((InitializingBean) instance).afterPropertiesSet();            
        } catch (Exception e) {                
            log.error("doCreateBean InitializingBean error:", e);            
        }        
    }        
    
    // 初始化之后。BeanPostProcessor干预      
    for (BeanPostProcessor beanPostProcessor : beanPostProcessorList) {            
        instance = beanPostProcessor.postProcessAfterInitialization(instance, beanName);        
    }       
    return instance;    
} catch (Exception e) {        
   log.error("doCreateBean error:", e);    
}    
return null;
}

根据beanName获取bean

public Object getBean(String beanName) {    
    BeanDefinition beanDefinition = beanDefinitionMap.get(beanName);    
    String scope = beanDefinition.getScope();    
    if (SCOPE_SINGLETON.equals(scope)) {        
        Object bean = singletonObjects.get(beanName);        
        if (bean == null) {            
            bean = this.doCreateBean(beanName, beanDefinition);        
        }        
        return bean;    
    } else if (SCOPE_PROTOTYPE.equals(scope)) {        
        return this.doCreateBean(beanName, beanDefinition);    
    }    
    return null;
}

BeanPostProcessor实现类定义

@Component("sqBeanPostProcessor")
@Slf4j
public class SqBeanPostProcessor implements BeanPostProcessor {    
    @Override    
    public Object postProcessBeforeInitialization(Object bean, String beanName) {        
        log.info("SqBeanPostProcessor {} 初始化之前", beanName);        
        return bean;   
    }    
    
    @Override    
    public Object postProcessAfterInitialization(Object bean, String beanName) {        
        log.info("SqBeanPostProcessor {} 初始化之后", beanName);        
        // 可以改变对象。很强大    
        return bean;   
    }
}

如上,bean创建流程就完成啦✌️✌️✌️

2.3.5 》 业务类实现

下面,咱们看看业务类怎样对Spring Bean 进行扩展,

UserService业务核心类定义,实现BeanNameAware、InitializingBean,对bean进行干预;

test() 方法,获取用户属性、beanName

setBeanName() 通过beanNameAward实现获取beanName

afterPropertiesSet() 在属性注入完成后调用,可以对属性进行一些改动

@Component("userService")
@Scope(value = "singleton")
@Slf4j
public class UserService implements BeanNameAware, InitializingBean {   
     @Autowired    
     private User user;    
     /**     
     * 可以通过spring award回调方法实现     
     * beanName应用场景:     
     * spring + dubbo。dubbo暴露服务,单个服务的地址可能是beanName的名称组成     
     */   
      private String beanName;    
      /**     
      * 所有属性填充后。获得     
      */    
      private String userName;    
      
      public void test() {        
          log.info("UserService test() user.age:{},beanName:{},userName:{}", user.getAge(), beanName, userName);    
      }    
      
      /**  
      * BeanNameAward    
      *     
      * @param beanName     
      */   
      @Override    
      public void setBeanName(String beanName) {        
          this.beanName = beanName;        
          log.info("UserService setBeanName() beanName:{}", beanName);    
      }   
       
      /**    
       * InitializingBean     
       * 所有属性填充后获得     
       *     
       * @throws Exception     
       */    
       @Override    
       public void afterPropertiesSet() throws Exception {        
           this.userName = "w";        
           this.user.setAge("24");        
           log.info("UserService afterPropertiesSet() userName:{},age:{}", userName, user.getAge());    
       }
}

2.3.6 》 运行结果

Application.java 启动类,实例化spring容器,获取userService对象,调用test方法。

@Slf4j 
public class Application { 
    public static void main(String[] args) { 
        AnnotationApplicationContext configWebApplicationContext = new AnnotationApplicationContext(AnnotationConfig.class); 
        UserService userService = (UserService) configWebApplicationContext.getBean("userService"); 
        userService.test(); 
    } 
}

下面我们来运行下,结果如下:

17:41:39.466 [main] INFO com.hz.spring.demo.service.SqBeanPostProcessor - SqBeanPostProcessor sqBeanPostProcessor 初始化之前 17:41:39.471 [main] INFO com.hz.spring.demo.service.SqBeanPostProcessor - SqBeanPostProcessor sqBeanPostProcessor 初始化之后 17:41:39.471 [main] INFO com.hz.spring.demo.service.SqBeanPostProcessor - SqBeanPostProcessor user 初始化之前 17:41:39.472 [main] INFO com.hz.spring.demo.service.SqBeanPostProcessor - SqBeanPostProcessor user 初始化之后 17:41:39.474 [main] INFO com.hz.spring.demo.service.UserService - UserService setBeanName() beanName:userService 17:41:39.474 [main] INFO com.hz.spring.demo.service.SqBeanPostProcessor - SqBeanPostProcessor userService 初始化之前 17:41:39.474 [main] INFO com.hz.spring.demo.service.UserService - UserService afterPropertiesSet() userName:w,age:24 17:41:39.474 [main] INFO com.hz.spring.demo.service.SqBeanPostProcessor - SqBeanPostProcessor userService 初始化之后 17:41:39.474 [main] INFO com.hz.spring.demo.service.UserService - UserService test() user.age:24,beanName:userService,userName:w


3 》 总结

如上为Spring Bean生命周期及扩展点代码模拟, 希望对大家有所帮助。🤝🤝🤝

作者:京东保险 胡忠

来源:京东云开发者社区 转载请注明来源