公司分家了, 代码怎么分啊?

9,584 阅读4分钟

背景

由于公司有两个主要的业务,而且两个业务所有的服务都是放一起的。但是由于政策要求我们需要把不同业务线的代码做隔离。不仅服务要隔离,代码,devops 工具都要做网络隔离。 首先,需要隔离的代码仓库迁移到新建的的 gitlab 里。

在这个过程中由于代码包依赖以及版本差异会出现一些编译问题。因此需要一个流程规范来指导这个流程。

目标

  1. 把特定范围的代码仓库迁移到新的gitlab, 这个特定范围的代码仓库包括:
  • 需要迁移的项目的代码仓库。
  • 如果需要迁移的服务依赖了原本不需要迁移的项目,这里的依赖是指在项目工程里依赖调用,这些被依赖的原本不需要迁移项目也是需要迁移的。
  1. 迁移到新的代码仓库后,需要在本地和 CI 上编译成功。

现状

现在的代码包主要包括需要迁移的代码包和不需要迁移的代码包,还有公共三方代码包,三者的调用关系如下:

代码包现状.png

名称解释

业务线:公司负责一个业务的技术团队。

代码仓库:gitlab 管理的某个项目的代码。

代码包:可交付的代码集合,对可编译的语言交付物就是jar包。而对于非编译语言就是代码集合。

一个代码仓库可能会有多个代码包。

这里的代码包包括两种:

  1. 如果是编译语言,就是编译后的文件。如,java 编译后形成的 jar 包。
  2. 如果是解释性语言,就是代码集合。如,js的代码集合等。

代码包管理工具:maven, gradle,nmp, webpack 等管理代码包的软件。

迁移方案

分为迁移优先级和迁移流程。

迁移优先级

  • 首先,优先按业务线迁移。
  • 梳理一个业务线下的所有项目,优先迁移被其它项目依赖的项目。(如一个项目的jar包经常被其它项目依赖)。
  • 一个项目中,优先迁移底层被依赖的代码包。
  • 如果依赖其它待迁移的代码包或不需要迁移的代码包,就在新建 的 maven(或其它管理工具) 上传正确版本的 代码包。
  • 对于公共三方包,新建 的 maven会自动感知自动从远程公共包自动下载到本地。

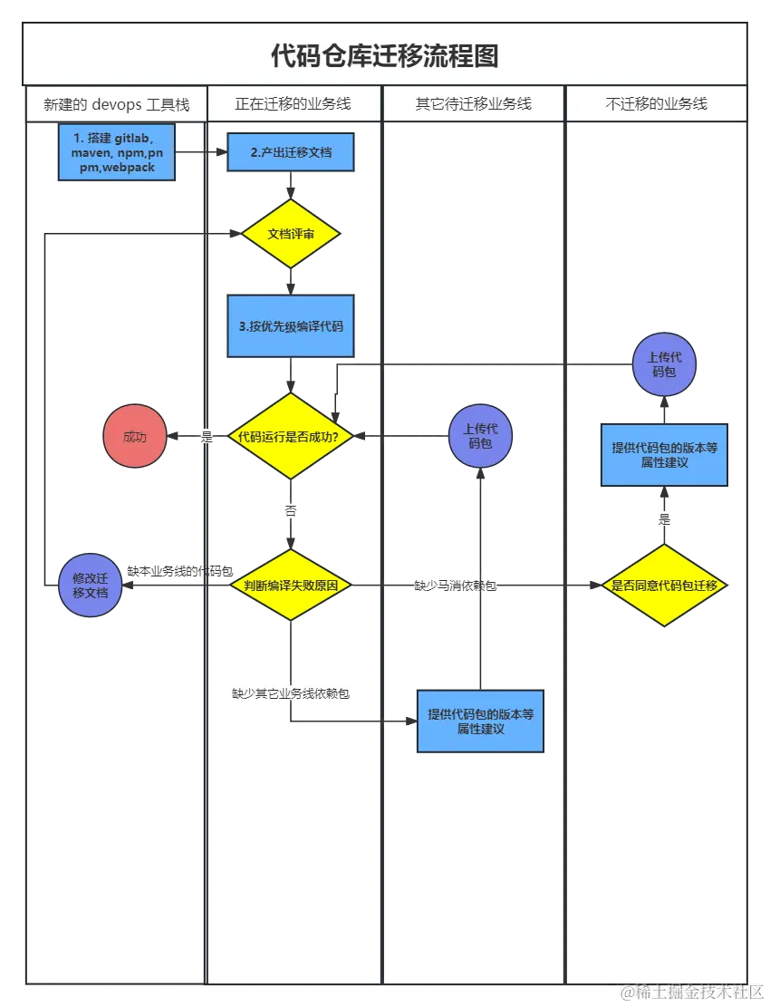
迁移流程

代码迁移流程图 (1).png

  1. 首先,需要搭建自有的 gitlab,maven, npm,pnpm,webpack。

    1.   Maven 用来管理后端项目。
    2.   npm,pnpm,webpack 用来管理前端项目
  2. 以业务线为迁移单位,业务线需要提供项目(即gitlab 里的一个代码仓库)迁移文档,要体现业务线下的所有项目,以及每个项目下的代码包,以及代码包的迁移进度,代码包分为三类:

  • 正在迁移项目自己维护的代码包。
  • 其它待迁移的业务线维护的,同时是当前迁移项目需要依赖的代码包。
  • 不需要迁移的业务线维护的,同时是当前迁移项目需要依赖的代码包。
  1. 首先在新建 gitlab,把项目代码push到gitlab。然后编译,如果编译不成功的原因是缺乏依赖,找到依赖,直到编译成功。

如果依赖是本业务线的,那么就优先处理被依赖的项目代码。

依赖外部的代码包分为两类及解决方案:

  • 其它待迁移业务线维护的代码包:跟维护代码包的业务线沟通,选择一个合适版本的代码包上传代码包管理工具。
  • 正在迁移项依赖的代码包,这些代码包是不需要迁移的业务线维护的。
  1. 编译成功后把代码包上传到代码包管理工具。
  2. 利用CI 再编译一次,如果失败再解决具体问题,如成功就认为这个项目完成了迁移。

对于上面的流程来说,其它待迁移业务线的代码包传到 maven 里了,但是代码还没有上传到 gitlab, 等轮到这个业务线迁移的时候再迁移代码。这时候,可能代码出现了变化,但是不考虑这个问题,只要自己的代码仓库完成迁移和编译就可以。