小米称从未宣传澎湃OS为自研系统;传Win12可能推迟到明年;NTP协议作者去世 | 极客头条

5,401 阅读8分钟

「极客头条」—— 技术人员的新闻圈!
稀土掘金 的读者朋友们早上好哇,「极客头条」来啦,快来看今天都有哪些值得我们技术人关注的重要新闻吧。

一分钟速览新闻点!

  • 腾讯旗下《英雄联盟》开发商宣布裁员 530 人
  • 阿里巴巴发布开源代码库 SCEPTER ,为 AIGC 用户提供全面工具
  • 小米举报造谣内容:从未宣传澎湃 OS 为自研系统
  • 百度文心大模型落地吉利银河 L6 车型,支持 AI 对话功能
  • 小米超越苹果登顶中国第一,2023 年 12 月小米销量市占率 16.5%
  • 苹果公司庆祝 Mac 产品线诞生 40 周年
  • 马斯克辟谣 X AI 已获得 5 亿美元投资
  • 消息称微软 Win12 可能推迟到明年,今年主角是 Win11 24H2
  • 谷歌 Alphabet 旗下研究前沿技术的 X 实验室裁员几十人,寻求外部投资者
  • NTP 协议作者 David Mills 去世,享年 85 岁
  • 龙芯 LoongArch 在 Linux 6.8 内核中首次支持 Rust

国内要闻

腾讯旗下《英雄联盟》开发商宣布裁员 530 人

拳头游戏公司,腾讯旗下的美国网游开发商,宣布将裁员 530 人,占员工总数的 11%。公司在博客和员工备忘录中表示,此次裁员非为取悦股东或实现季度盈利,而是因过去几年员工人数激增,公司进行了过多大型投资,包括新游戏开发。同时,公司承认部分游戏如《符文之地传说》表现不佳,将缩减其团队规模并停止开发《班德尔城物语》。CEO Dylan Jadeja 表示,公司目前缺乏明确重点,正在做的事情过多。

阿里巴巴发布开源代码库 SCEPTER ,为 AIGC 用户提供全面工具

据 GitHub 页面显示,阿里巴巴近日发布开源代码库 SCEPTER,致力于生成训练、微调和推理,包括图像生成、传输、编辑等一系列下游任务。阿里巴巴表示,SCEPTER 集成了流行的社区驱动实现以及阿里巴巴集团统一实验室的专有方法,为 AIGC 领域的研究人员和从业人员提供了一个全面的工具包。

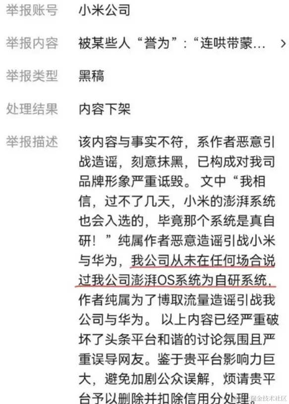
小米举报造谣内容:从未宣传澎湃 OS 为自研系统

近日有博主发现,小米在某平台举报了一篇名为《被某些人“誉为”:“连哄带蒙 ”…》的文章,说这篇文章 “ 恶意造谣 ”、“ 刻意抹黑 ”、“ 严重诋毁 ”。小米的举报描述显示,“我公司从未宣传过澎湃 OS 是自研系统,作者纯属为了博取流量造谣引战我公司与华为。”

image.png

百度文心大模型落地吉利银河 L6 车型,支持 AI 对话功能

据 Apollo 智能驾驶消息,近日,百度 IDG 与吉利汽车合作的 AI 对话产品,在银河 L6 车型上成功量产,这是汽车行业首个基于大语言模型底座能力落地的 AI 车载对话产品。从去年 3 月份文心一言大模型发布以来,IDG 智舱团队就开始了座舱大模型产品重构方向的探索,经过了近 10 个月的产品设计和体验打磨,百度打造的车载 AI 原生应用 “小度车载智慧助手” 成功的完成 0 到 1 阶段,进入到规模化商业落地阶段。据介绍,吉利银河 L6 的 AI 对话主打四个核心功能点:知识问答、高情商回复、行程规划、美食推荐。

小米超越苹果登顶中国第一,2023 年 12 月小米销量市占率 16.5%

供应链消息,权威市调机构统计数据显示,2023 年 12 月,小米实现 348.09 万台的激活量以 16.5% 的销量市占率,超越苹果,位列中国智能手机市场第一;苹果和荣耀分别实现 336.21 万台和 335.21 万台的激活量,分列第二和第三位(两者销量市占率都为 15.9%)。(华尔街见闻) 国际要闻

苹果公司庆祝 Mac 产品线诞生 40 周年

苹果公司庆祝 Mac 产品线诞生 40 周年,高管们回顾了其发展历程,强调了创新和设计在苹果成功中的关键作用。Macintosh 在 40 年前被推出,被誉为计算机的未来。苹果目前拥有涵盖不同产品类别的 Mac 系列,并正在积极探索 AI 领域,预计将推出搭载自家 AI 芯片的 Mac 电脑,以进一步整合其生态系统并影响 AI 计算趋势。

马斯克辟谣 X AI 已获得5亿美元投资

1月20日,马斯克通过个人 X 账号回应, xAI 已获得 5 亿美元投资承诺的传闻是彭博社的假消息。去年 12 月初, xAI 向美国证券监管机构提交文件,计划通过股权融资筹集高达 10 亿美元资金。根据当地时间 12 月 5 日的文件显示,该公司已经通过股权融资筹集了 1.347 亿美元,总融资额为 10 亿美元。马斯克一直公开表示他计划构建更安全的人工智能。他在今年早些时候的 Twitter Spaces 活动中表示,xAI 将不会直接将道德规范编程进 AI,而是寻求创造一个“极度好奇”的 AI。xAI 的人工智能产品名为 Grok,马斯克认为相比较 OpenAI 的 ChatGPT、谷歌的 Bard 和微软的 Bing Chat,Grok 最大的不同是存在幽默感。

消息称微软 Win12 可能推迟到明年,今年主角是 Win11 24H2

近期 Windows Central 爆料称,Windows 12 的登场可能将推迟到 2025 年,前 Windows 和 Surface 业务负责人 Panos Panay 的离职或许是关键因素。该爆料指出,Windows 11 24H2 将成为今年的主角,预计于 9 月正式发布。微软内部将其定位为“AI 驱动”的重大更新,与全新一代 AI PC 同步亮相。

消息称,今年夏季各大 PC 厂商将在 Computex 等展会上推出首批“AI PC”,而这些机器很可能预装 Windows 11 24H2。值得注意的是,Windows 11 24H2 与之前的 23H2 将有很大不同,不再是通过启用包(EKB)升级。

谷歌 Alphabet 旗下研究前沿技术的 X 实验室裁员几十人,寻求外部投资者

据知情人士透露,最近几个月,Alphabet 旗下的 X 实验室一直在与风投和其他投资者沟通和讨论融资问题。匿名知情人士和一封致员工的电子邮件称,X 实验室正在采用一种新架构,能让实验项目更容易从部门剥离出来成为独立的创业公司,并得到 Alphabet 和外部支持者的支持。据一位知情人士透露,谷歌母公司 Alphabet 旗下专门研究前沿技术的实验室 X 正在裁员几十人,同时寻找外部投资者为内部项目提供资金。

程序员专区

NTP 协议作者 David Mills 去世,享年 85 岁

Vint Cerf 在 Internet Society 邮件列表上宣布 NTP(Network Time Protocol)协议作者 David L. Mills 于 1 月 17 日去世,享年 85 岁。1977 年,David Mills 就职于美国卫星通信公司 COMSAT,参与了互联网的前身阿帕网(ARPANET)相关的工作。当时的阿帕网缺乏一个单一可靠的时间同步系统。Mills 认识到时钟时间是一种无休止追求共识的结果。为解决阿帕网的时钟同步问题,他创建了名为 Network Time Protocol 的协议。N.T.P. 很快成为互联网的关键组成部分。到 1988 年 Mills 将 N.T.P.完善到能在几十毫秒内同步联网的计算机时间,Vint Cerf 形容这一成就是一种黑魔法。今天我们将时间同步视为一种理所当然,它对互联网至关重要,对人类文明也至关重要。电网、金融市场、电信网络等关键系统都依赖时间同步保持记录和分清因和果。几乎所有设备都运行 N.T.P. 它在数十亿台设备上运行,协调时间,社会从未像如此同步过。Mills 于 1971 年从密歇根大学获得计算机和通信科学的博士学位,2008 年荣休前在特拉华大学执教了 22 年。(Solidot)、

龙芯 LoongArch 在 Linux 6.8 内核中首次支持 Rust

1 月 22 日消息,龙芯中科正在积极为 LoongArch 架构适配 Linux 系统,在最新的 Linux 6.8 补丁中,龙芯已为 LoongArch 支持了 Rust Linux 内核。Linux 6.8 的 LoongArch 补丁还包括将最低 Clang 编译器版本提升至 v18、为架构添加内置 DTB 支持、更新默认内核配置文件以及各种错误修复。

另外,Linux 6.8 还带来了 Rust 工具链的升级。随着 Rust 开始适用于内核编程,越来越多的处理器架构已在 Linux 内核中支持 Rust。Linux 6.8 还拥有第一个 Rust 编写的网络 PHY 驱动程序,作为现有 C 语言驱动的替代品。随着 2024 年的进展,预计会出现更多适用于 Linux 内核的 Rust 驱动程序。