工作六年,看到这样的代码,内心五味杂陈......

87 阅读6分钟

以下文章来源 JAVA日知录 

工作六年的我,在那天下午,看到了令我终生难忘的代码,就在那一瞬间,我破防了......

图片

一、历史背景

图片

1.1 数据隔离

预发,灰度,线上环境共用一个数据库。每一张表有一个 env 字段,环境不同值不同。特别说明:env 字段即环境字段。如下图所示:图片

1.2 隔离之前

🖌️插曲:一开始只有 1 个核心表有 env 字段,其他表均无该字段;有一天预发环境的操作影响到客户线上的数据。为了彻底隔离,剩余的二十几个表均要添加上环境隔离字段。

当时二十几张表已经大量生产数据,隔离需要做好兼容过渡,保障数据安全。

1.3 隔离改造

其他表历史数据很难做区分,于是新增加的字段 env 初始化 all ,表示预发线上都能访问。以此达到历史数据的兼容。

每一个环境都有一个自己独立标志;从 application.properties 中读该字段;最终到数据库执行的语句如下:

SELECT XXX FROM tableName WHERE env = ${环境字段值} and ${condition}

1.4 隔离方案

最拉胯的做法:每一张表涉及到的 DO、Mapper、XML等挨个添加 env 字段。但我指定不能这么干!!!

图片

具体方案:自定义 mybatis 拦截器进行统一处理。通过这个方案可以解决以下几个问题:

  • 业务代码不用修改,包括 DO、Mapper、XML等。

    只修改 mybatis 拦截的逻辑。

  • 挨个添加补充字段,工程量很多,出错概率极高

  • 后续扩展容易

1.5 最终落地

在 mybatis 拦截器中, 通过改写 SQL。新增时填充环境字段值,查询时添加环境字段条件。真正实现改一处即可。考虑历史数据过渡,将 env = ${当前环境}修改成 env in (${当前环境},'all')

SELECT xxx FROM ${tableName} WHERE env in (${当前环境},'all') AND ${其他条件}

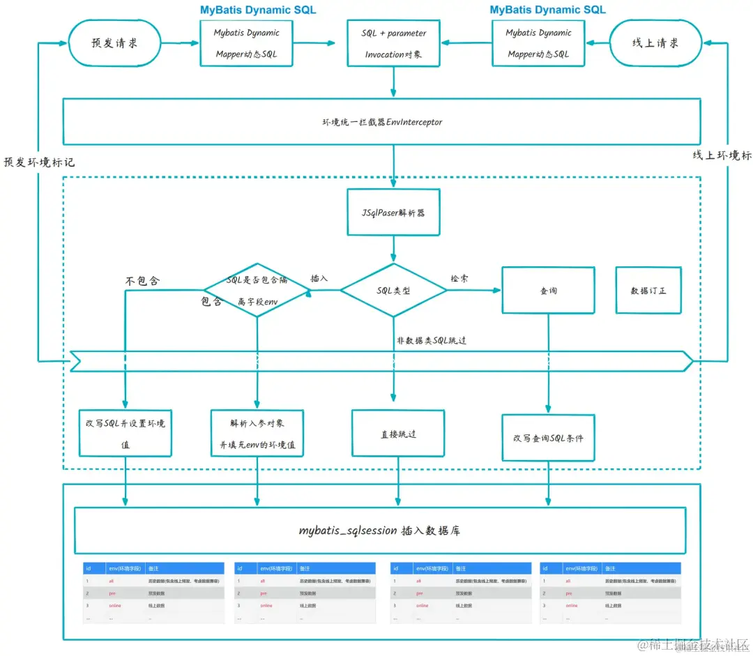
具体实现逻辑如下图所示:

图片

  1. 其中 env 字段是从 application.properties 配置获取,全局唯一,只要环境不同,env 值不同

  2. 借助 JSqlParser 开源工具,改写 sql 语句,修改重新填充、查询拼接条件即可。

    链接JSQLParser

思路:自定义拦截器,填充环境参数,修改 sql 语句,下面是部分代码示例:

@Intercepts(        {@Signature(type = Executor.class, method = "update", args = {MappedStatement.class, Object.class})})@Componentpublic class EnvIsolationInterceptor implements Interceptor {    ......    @Override    public Object intercept(Invocation invocation) throws Throwable {        ......        if (SqlCommandType.INSERT == sqlCommandType) {            try {                                insertMethodProcess(invocation, boundSql);            } catch (Exception exception) {                log.error("parser insert sql exception, boundSql is:" + JSON.toJSONString(boundSql), exception);                throw exception;            }        }
        return invocation.proceed();    }}

一气呵成,完美上线。

图片

图片

📚二、发展演变

图片

2.1 业务需求

随着业务发展,出现了以下需求:

  • 上下游合作,我们的 PRC 接口在匹配环境上与他们有差异,需要改造

SELECT * FROM ${tableName} WHERE bizId = ${bizId} and env in (?,'all')
  • 有一些环境的数据相互相共享,比如预发和灰度等

  • 开发人员的部分后面,希望在预发能纠正线上数据等

2.2 初步沟通

这个需求的落地交给了来了快两年的小鲜肉。在开始做之前,他也问我该怎么做;我简单说了一些想法,比如可以跳过环境字段检查,不拼接条件;或者拼接所有条件,这样都能查询;亦或者看一下能不能注解来标志特定方法,你想一想如何实现......

图片

(●ˇ∀ˇ●)年纪大了需要给年轻人机会。

2.3 勤劳能干

小鲜肉,没多久就实现了。不过有一天下午他遇到了麻烦。他填充的环境字段取出来为 null,看来很久没找到原因,让我帮他看看。(不久前也还教过他 Arthas 如何使用呢,这种问题应该不在话下吧🤔)

2.4 具体实现

大致逻辑:在需要跳过环境条件判断的方法前后做硬编码处理,同环切面逻辑, 一加一删。填充颜色部分为小鲜肉的改造逻辑。

图片

大概逻辑就是:将 env 字段填充所有环境。条件过滤的忽略的目的。

SELECT * FROM ${tableName} WHERE env in ('pre','gray','online','all') AND ${其他条件}

2.5 错误原因

经过排查是因为 API 里面有多处对 threadLoal 进行处理的逻辑,方法之间存在调用。简化举例:A 和 B 方法都是独立的方法, A 在调用 B 的过程,B 结束时把上下文环境字段删除, A 在获取时得到 null。具体如下:

图片

2.6 五味杂陈

当我看到代码的一瞬间,彻底破防了......

图片

queryProject 方法里面调用 findProjectWithOutEnv, 在两个方法中,都有填充处理 env 的代码。

2.7 遍地开花

然而,这三行代码,随处可见,在业务代码中遍地开花.......

图片

String oriFilterEnv = UserHolder.getUser().getFilterEnv();

UserHolder.getUser().setFilterEnv(globalConfigDTO.getAllEnv());



UserHolder.getUser().setFilterEnv(oriFilterEnv);

图片

改了个遍,很勤劳👍......

2.8 灵魂开问

图片

难道真的就只能这么做吗,当然还有......

  • 开闭原则符合了吗

  • 改漏了应该办呢

  • 其他人遇到跳过的检查的场景也加这样的代码吗

  • 业务代码和功能代码分离了吗

  • 填充到应用上下文对象 user 合适吗

  • .......

大量魔法值,单行字符超500,方法长度拖几个屏幕也都睁一眼闭一只眼了,但整这一出,还是破防......

内心涌动😥,我觉得要重构一下。

图片

📒三、重构一下

图片

3.1 困难之处

在 mybatis intercept 中不能直接精准地获取到 service 层的接口调用。只能通过栈帧查询到调用链。

3.2 问题列表

  • 尽量不要修改已有方法,保证不影响原有逻辑;

  • 尽量不要在业务方法中修改功能代码;

    关注点分离;

  • 尽量最小改动,修改一处即可实现逻辑;

  • 改造后复用能力,而不是依葫芦画瓢地添加这种代码

3.3 实现分析

  1. 用独立的 ThreadLocal,不与当前用户信息上下文混合使用
  2. 注解+APO,通过注解参数解析,达到目标功能
  3. 对于方法之间的调用或者循环调用,要考虑优化

同一份代码,在多个环境运行,不管如何,一定要考虑线上数据安全性。

3.4 使用案例

改造后的使用案例如下,案例说明:project 表在预发环境校验跳过

@InvokeChainSkipEnvRule(skipEnvList = {"pre"}, skipTableList = {"project"})
@SneakyThrows@GetMapping("/importSignedUserData")@InvokeChainSkipEnvRule(skipEnvList = {"pre"}, skipTableList = {"project"})public void importSignedUserData(    ......    HttpServletRequest request,    HttpServletResponse response) {    ......}

在使用的调用入口处添加注解。

3.5 具体实现

  1. 方法上标记注解, 注解参数定义规则

  2. 切面读取方法上面的注解规则,并传递到应用上下文

  3. 拦截器从应用上下文读取规则进行规则判断

图片

注解代码

@Target({ElementType.METHOD})@Retention(RetentionPolicy.RUNTIME)public @interface InvokeChainSkipEnvRule {
         * 是否跳过环境。默认 true,不推荐设置 false     *     * @return     */    boolean isKip() default true;
         * 赋值则判断规则,否则不判断     *     * @return     */    String[] skipEnvList() default {};
         * 赋值则判断规则,否则不判断     *     * @return     */    String[] skipTableList() default {};}

3.6 不足之处

  1. 整个链路上的这个表操作都会跳过,颗粒度还是比较粗

  2. 注解只能在入口处使用,公共方法调用尽量避免

🤔那还要不要完善一下,还有什么没有考虑到的点呢?拿起手机看到快12点的那一刻,我还是选择先回家了......

图片

📝 四、总结思考

图片

4.1 隔离总结

这是一个很好参考案例:在应用中既做了数据隔离,也做了数据共享。通过自定义拦截器做数据隔离,通过自定注解切面实现数据共享。

4.2 编码总结

同样的代码写两次就应该考虑重构了

  • 尽量修改一个地方,不要写这种边边角角的代码

  • 善用自定义注解,解决这种通用逻辑

  • 可以妥协,但是要有底线

  • ......

4.3 场景总结

简单梳理,自定义注解 + AOP 的场景

场景详细描述
分布式锁通过添加自定义注解,让调用方法实现分布式锁
合规参数校验结合 ognl 表达式,对特定的合规性入参校验校验
接口数据权限对不同的接口,做不一样的权限校验,以及不同的人员身份有不同的校验逻辑
路由策略通过不同的注解,转发到不同的 handler
......

自定义注解很灵活,应用场景广泛,可以多多挖掘。

4.4 反思总结

  • 如果一开始就做好技术方案或者直接使用不同的数据库

  • 是否可以拒绝那个所谓的需求

  • 先有设计再有编码,别瞎搞

4.5 最后感想

图片

在这个只讲业务结果,不讲技术氛围的环境里,突然有一些伤感;身体已经开始吃不消了,好像也过了那个对技术较真死抠的年纪; 突然一想,这么做的意义又有多大呢?