国产品牌GC6609与TM2209的参数分析,为什么适用于3D打印机,医疗器械等产品中

200 阅读1分钟

步进电机驱动的应用方案目前市场上大多选用国外品牌的电机驱动器,其中trinamic的TMC2208/2209在这一块的应用很广泛。但是由于市场越来越应激。,当前对于产品开发成本要求也越来越低,国产品地准出了相应的TMC2208/2209,因此trinamic的TMC2208/2209已经不具备优势。对于步进驱动方案,在这推荐的是国产品牌GLOBALCHIP的GC6609,能很好替代trinamic的TMC2208/2209.且具有静音,低振动,256细分,全方位保护,step/dir接口或uart接口,AGC自动幅度调整等功能。

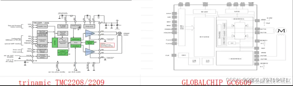
一,芯片内部框图

image.png

由此可以看出GLOBALCHIP的GC6609 内置自动增益控制环路(AGC),对可变负载实现力矩的自动调整补偿,保证力矩一致。电机保持时自动省电功能。 全方位的输出保护,包括过温保护,欠压保护,输出短路保护等。

GC6609与TMC6609参数对比:

image.png   通过参数对比芯麦的GC6609驱动器驱动电流能力更强,工作电压更广,step/dir接口或uart接口,AGC自动幅度调整,满足于3D打印机,医疗器械等产品的的驱动要求。而且GLOBALCHIP的GC6609最大优势在于其价格,相比于TMC6609可以节约更多成本,性价比非常高.而且也具有静音,低振动,256细分,全方位保护等功能