深入剖析MyBatis缓存机制

1,041 阅读13分钟

第1章:引言

大家好,我是小黑。今天我们要聊的是MyBatis的缓存机制。作为Java开发中经常使用的持久层框架,MyBatis以其灵活性和简便性而广受欢迎。但你知道吗,很多时候,正是因为这些特点,我们需要更深入地理解它的内部工作原理,尤其是缓存机制。这不仅能帮助我们更高效地使用MyBatis,还能在出现问题时快速定位和解决。

缓存机制,简单来说,就是暂时存储数据的一种方式,以便于快速访问。在MyBatis中,它主要用于减少数据库的访问次数,提高查询效率。MyBatis提供了两级缓存:一级缓存和二级缓存。这两种缓存有不同的作用域和生命周期,理解它们的区别对于使用MyBatis至关重要。

第2章:MyBatis缓存概览

一般来说,MyBatis的缓存分为一级缓存和二级缓存。一级缓存是默认开启的,它基于SqlSession级别,也就是说,只在SqlSession开启和关闭之间有效。而二级缓存则是基于namespace级别的,这意味着它可以跨SqlSession共享数据。

当咱们执行一个数据库查询时,MyBatis首先会查看缓存中是否已经有这个查询的结果。如果有,直接从缓存中获取数据,这样就避免了对数据库的访问,极大地提高了效率。如果没有,它才会执行SQL语句,然后将结果存入缓存。

来,我们用个简单的例子来看看一级缓存是怎么工作的。假设咱们有一个查询用户信息的操作,代码大概是这样的:

// 创建SqlSession
SqlSession sqlSession = sqlSessionFactory.openSession();
try {
    // 获取Mapper
    UserMapper mapper = sqlSession.getMapper(UserMapper.class);
    // 第一次查询,结果会放在一级缓存中
    User user = mapper.selectUserById(1);
    // 再次查询同一个ID的用户
    User sameUser = mapper.selectUserById(1);
} finally {
    sqlSession.close();
}

在这个例子中,第二次查询同一个ID的用户时,MyBatis不会再去执行SQL语句,而是直接从一级缓存中获取数据。这个过程对用户是透明的,但背后却节省了大量的数据库访问时间。

二级缓存的工作原理类似,不过它是跨SqlSession的。这意味着,即使SqlSession关闭了,只要是同一个namespace下的SqlSession,都可以访问到这个缓存。不过,使用二级缓存需要一些额外的配置。

明白了这些,咱们在使用MyBatis时就能更加得心应手了。知道怎么样,通过合理的缓存策略,可以大大提高应用的性能。不过,记得缓存也不是万能的,不当的使用同样会带来问题,比如数据不一致性等。所以,合理配置和使用MyBatis的缓存机制,对于开发高效、稳定的Java应用来说是非常关键的。

接下来,咱们继续深入探讨MyBatis缓存的具体细节,看看它是怎样在幕后默默优化我们的数据访问的。了解这些原理,对于咱们解决实际开发中遇到的性能瓶颈和问题是大有裨益的。别小看这些幕后的英雄,它们往往能在关键时刻大显身手。

MyBatis的一级缓存和二级缓存虽然目的相同,都是为了减少数据库的访问,提高效率,但它们的作用范围和使用方式却大有不同。掌握它们的特性和适用场景,能让咱们更加灵活地处理各种数据访问需求。

第3章:一级缓存深度解析

一级缓存的工作原理

一级缓存,也称为本地缓存,它默认是开启的。它的作用域是SqlSession。这意味着,当咱们在一个SqlSession中执行查询操作时,MyBatis会将查询结果存储在这个SqlSession的缓存中。如果后续有相同的查询操作,MyBatis会直接从缓存中获取结果,而不是再次访问数据库。

来看看一级缓存的一个简单示例。假设小黑现在要查询一个用户的信息,代码大致如下:

// 创建SqlSession
SqlSession sqlSession = sqlSessionFactory.openSession();
try {
    // 获取UserMapper接口
    UserMapper mapper = sqlSession.getMapper(UserMapper.class);
    // 查询用户信息,ID为1
    User user1 = mapper.selectUserById(1);
    // 再次查询相同ID的用户
    User user2 = mapper.selectUserById(1);
} finally {
    sqlSession.close();
}

在这个例子中,user1和user2其实是同一个对象。当第一次查询用户信息时,MyBatis将结果存储在一级缓存中。第二次查询相同ID的用户时,MyBatis直接从一级缓存中获取数据,而不需要再次访问数据库。

一级缓存的生命周期和作用域

一级缓存的生命周期和SqlSession一致。当SqlSession结束或关闭时,与之关联的一级缓存也就不存在了。这也是为什么它被称为本地缓存的原因。它只对当前的SqlSession有效,不能跨SqlSession共享数据。

管理一级缓存

虽然一级缓存默认是开启的,但在某些情况下,咱们可能需要清空或绕过缓存。比如,当执行了INSERT、UPDATE或DELETE操作后,缓存中的数据可能就不再是最新的了。这时候,咱们可以手动清空缓存,以确保数据的一致性。

// 执行更新操作
mapper.updateUser(user);
// 手动清空一级缓存
sqlSession.clearCache();

在这个例子中,更新操作之后,我们调用了sqlSession.clearCache()方法来清空缓存。这样做可以避免脏读,确保数据的准确性。

一级缓存是MyBatis为了提高数据处理效率而提供的一个特性。它在单个SqlSession的范围内有效,可以减少对数据库的访问次数。但同时,也需要注意它的生命周期和作用域,合理管理缓存,以避免数据不一致的问题。理解了这些,咱们在使用MyBatis时就能更加得心应手,有效提升数据处理的效率和准确性。

第4章:二级缓存深度解析

二级缓存的工作原理

二级缓存是基于namespace的。当多个SqlSession操作相同namespace的映射器(Mapper)时,它们可以共享同一个二级缓存区域。例如,如果多个SqlSession都使用了相同的UserMapper,那么它们就可以共享UserMapper的二级缓存。

在MyBatis配置文件中开启二级缓存是非常简单的。只需要在mybatis-config.xml文件中添加如下配置:

<configuration>
    <settings>
        <!-- 开启全局二级缓存 -->
        <setting name="cacheEnabled" value="true"/>
    </settings>
</configuration>

接下来,在Mapper映射文件中也需要进行配置:

<mapper namespace="com.example.mapper.UserMapper">
    <!-- 开启这个Mapper的二级缓存 -->
    <cache/>
    <!-- 其他SQL映射语句 -->
</mapper>

在这里,我们通过<cache/>标签开启了UserMapper的二级缓存。

使用二级缓存的步骤

使用二级缓存,需要先进行全局配置和Mapper级别的配置,接着就可以在实际的操作中体会到它带来的便利了。比如,当第一个SqlSession查询了某个用户的信息并关闭后,这个信息会被存储在二级缓存中。当另一个SqlSession再次查询相同的数据时,就可以直接从二级缓存中获取,而不必再次访问数据库。

这里用一个例子来说明:

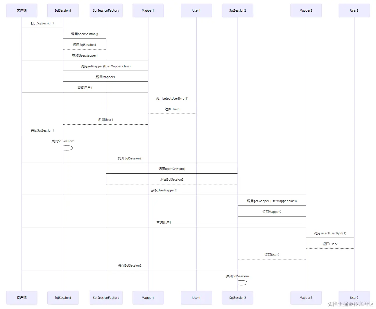
// 第一个SqlSession
SqlSession sqlSession1 = sqlSessionFactory.openSession();
try {
    UserMapper mapper1 = sqlSession1.getMapper(UserMapper.class);
    // 第一次查询,会将数据存储在二级缓存中
    User user1 = mapper1.selectUserById(1);
} finally {
    sqlSession1.close();
}

// 第二个SqlSession
SqlSession sqlSession2 = sqlSessionFactory.openSession();
try {
    UserMapper mapper2 = sqlSession2.getMapper(UserMapper.class);
    // 第二次查询,会尝试从二级缓存中获取数据
    User user2 = mapper2.selectUserById(1);
} finally {
    sqlSession2.close();
}

二级缓存的作用域与生命周期

二级缓存的生命周期跟SqlSessionFactory一致。它开始于SqlSessionFactory被创建,结束于SqlSessionFactory被关闭。二级缓存的作用范围是整个SqlSessionFactory范围内的所有SqlSession,只要它们操作相同的Mapper接口。

第5章:缓存策略与实现

不同缓存策略介绍

在MyBatis中,常见的缓存策略有:先进先出(FIFO)、最近最少使用(LRU)、软引用(Soft)和弱引用(Weak)。每种策略都有其特点和适用场景。

  1. FIFO(First In First Out):这种策略是按照对象进入缓存的顺序来移除它们。最早进入的对象会最先被移除。
  2. LRU(Least Recently Used):最近最少使用的对象会被首先移除。这种策略是基于对象被访问的次数和频率,适用于大部分缓存场景。
  3. 软引用(Soft Reference):在这种策略下,对象会被封装在软引用中。当JVM内存不足时,这些对象可能会被垃圾回收器回收。
  4. 弱引用(Weak Reference):类似于软引用,但生命周期更短。在JVM进行垃圾回收时,这些对象更有可能被回收。

自定义缓存策略

MyBatis允许我们自定义缓存策略。这意味着我们可以根据具体的应用需求设计和实现自己的缓存逻辑。比如,我们可能需要一个复合策略,结合LRU和软引用。

在MyBatis中,自定义缓存策略需要实现org.apache.ibatis.cache.Cache接口。这个接口包含了缓存操作所需的基本方法,如getObjectputObjectremoveObject等。

下面是一个简单的自定义缓存实现示例:

public class CustomCache implements Cache {
    // 缓存标识符
    private final String id;

    public CustomCache(String id) {
        this.id = id;
    }

    @Override
    public String getId() {
        return id;
    }

    @Override
    public void putObject(Object key, Object value) {
        // 实现添加缓存逻辑
    }

    @Override
    public Object getObject(Object key) {
        // 实现获取缓存逻辑
        return null;
    }

    @Override
    public Object removeObject(Object key) {
        // 实现移除缓存逻辑
        return null;
    }

    @Override
    public void clear() {
        // 实现清空缓存逻辑
    }

    @Override
    public int getSize() {
        // 实现获取缓存大小逻辑
        return 0;
    }
}

在这个自定义缓存中,我们定义了缓存的基本操作。根据实际需求,可以在这些方法中实现具体的缓存策略。

实例分析:选择合适的缓存策略

选择合适的缓存策略对于提高应用性能至关重要。例如,对于读多写少的应用,LRU可能是一个不错的选择。而对于内存敏感的应用,使用软引用或弱引用策略可能更合适。

第6章:缓存失效与维护

缓存失效的场景

在MyBatis中,缓存失效主要发生在以下几种情况:

  1. 数据更新:当执行UPDATE、DELETE或INSERT操作时,与这些操作相关的缓存数据可能会变得过时。此时,为了保证数据的一致性,需要使缓存失效。
  2. SqlSession关闭:对于一级缓存来说,当SqlSession关闭或者提交时,缓存就会失效。
  3. 手动清除:我们可以通过编程的方式手动清除缓存。

缓存维护的最佳实践

为了保证数据的准确性和一致性,咱们需要采取一些措施来维护缓存。下面是一些最佳实践:

  1. 合理使用缓存:不是所有情况都适合使用缓存。比如,对于经常变动的数据,使用缓存可能会带来更多的问题。
  2. 更新数据时清除缓存:在进行数据更新操作时,及时清除或更新相关的缓存。
  3. 合理配置缓存大小:避免缓存占用过多内存,合理配置缓存大小和清除策略。

如何处理缓存并发问题

在并发环境下,缓存可能会引起一些问题,比如脏读或者不一致的情况。处理这些并发问题,需要我们在设计时就考虑周全。

举个例子,如果两个用户同时读取并更新同一个数据,就可能产生并发问题。在这种情况下,咱们可以使用乐观锁或悲观锁来控制。乐观锁通常是通过版本号来实现,而悲观锁则是直接锁定数据行。

// 乐观锁更新数据的例子
public void updateUser(User user) {
    int version = user.getVersion();
    user.setVersion(version + 1);
    int result = mapper.updateUser(user);
    if (result == 0) {
        // 更新失败,数据可能已被其他用户修改
    }
}

在这个例子中,我们通过增加版本号来实现乐观锁。如果在更新时发现版本号不匹配,就意味着数据可能已经被其他用户更新,此时可以进行相应的处理,比如重试或者提示用户。

第7章:性能优化与实践案例

通过缓存优化MyBatis性能

MyBatis的缓存机制,如果使用得当,可以显著提升应用的响应速度和处理能力。这里有几个要点需要注意:

  1. 合理选择缓存级别:根据应用的具体需求,决定是使用一级缓存、二级缓存,还是两者结合。
  2. 适当配置缓存参数:根据数据量和访问频率,调整缓存大小、清除策略等参数。
  3. 避免不必要的缓存:对于频繁变动的数据,使用缓存可能会带来更多问题而非好处。

实战案例分析:在不同场景下的缓存应用

让我们通过一个实际案例来看看如何在MyBatis中应用缓存。假设小黑正在开发一个电商平台,其中商品信息的读取操作非常频繁,但更新操作相对较少。

在这种情况下,合理使用MyBatis的二级缓存是一个不错的选择。首先,我们需要在MyBatis配置文件中启用二级缓存,然后在商品信息的Mapper映射文件中添加缓存配置。

<mapper namespace="com.example.mapper.ProductMapper">
    <cache eviction="LRU" flushInterval="60000" size="512" readOnly="true"/>
    <!-- 其他SQL映射语句 -->
</mapper>

在这个配置中,eviction="LRU"指定了使用最近最少使用的清除策略,flushInterval="60000"表示缓存每60秒刷新一次

size="512"设置了缓存的大小,而readOnly="true"表明缓存数据是只读的。

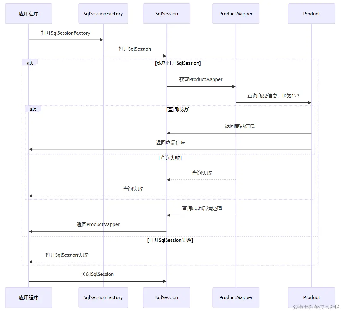
// 使用缓存查询商品信息的示例
SqlSession sqlSession = sqlSessionFactory.openSession();
try {
    ProductMapper mapper = sqlSession.getMapper(ProductMapper.class);
    // 查询商品信息,ID为123
    Product product = mapper.selectProductById(123);
    // 后续相同ID的查询将直接从缓存中获取数据
} finally {
    sqlSession.close();
}

在这个例子中,当第一次查询ID为123的商品信息时,查询结果会被缓存在二级缓存中。后续对同一商品的查询将直接从缓存中获取数据,从而减少数据库的访问次数,提高查询效率。

在实际应用中,还可以根据需要调整缓存的配置。比如,对于一些热门商品,可以将它们的信息缓存时间设置得更长一些;而对于那些不经常变动的数据,可以使用更大的缓存。

第8章:总结

本篇博客,咱们深入探讨了MyBatis的一级和二级缓存。一级缓存帮助我们在一个SqlSession内部减少对数据库的访问,而二级缓存则扩展了这种优化到多个SqlSession,甚至整个应用的范围。

我们还讨论了不同的缓存策略,如FIFO、LRU、软引用和弱引用,以及如何根据应用的需求选择合适的策略。通过案例,我们看到了缓存在实际应用中的威力,它可以显著提高性能,但同时也需要注意数据一致性和缓存维护的问题。

关于MyBatis缓存机制的深入分析就聊到这里。希望这些内容对大家有所帮助~