05.neuvector网络学习与管控实现

110 阅读6分钟

neuvector网络学习与管控实现

一、网络的策略学习

1.1.非主机模式的网络连接学习

agent进程侧:

调用taskAddContainer->taskInterceptContainer->programDP->DPCtrlAddTapPort为所有非host模式的容器向dp传送 DPAddTapPortReq对象数据.(当切换成保护模式后,都会调用DPCtrlDelTapPort),dp侧收到ctrl_add_tap_port信息后创建对应的 packet mmap对该容器的网络连接进行收集学习, dp侧调用dp_ctrl_update_connects方法向agent传送网络连接, agent侧通过grpc的方式调用sendConnections方法将网络连接给 controller,controller侧存储在consul中 ;

相关日志如下 :

image.png

dp侧
写在前面:

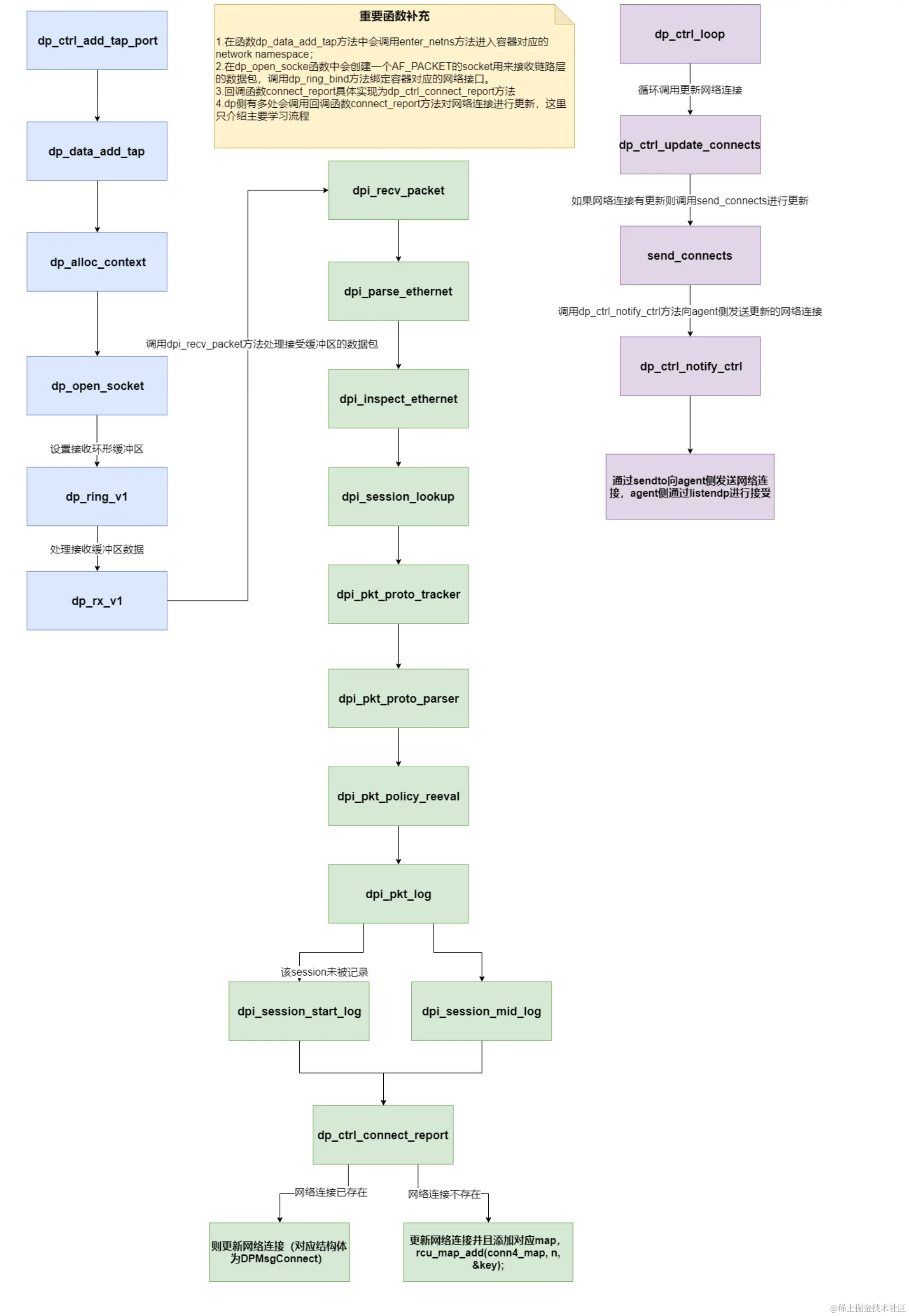
dp侧收到ctrl_add_tap_port数据后,执行路径如下dp_ctrl_handler->dp_ctrl_add_tap_port->dp_data_add_tap->dp_alloc_context- >dp_open_socket(创建AF_PACKET的socket并绑定容器的网络接口eth0)->dp_ring_v1(通过setsockopt创建的接收的环形缓冲区-) >dp_rx_v1( 对于缓冲区中的数据,循环调用dpi_recv_packet处理)→dpi_recv_packet(核心函数)

dp侧重要函数:

1.dp_open_socket主要调用逻辑如下:

  • 创建AF_PACKET的socket:对应代码fd = socket(AF_PACKET, SOCK_RAW, htons(ETH_P_ALL)); 作用: AF_PACKET是socket的一 种,用于在链路层(也就是OSI的二层)接收和发送数据包;
  • 调用dp_ring_v1函数通过setsockopt创建接收的环形缓冲区 ( 通过PACKET_RX_RING套接字选项创建接受的环形缓冲区), 并调用 dp_rx_v1方法,在dp_rx_v1中调用dpi_recv_packet循环处理缓冲区中的数据;
  • 调用dp_ring_bind将套接字绑定到对应的网络接口;

2.dpi_recv_packet中实现网络数据包的收集上报与管控, 对数据包进行解析后,形成相应的网络连接,主要调用函数如下:

  • 通过dpi_parse_ethernet 弄清楚第三层第四层网络协议方向后进行解析,以便如果数据包中存在任何威胁,可以正确记录日志; dpi_policy_cfg
  • 调用dpi_inspect_ethernet方法;

3.dpi_inspect_etherne主要调用函数如下:

  • dpi_session_lookup查找对应的session;
  • dpi_pkt_proto_tracker:设置tcp、udp、icmp等的跟踪器、记录相关行为并且判断部分内置威胁检测 ;
  • dpi_pkt_proto_parser:解析应用层协议;对于基于tcp的应用层协议,会在三次握手之后开始应用层协议解析,解析之后会将数据包对 应的appid赋到session中,提供给后面进行规则匹配;
  • dpi_pkt_policy_reeval:通过dpi_policy_reeval检查是否符合对应的策略,将agent侧网络规则\dlp\waf的动作转换 ;
  • dpi_pkt_log: 最终调用回调函数connect_report(也就是dp_ctrl_connect_report)对网络连接进行更新;

4.dp_ctrl_loop:实现轮询更新威胁日志、域名转换ip、网络连接、应用的mac地址信息 5.dp_ctrl_update_connects: 在dp_ctrl_loop方法中被调用,通过send_connects方法实现向agent侧发送解析后的网络连接; 6.dp_ctrl_notify_ctrl: 通过sendto方法实现向agent侧发送相关信息(网络连接、威胁日志、域名转换等)

dp侧主要流程如下:
下图为dp侧网络连接上报到agent实现流程图

image-20231219225721479.png

1.2.主机模式的网络连接收集

通过agent/probe/socket.go/下的getNewConnections方法获取host模式的网络连接, agent侧通过grpc的方式调用sendConnections方法将网络连接给controller,controller侧存储在consul中。

二、网络的管控实现(不对host模式的容器进行管控)

写在前面:

1.当enforce容器与dp连接时agent侧会调用taskDPConnect方法用于网络规则相关信息的的初始化以及调用DPCtrlAddSrvcPort方法实现配置连接vth-neuv网络接口的packet_mmap用于后续网络管控。 2.当切换成保护模式后,都会在programDP中调用DPCtrlDelTapPort 和DPCtrlAddMAC实现对原有的context进行释放以及mac地址的更 新。

2.1非网格代理容器的管控路径

agent侧:

学习模式→保护模式后 ,agent监听到consul中网络的策略改变,主要路径networkDerivedProc->systemConfigPolicy→updateContainerPolicyMode→changeContainerWire( 调用programUpdatePairs方法为被保护的容器在 Enforcer中创建进出的Veth pair )->programBridge->FwdPortPair( 创建新的tc规则。 过滤单播数据包到vth-neuv网络接口上进行管控)

dp侧:

写在前面: 1.agent侧连接dp时会在taskDPConnect方法中调用DPCtrlAddSrvcPort方法实现配置连接vth-neuv网络接口的packet_mmap; 2.保护模式会调用DPCtrlDelTapPort方法 ,流量数据包会经过vth-neuv网络接口,dp侧通过vth-neuv网络接口的packet mmap用于对数据 包进行管控,该packet mmap会设置用于传输的的环形缓冲区(PACKET_TX_RING)实现发包的功能; dp侧主要流程如下:

image-20231219225721479.png

主要函数

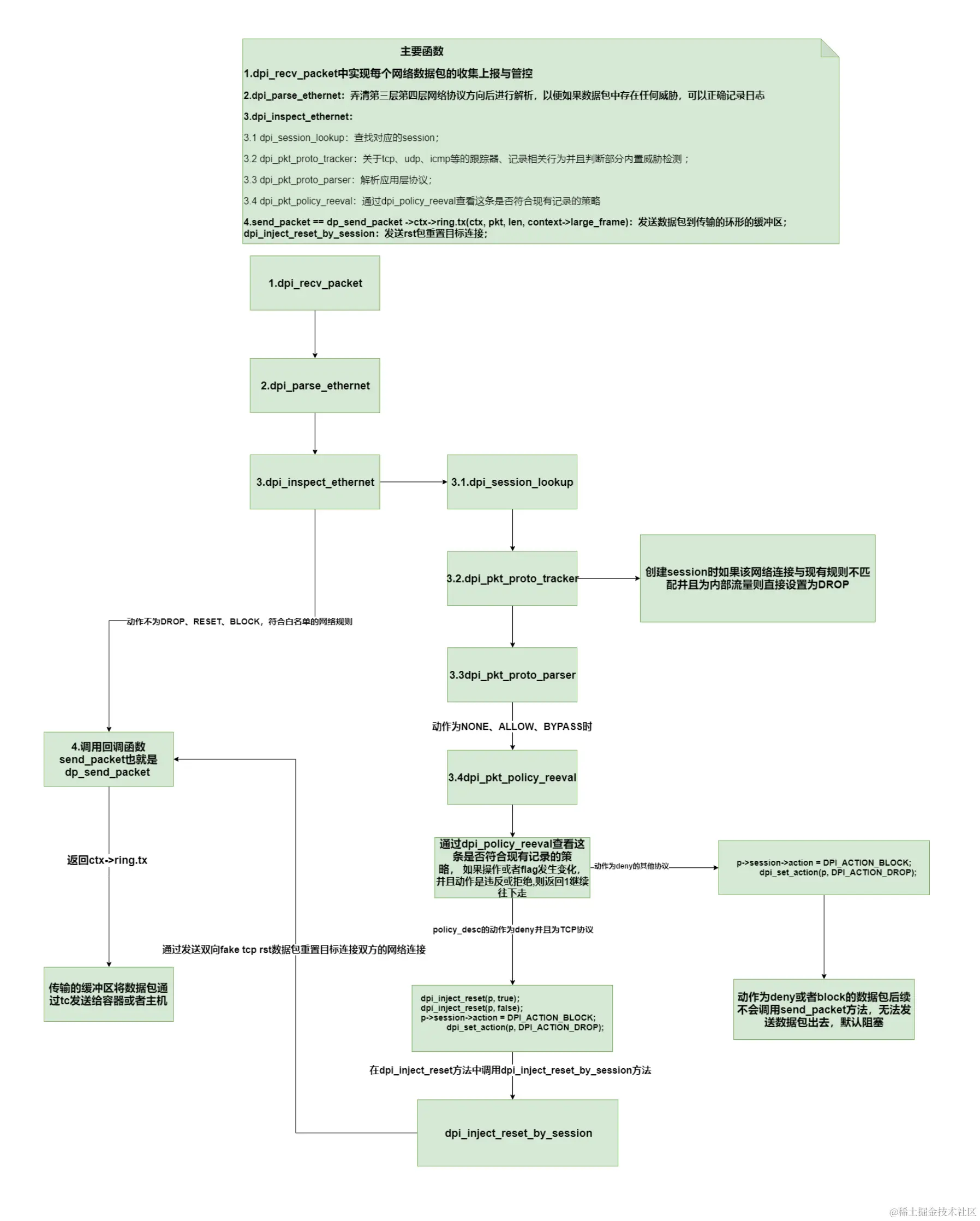
dpi_policy_reeval函数详细逻辑: 通过session中的policy同数据包进行规则匹配确定数据包action执行相应操作。 核心在于packet中的网络规则通过g_ep_map传入(即(dpi_policy_hdl_t *)p->ep→policy_hdl),通过解析packet得到(sip,dip,dport,proto, app)组成key(dpi_rule_key_t)。 将key同hdl中的policy_map和range_policy_map进行匹配,如果匹配到得到相应的action,如果匹配不到使用hdl中默认的action。 拿到action后针对不同类型的action进行拒绝和通过,udp拒绝直接丢包,tcp拒绝需要发送双向重置包到tx缓冲区,通过的请求会转发到tx缓冲区。

1 对于Tcp协议的主要管控路径:dpi_recv_packet-》dpi_parse_ethernet( 弄清第三层第四层网络协议方向后进行解析, 以便如果数据包中 存在任何威胁,可以正确记录日志)-》dpi_inspect_ethernet-》dpi_session_lookup(查找对应的session)-》dpi_pkt_proto_tracker(关 于tcp、udp、icmp等的跟踪器、记录相关行为并且判断部分内置威胁检测)-》dpi_pkt_proto_parser(协议解析)-》 dpi_pkt_policy_reeval-》存在不匹配的规则或者不知名的IP地址并且动作为deny以及tcp传输协议则调用dpi_inject_reset-》 dpi_inject_rese t_by_session( 将tcp的标志设置为RST tcph->th_flags = TH_RST,通过双向fake tcp rst包重置目标连接双方的网络连接 ) --》send_packet ==dp_send_packet -》 ctx->ring.tx(ctx, pkt, len, context->large_frame):发送数据包到传输的环形的缓冲区 -》传输的缓冲区将数据包 通过tc发送给容器或者主机

2 对于Udp、Icmp协议的主要管控路径: dpi_recv_packet-》 dpi_parse_ethernet( 弄清第三层第四层网络协议方向后进行解析, 以便如果数 据包中存在任何威胁,可以正确记录日志)-》 dpi_inspect_ethernet-》dpi_session_lookup(查找对应的session)-》 dpi_pkt_proto_tracker(关于tcp、udp、icmp等的跟踪器、记录相关行为并且判断部分内置威胁检测)-》dpi_pkt_proto_parser(协议解 析)-》dpi_pkt_policy_reeval-》动作设置DPI_ACTION_BLOCK-》动作为DROP、BLOCK、RESET时不会调用send_packet则默认阻塞

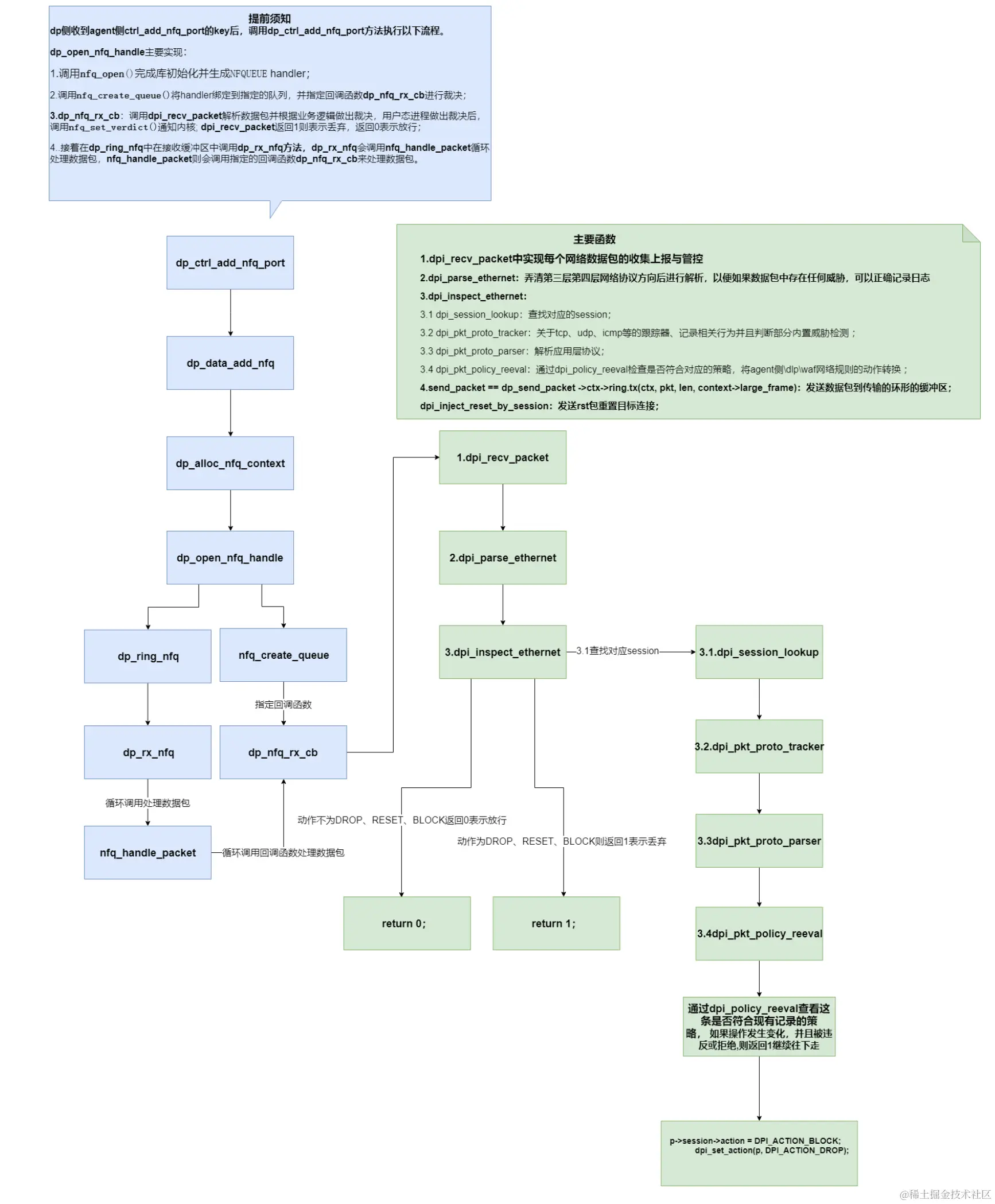
2.2通过服务网格代理的容器的管控路径( pod与外部通信的网络管控与非网格代理的容器一样,下面介绍的是代理容器与应用容器之间的网络管控)

agent侧:

学习模式→保护模式后 ,agent监听到consul中网络的策略改变,调用networkDerivedProc->systemConfigPolicy- >updateContainerPolicyMode→changeContainerWire->programProxyMeshDP(网格代理的容器tapProxymesh为true) 与非服务网格代理的容器相同,都会通过Enforceer做代理创建对应veth pair以及tc规则,这里不重复介绍。 在programProxyMeshDP方法中实现在容器的命名空间中使用NFQUEUE设置iptable规则,dp侧创建nfq句柄(nfq_open)

流程实现图如下:

image-20231226230358047

三、总结

网络这一部分涉及到的知识比较多,这里主要说一下主要流程和主要函数,如果大家感兴趣欢迎私聊;