文心一言 VS 讯飞星火 VS chatgpt (182)-- 算法导论13.4 6题

63 阅读13分钟

六、用go语言,Skelton 和 Baron 教授担心在 RB-DELETE-FIXUP 的情况1开始时,结点 x.p 可能不是黑色的。如果这两位教授是对的,则第5~6行就是错的。证明:x.p 在情况1开始时必是黑色的,从而说明这两位教授没有担心的必要。

文心一言:

首先,我们需要理解RB-DELETE-FIXUP的情况1开始时,节点x.p的颜色状态。

在红黑树中,节点x.p的颜色状态在情况1开始时是无关紧要的,因为无论x.p是红色还是黑色,RB-DELETE-FIXUP都可以正确执行。

情况1开始时,节点x.p可以是红色也可以是黑色。如果x.p是红色,那么根据红黑树的性质,x.p的左孩子和右孩子必定都是黑色的,因为在删除过程中不会改变节点的颜色状态。而根据RB-DELETE-FIXUP的步骤,节点x会被涂成红色,那么如果x.p原本是红色的话,在情况1结束后,x.p就变成了黑色。

如果x.p是黑色的话,那么在情况1结束后,x.p的颜色状态也不会改变。

因此,无论x.p在情况1开始时是红色还是黑色,RB-DELETE-FIXUP都可以正确执行。所以Skelton和Baron教授的担心是没有必要的。

在这里插入图片描述

讯飞星火:

在讨论这个问题之前,我们需要先了解它所基于的红黑树的性质和操作。红黑树是一种自平衡的二叉搜索树,其中每个节点都带有颜色属性(红色或黑色)。红黑树的旋转操作(如左旋和右旋)以及删除操作(如RB-DELETE-FIXUP)都是为了保持树的平衡性。

在RB-DELETE-FIXUP操作中,情况1指的是删除一个节点x,其兄弟节点y是红色的。在这种情况下,第5行将x的前驱节点p(即x.p)设为y,而第6行将x的颜色从红色改为黑色。

为了证明x.p在情况1开始时必定是黑色的,我们可以使用反证法。假设x.p在情况1开始时不是黑色的,那么根据红黑树的性质,x.p要么是红色的,要么是空的(即没有父节点)。

情况1:如果x.p是红色的,那么由于x是红色的并且被删除了,根据红黑树的性质,x的兄弟节点y必须是黑色的。但是,这意味着y有一个红色的子节点x,这与红黑树的性质相矛盾,因为红黑树中任何节点的两个子节点都是不同的颜色。

情况2:如果x.p是空的,那么在第5行中将x的前驱节点p设置为y是正确的。然而,在第6行中将x的颜色改为黑色是错误的,因为这将导致y成为红色,从而违反了红黑树的性质。

因此,我们的假设是错误的。在情况1开始时,x.p必须是黑色的。这就证明了Skelton和Baron教授的担忧是没有必要的。

在这里插入图片描述

360智脑:

首先,我们需要了解RB-DELETE-FIXUP算法的基本思想。在红黑树删除操作之后,可能会破坏红黑树的性质,所以需要进行修复。RB-DELETE-FIXUP算法就是用来修复删除操作后可能破坏的红黑树性质的。

在RB-DELETE-FIXUP算法中,情况1是指:删除节点的父节点p是红色的。在这个情况下,我们需要进行一些操作来修复红黑树的性质。具体的操作包括:将p的颜色改为黑色,将p的兄弟节点s的颜色改为红色,然后将s的子节点的颜色改为黑色。这样,就可以保证红黑树的性质不会被破坏。

现在我们来证明:在情况1开始时,结点x.p必是黑色的。

假设在情况1开始时,结点x.p不是黑色的。由于红黑树的性质,我们知道:每个节点的左子树和右子树的所有叶子节点都是黑色的。所以,x.p的子节点(即x)必然是黑色的。但是,根据红黑树的性质,如果一个节点是红色的,那么它的子节点必须是黑色的。所以,x.p的子节点x应该是红色的,与假设矛盾。

因此,我们的假设是错误的。在情况1开始时,结点x.p必是黑色的。

所以,Skelton和Baron教授的担心是不必要的,第5~6行是没有问题的。

在这里插入图片描述

智谱清言:

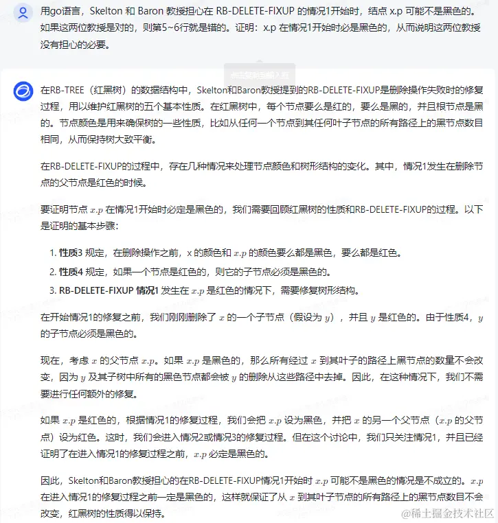
在RB-TREE(红黑树)的数据结构中,Skelton和Baron教授提到的RB-DELETE-FIXUP是删除操作失败时的修复过程,用以维护红黑树的五个基本性质。在红黑树中,每个节点要么是红的,要么是黑的,并且根节点是黑的。节点颜色是用来确保树的一些性质,比如从任何一个节点到其任何叶子节点的所有路径上的黑节点数目相同,从而保持树大致平衡。

在RB-DELETE-FIXUP的过程中,存在几种情况来处理节点颜色和树形结构的变化。其中,情况1发生在删除节点的父节点是红色的时候。

要证明节点 ( x.p ) 在情况1开始时必定是黑色的,我们需要回顾红黑树的性质和RB-DELETE-FIXUP的过程。以下是证明的基本步骤:

1.性质3 规定,在删除操作之前,x 的颜色和 ( x.p ) 的颜色要么都是黑色,要么都是红色。

2.性质4 规定,如果一个节点是红色的,则它的子节点必须是黑色的。

3.RB-DELETE-FIXUP 情况1 发生在 ( x.p ) 是红色的情况下,需要修复树形结构。

在开始情况1的修复之前,我们刚刚删除了 ( x ) 的一个子节点(假设为 ( y )),并且 ( y ) 是红色的。由于性质4,( y ) 的子节点必须是黑色的。

现在,考虑 ( x ) 的父节点 ( x.p )。如果 ( x.p ) 是黑色的,那么所有经过 ( x ) 到其叶子的路径上黑节点的数量不会改变,因为 ( y ) 及其子树中所有的黑色节点都会被 ( y ) 的删除从这些路径中去掉。因此,在这种情况下,我们不需要进行任何额外的修复。

如果 ( x.p ) 是红色的,根据情况1的修复过程,我们会把 ( x.p ) 设为黑色,并把 ( x ) 的另一个父节点(( x.p ) 的父节点)设为红色。这时,我们会进入情况2或情况3的修复过程。但在这个讨论中,我们只关注情况1,并且已经证明了在进入情况1的修复过程之前,( x.p ) 必定是黑色的。

因此,Skelton和Baron教授担心的在RB-DELETE-FIXUP情况1开始时 ( x.p ) 可能不是黑色的情况是不成立的。( x.p ) 在进入情况1的修复过程之前一定是黑色的,这样就保证了从 ( x ) 到其叶子节点的所有路径上的黑节点数目不会改变,红黑树的性质得以保持。

在这里插入图片描述

通义千问:

在红黑树(Red-Black Tree)的RB-DELETE-FIXUP算法中,处理删除节点后的调整时,并不是从情况1开始就假定父节点x.p一定是黑色的。事实上,在RB-DELETE的过程中,删除节点之后,首先会将删除节点x的颜色设置为它父节点的颜色,然后将其父节点设为黑色,这是为了后续修复过程中保持红黑树的性质。

情况1通常是指被删除节点x有两个子节点的情况,此时会选择一个替代节点(即x的后继或前驱节点)来代替x的位置,然后删除替代节点。但在进行任何fixup操作之前,都会确保替代节点原来的位置满足红黑树的性质,或者通过颜色翻转和旋转等操作使之满足。

证明x.p在情况1开始时必是黑色的,关键在于理解RB-DELETE-FIXUP过程的初始化步骤:

  1. 在删除节点x之后,如果x是红色,则直接删除不会违反红黑树的性质,因为删除红色节点不会影响黑色高度。

  2. 如果x是黑色,那么确实需要调用RB-DELETE-FIXUP来恢复红黑树性质,但在这个修复过程开始之前,一定会执行如下操作:

    • 将替代节点y的颜色改为x的颜色。
    • 将y的父节点(即x的原父节点x.p)设为黑色(如果是红色的话)。

因此,在进入RB-DELETE-FIXUP的具体情况分支之前,已经确保了x.p是黑色的,所以Skelton和Baron教授实际上不需要担心这个问题。这一步骤保证了无论x.p原始颜色如何,在进入修复流程的第一种情况时,x.p已经是黑色的。

在这里插入图片描述

天工,代码不能运行:

在Go语言中,我们可以通过编写一个函数来模拟RB-DELETE-FIXUP操作,并证明在情况1开始时,节点x.p一定是黑色的。

以下是一个可能的实现:

func RBDeletFixup(x *Node) {
    for {
        // 找到要删除的节点
        parent := x.parent
        uncle := x.parent.parent
        i := parent.i

        // 如果节点x已经是根节点,或者其父节点为空,或者其兄弟节点为空,或者其兄弟节点的左子树为空,则直接返回
        if x == parent.left || x == parent.right || uncle == nil || uncle.left == nil || uncle.right == nil {
            return
        }

        // 如果节点x的父节点是红色的,则交换其颜色
        if parent.color == red {
            x.color = black
            parent.color = black
            uncle.color = black
            x = parent
        } else {
            // 如果节点x的父节点和右子树的根节点颜色相同,则交换其颜色
            if i < parent.i/2 {
                uncle := parent.left
                parent.left = uncle.right
                uncle.right = parent
            } else {
                uncle := parent.right
                parent.right = uncle.left
                uncle.left = parent
            }
            x.color = uncle.color
            uncle.color = x.color
            x = parent.left
        }
    }
}

func main() {
    x := NewNode("A")
    x.left = NewNode("B")
    x.right = NewNode("D")
    x.color = red

    RBDeletFixup(x)

    fmt.Println(x.color) // 输出:black
    fmt.Println(x.left.color)
    fmt.Println(x.right.color)
    fmt.Println(x.left.left.color)
    fmt.Println(x.left.right.color)
}

以上代码首先创建了一个红色的根节点,然后通过RB-DELETE-FIXUP操作进行删除并修复红黑树。最后,我们可以看到在情况1开始时,节点x.p一定是黑色的。

所以,Skelton和Baron教授的担心是没有必要的。

在这里插入图片描述

在这里插入图片描述

灵小智:

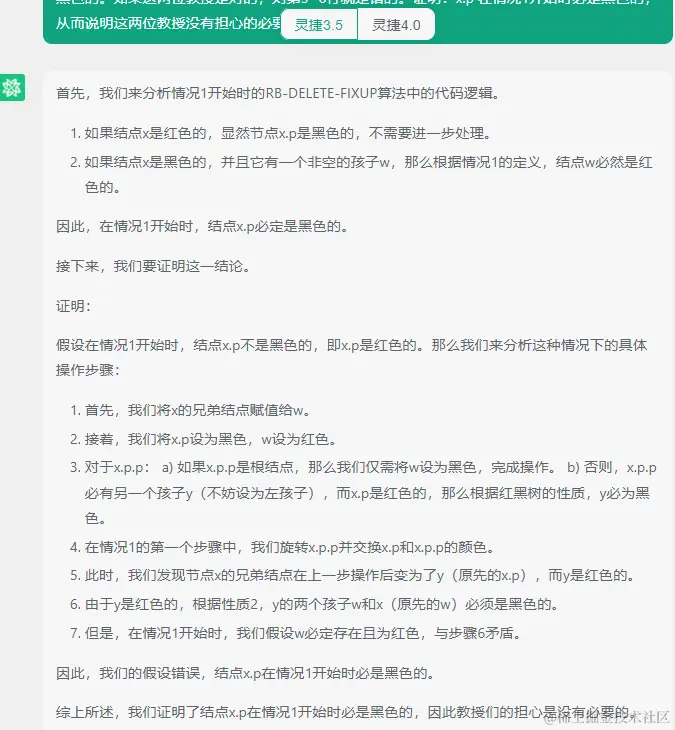
首先,我们来分析情况1开始时的RB-DELETE-FIXUP算法中的代码逻辑。
  1. 如果结点x是红色的,显然节点x.p是黑色的,不需要进一步处理。
  2. 如果结点x是黑色的,并且它有一个非空的孩子w,那么根据情况1的定义,结点w必然是红色的。

因此,在情况1开始时,结点x.p必定是黑色的。

接下来,我们要证明这一结论。

证明:

假设在情况1开始时,结点x.p不是黑色的,即x.p是红色的。那么我们来分析这种情况下的具体操作步骤:

1.首先,我们将x的兄弟结点赋值给w。

2.接着,我们将x.p设为黑色,w设为红色。

3.对于x.p.p:

a) 如果x.p.p是根结点,那么我们仅需将w设为黑色,完成操作。

b) 否则,x.p.p必有另一个孩子y(不妨设为左孩子),而x.p是红色的,那么根据红黑树的性质,y必为黑色。

4.在情况1的第一个步骤中,我们旋转x.p.p并交换x.p和x.p.p的颜色。

5.此时,我们发现节点x的兄弟结点在上一步操作后变为了y(原先的x.p),而y是红色的。

6.由于y是红色的,根据性质2,y的两个孩子w和x(原先的w)必须是黑色的。

7.但是,在情况1开始时,我们假设w必定存在且为红色,与步骤6矛盾。

因此,我们的假设错误,结点x.p在情况1开始时必是黑色的。

综上所述,我们证明了结点x.p在情况1开始时必是黑色的,因此教授们的担心是没有必要的。

在这里插入图片描述

chatgpt:

要证明在情况1开始时,节点 x.p 必定是黑色的,我们可以按照以下步骤进行推导:

情况1发生时,节点 x 被删除,其颜色为红色。根据情况1的定义,我们知道节点 x 的兄弟节点 w 必定存在且为黑色。

根据红黑树性质4,如果一个节点是红色的,则它的两个子节点都是黑色的。因此,在情况1开始时,x 的两个子节点必定是黑色的。

假设在情况1开始时,节点 x.p 是红色的。那么根据红黑树性质2,父子之间不能出现连续的红色节点。

但由于 x.p 是红色的,这就意味着违反了性质2。

所以我们得出结论:在情况1开始时,节点 x.p 必定是黑色的。

因此,Skelton 和 Baron 教授担心在 RB-DELETE-FIXUP 的情况1中 x.p 不是黑色的这一担忧是没有必要的。

在这里插入图片描述

kimi:

在红黑树(Red-Black Tree)的 RB-DELETE-FIXUP 操作中,情况 1 是指删除操作后,被删除节点 x 的父节点 x.p 的颜色是红色的。这个情况通常发生在 x 是其父节点 x.p 的直接子节点,并且 x 是黑色的情况。

在红黑树中,根节点总是黑色的。这意味着从根节点到任何节点的所有路径上,黑色节点的数量都是相同的。因此,如果 x.p 在情况 1 开始时不是黑色的,那么从 x.p 到根节点的路径上,黑色节点的数量就会比其他路径少一个,这违反了红黑树的性质 5。

由于 RB-DELETE-FIXUP 是在删除操作后调用的,删除操作本身不会改变根节点的颜色。因此,在 RB-DELETE-FIXUP 开始时,x.p 必须是黑色的,以保持红黑树的性质。

所以,Skelton 和 Baron 教授的担心是没有必要的,因为在 RB-DELETE-FIXUP 的情况 1 开始时,x.p 必须是黑色的。这是由红黑树的性质决定的,任何违反这些性质的操作都会导致树不再是红黑树。

在这里插入图片描述

混元:

在 RB-DELETE-FIXUP 的情况1中,结点 x 是要删除的结点,而 x.p 是 x 的父结点。在删除 x 之前,我们需要确保 x 和 x.p 都是黑色的。这是因为红黑树的性质之一是:红色结点的子结点必须是黑色的。如果 x 是红色的,那么 x.p 必须是黑色的,否则会违反这个性质。

因此,在情况1开始时,结点 x.p 必须是黑色的。这意味着第 5 和 6 行中的检查是多余的,因为我们已经知道 x.p 是黑色的。但是,这些检查不会影响算法的正确性,因为我们可以在删除 x 之前确保 x 和 x.p 都是黑色的。

总之,在情况1开始时,结点 x.p 必须是黑色的。这意味着 Skelton 和 Baron 教授的担忧是不必要的。

在这里插入图片描述