gpt的小技巧三、结构化提示

102 阅读1分钟

ChatGPT.png 大家好,今天讲的是gpt的小技巧三、结构化提示

让 GPT 输入我们想要的格式,例如输出 markdown、表格等格式。

AIPRM.png 在提问时,按照规律格式进行提问,会得到一样的格式提问,如下图所示:

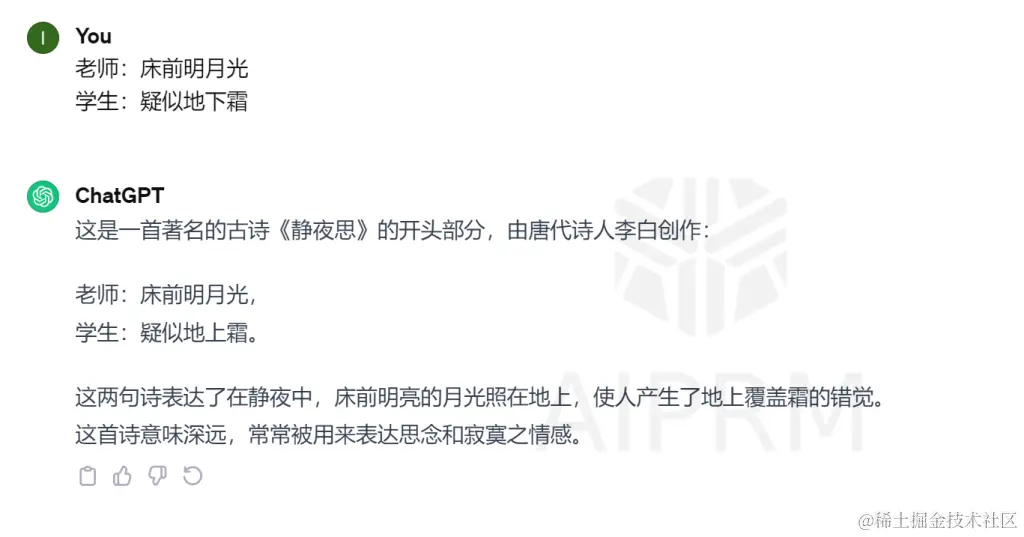
You.png 当我提问老师:举头望明月;学生:低头思故乡。这时候 GPT 猜不出我想要按照格式进行回答。它以为是让它分析诗句表达的情感。当我提问老师:床前明月光;学生:疑似地下霜;老师:举头望明月。这时候 GPT 就很容易猜出学生:低头思故乡。

可以按照给出的既定格式进行书写。

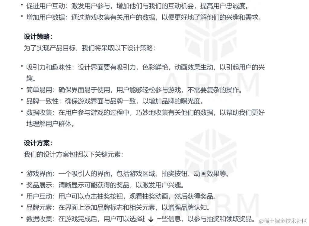
对于一个设计方案,我让 GPT 按照:项目背景+产品目标+设计策略+设计方案+设计验证,五个部分进行补全。如下图所示:

我要微一个游戏油奖的H5U没计,请以下蛋5个维度.png

促进用户至动:激发用户参与,增加他们与我们的互动机会,提商用户思减廣。.png

为了验证设计计的有效性,我们烤进行以下漢出和0评信:.png 通过===进行区分,这样 GPT 可以好的区分提问重点,%是为了区分标题。

这样 GPT 就给出初步的答案,将部分不满意的地方,让 GPT 重写。在不断地提问中,获得佳答案。使用 GPT 可以大幅度提高我们的工作效率。