首页
沸点
课程
数据标注
HOT
AI Coding
更多
直播
活动
APP
插件
直播
活动
APP
插件
搜索历史
清空
创作者中心
写文章
发沸点
写笔记
写代码
草稿箱
创作灵感
查看更多
登录
注册
数据资产管理系统
JayZ
2024-01-17
51
阅读1分钟
1.产品功能清单
2.产品功能
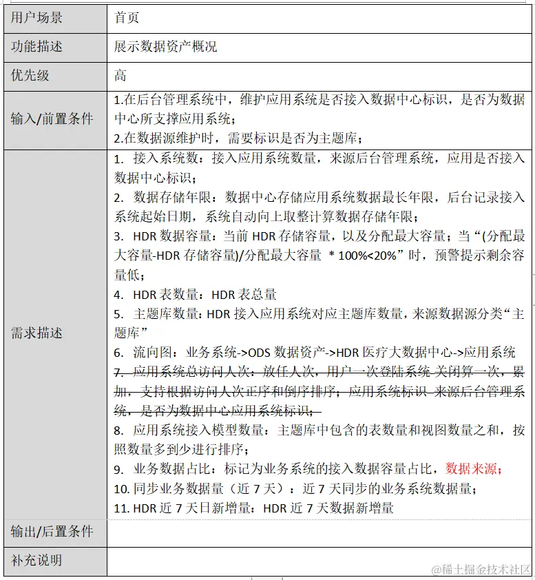
2.1 首页
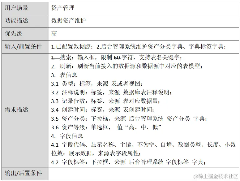
2.2 资产管理
2.3 数据预览
JayZ
高级产品经理
39
文章
7.8k
阅读
4
粉丝
目录
收起
1.产品功能清单
2.产品功能
2.1 首页
2.2 资产管理
2.3 数据预览