区域健康数据开放平台

81 阅读1分钟

1.产品功能清单

image.png

2.产品功能

2.1 平台统计概览

image.png

image.png

image.png

2.2 数据源管理

image.png

image.png

2.3 表开放管理

image.png

image.png

2.4 表开放配置

image.png

image.png

image.png

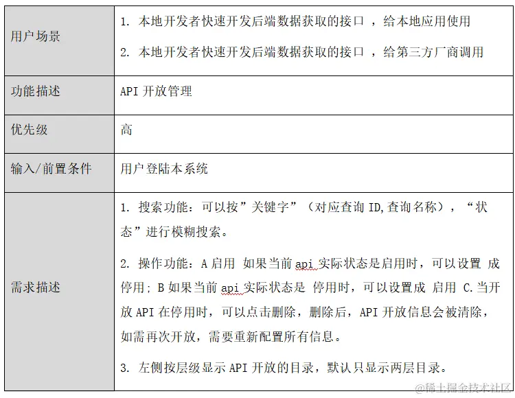
2.5 API开放管理

image.png

image.png

image.png

2.6 SQL配置

image.png

image.png

image.png

2.7 测试和发布API

image.png

image.png

image.png