理解 JavaScript 中构造函数、原型、实例、原型链之间的关系

210 阅读5分钟

前言

我认为,构造函数、原型、实例、原型链之间的关系贯穿了整个开发流程。无论是公司大型项目,还是个人项目,都一直在使用它们之间的特性。单独把每个点拎出来讲没有太大意义,把它们之间的关系联系起来,那才是核心。

构造函数

不管是通过声明的方式创建构造函数,还是通过函数表达式的方式创建构造函数,创建成功后,在构造函数上都会有一个 prototype 属性,作为原型的引用。

function Person() {}
console.log(Person.prototype); // 原型(本质就是一个js对象)

原型也叫原型对象, 在它身上有一个默认属性 constructor ,指回构造函数,可以说原型和构造函数之间是循环引用吧。(其实原型对象上面还有一个默认的隐性属性,即:[[prototype]] 或称为 proto,指向原型的原型。后面再详细介绍)

function Person() {}
console.log(Person.prototype.constructor === Person); // true

实例

构造函数通过 new 关键字创建一个实例的时候,实例身上会被赋予一个内部的 [[prototype]] 属性,该属性会指向创建它的构造函数的原型。脚本中没有访问这个[[prototype]]特性的标准方式,但是 Firefox、Safari、 Chrome 中会在每个对象上暴露__proto__属性,通过这个属性可以找到实例的原型。此时可以得出:

function Person() {}
let person = new Person();

console.log(person.__proto__ === Person.prototype); // true

在其他实现中,这个特性被完全屏蔽了。也可以通过 Object上的静态方法 getPrototypeOf() ,来访问实例上内部的 [[prototype]] 属性。

function Person() {}
let person = new Person();

console.log(person.__proto__ === Object.getPrototypeOf(person)); // true

原型

通过上面对构造函数和实例的讲解,可以发现两者都和原型有微妙的关系......

现在我们大概知道原型就是一个对象,既然它是一个对象,也就意味着它身上会有一个内部的 [[prototype]] 属性,指向它的原型,它其实是 Object 的一个实例。

function Person() {}

console.log(Person.prototype.__proto__); // 返回 Object 的原型
console.log(Person.prototype.__proto__.constructor === Object); // true

原型与构造函数的关系

function Person() {}

console.log(Person.prototype.constructor === Person); // true

原型与实例的关系

function Person() {}

let person = new Person();
console.log(person.__proto__ === Person.prototype) // true

原型与构造函数关系

那么会有人问?实例是构造函数new的一个对象,构造函数与实例有关系吗?回答这个问题,首先要了解下,new 的过程发生了什么?

具体步骤:

  1. 在内存中创建了一个新对象;
  2. 将新对象的隐性属性 [[prototype]] 指向构造函数的 prototype 属性;
  3. 将构造函数中 this 包含的内容,作为实例的一个副本(即this 指向对象);
  4. 执行构造函数中的内部代码(给新对象添加属性)

🔨敲黑板!重点❗️ 答案就是:构造函数和实例之间是没有直接联系的,但是它们与原型对象有联系,可以将原型理解为一座桥梁,使实例和构造函数实现沟通

原型涉及的几个常用方法

  • hasOwnProperty。Object 原型对象上的方法。可以检测某个属性是否是对象的自有属性。
function Person() {
    this.name_ = '柯腾' // new之后,会成为person实例的一个实例属性副本(自有属性)
}
Person.prototype.age = 25; // Person原型上的属性

let person = new Person();
person.name = 'keteng'; // 动态添加的属性(自有属性)

console.log(person.hasOwnProperty('name_')); // true
console.log(person.hasOwnProperty('name')); // true
console.log(person.hasOwnProperty('age')); // false
  • isPrototypeOf。Object 原型对象上的方法。在原型对象上使用,可以检测实例是否在某个原型链中。
function Person() {
    this.name_ = '柯腾'
}
function Animal() {}

let person = new Person();
let animal = new Animal();

console.log(Person.prototype.isPrototypeOf(person)); // true
console.log(Person.prototype.isPrototypeOf(animal)); // false (animal和Person.prototype没有关系)
  • getPrototypeOf。Object 的静态方法,和对象的 __proto__属性结果一致,都指向实例的原型对象。
function Person() {}
let person = new Person();

console.log(person.__proto__ === Object.getPrototypeOf(person)); // true (都指向Person的 prototype 属性)
  • in 运算符。只要某个属性在原型链中可以访问到(不论是在来自实例还是原型),就返回 true。
function Person() {
    this.name_ = '柯腾'
}
Person.prototype.age = 25;

let person = new Person();
person.name = 'keteng';

console.log('name_' in person); // true (来自实例)
console.log('name' in person); // true (来自实例)
console.log('age' in person); // true (来自原型)
  • instanceof运算符。用来检测构造函数的 prototype 属性是否在某个实例的原型链上(用来检测实例是否是构造函数创建的)
function Person() {
    this.name_ = '柯腾'
}

let person = new Person();

console.log(person instanceof Person); // true (Person.prototype属性在person的原型链上)
console.log(person instanceof Object); // true (Object.prototype属性在person的原型链上)

原型链

其实上面的介绍已经涉及了原型链,它就是属性查找机制线路。

查找某个属性,首先会先在实例上查找是否存在,如果找不到,就会去实例的原型上查找,还找不到,就去原型的原型查找,再找不到,就会返回 undefined。这个查找机制形成的这个结构,就是原型链。

举个例子:

function Person() {
    this.name_ = '柯腾'
}

let person = new Person();
person.age = 25;

console.log(person.name_); // 柯腾
console.log(person.age); // 25
console.log(person.age_); // undefined

对于 name_,首先会先去 person 实例上查找是否存在 name_ 属性,显然没有找到,然后通过__proto__去原型对象上查找,发现确实存在,然后输出;

对于 age,首先会先去 person 实例上查找是否存在 age 属性,发现直接就存在了(在实例对象上动态赋值的),然后输出;

对于 age_,首先会先去 person 实例上查找是否存在 age_ 属性,显然没有找到,然后通过__proto__去原型对象上查找,发现还是没有找到,然后再通过__proto__去原型的原型上查找,也没有找到,最终原型链会终止于Object.prototype__proto__指向null,输出 undefined。

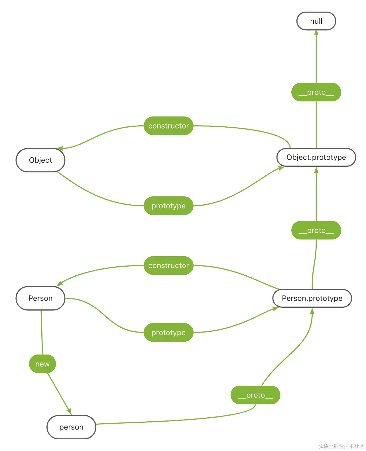
综上

综上所述,对着这张图,应该就很好理解了。

❗️这里强调一下,任何函数的默认原型都是一个 Object 的实例,这意味着这个实例的内部指针__proto__会指向 Object.prototype。其实,这也是为什么自定义类型能够使用包括 toString()、valueOf() 等在内的所有默认方法。

最后

以上是我现阶段的一些理解,希望能够帮助到大家。如果觉得写的不错,可以点个赞。