分布式技术面试实战

96 阅读6分钟

欢迎关注公众号:【11来了】 发送 “资料” 可以下载Redis、JVM系列文章PDF版本!

作者为在读研究生,目前研二,计划在公众号记录学习常用中间件笔记,以及明年更新面试经历!

分布式技术面试实战

如果跟面试官聊到了 分布式 这方面的内容,该怎么去聊呢,或者说是面试官会去问哪些内容呢,下面对分布式面试内容进行分析

目前主流的微服务框架主要就是两个 DubboSpring Cloud,可能有些项目使用 Dubbo,有些使用 Spring Cloud

其实两者最主要的区别就在于 生态,Spring Cloud 的生态很丰富,提供了注册中心、网关、服务熔断、服务限流等等很完善的一系列组件,功能比 Dubbo 丰富很多,而 Dubbo 设计的目的主要是作为一个 RPC 服务框架 使用,专注于服务注册、服务发现、负载均衡等服务治理的功能

简单来说,就是 Dubbo 主要是为了高性能的服务调用,而 Spring Cloud 是为了提供一套完整的微服务解决方案,而 Spring Cloud Alibaba 则整合了 Spring Cloud 和阿里巴巴的一些开源组件,如 Nacos、Dubbo、Sentinel 等等,通过 Spring Cloud Alibaba 可以迅速的将 Spring Cloud 接入阿里中间件,搭建分布式系统

技术选型

那么先来思考第一个问题:你们公司微服务框架选用了哪一种,为什么这样选择呢?

简单来说,可以从 公司的需求对哪一种微服务框架更加熟悉 这两方面来说,就比如说,我对 Dubbo 更加熟悉,那么肯定使用 Dubbo,这样对于前期生产成本以及后期维护成本都是大大降低了,其实选用哪一种技术,也不用说的很天花乱坠,只要说明需求即可

其次,可以去 Dubbo 官网,Dubbo 在官网也有与 Spring Cloud 的比较

如 Spring Cloud 存在了一些问题如下,而这些问题也就是 Dubbo 的优势:

  • 落地成本以及后期维护成本大
  • 欠缺服务治理功能,尤其负载均衡、流量路由方面较弱
  • 基于 HTTP 进行通信,性能不如 RPC 框架

技术原理

那么假如说,微服务框架选择了 Dubbo,那面试官肯定是要问问你有没有看过 Dubbo 的源码呢?原理了解吗?

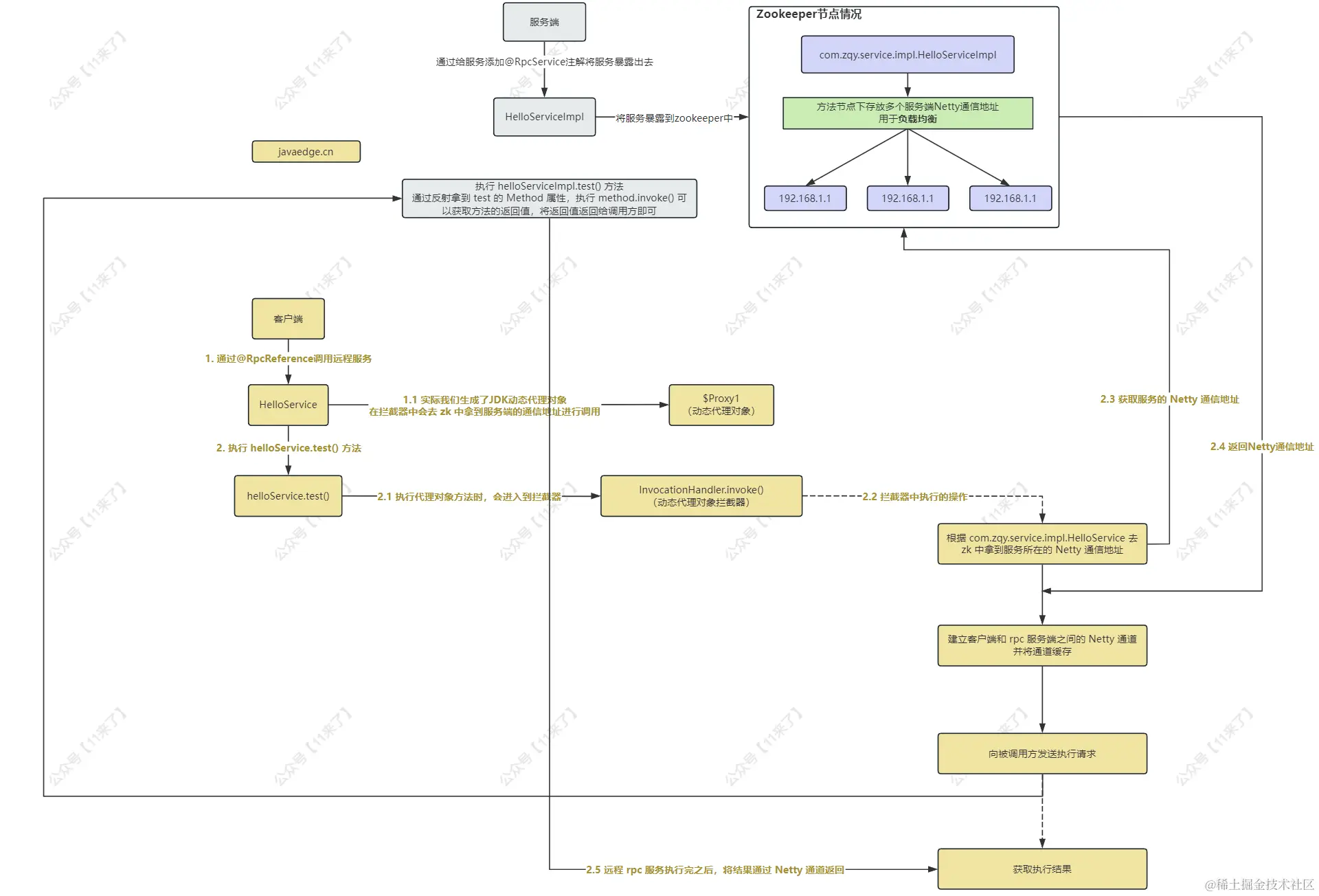
这里我就以 Dubbo 来举例,如果你使用 Spring Cloud 或 Spring Cloud Alibaba,问题都是类似的,你一定要对这个问题,画一个原理的流程图,可以和面试官清晰的讲解出来,Dubbo 整理的流程图我也画出来了,如下图,流程我也写成文字:

  1. 每个服务提供者都会去注册中心注册自己,包括自己的地址(ip+port)

  2. 服务消费者去消费时,从注册中心(Dubbo 使用 ZooKeeper 作为注册中心)中拉取服务列表

  3. 消费者会去为远程代理对象创建一个动态代理对象,通过动态代理来拦截方法的执行

  4. 在代理对象的拦截中,会去执行一系列的操作

    1. 负载均衡,选择一台机器进行通信
    2. 选择一种通信协议:Dubbo 提供了自定义的高性能 rpc 通信协议
    3. 将请求进行封装,并且序列化
    4. 通过网络通信框架,将远程调用请求传给 Dubbo 服务提供者
  5. Dubbo 服务提供者收到后,也会进行一系列操作解析请求,最后调用本地服务,将执行结果返回给服务消费者

由面到点

整体的一个 Dubbo 原理说完之后,肯定会从 Dubbo 某一个具体的功能切入,比如说一下 Dubbo 底层的网络通信机制原理,这其实考察的就是 Dubbo 底层网络通信框架 Netty 的原理,只要讲一下 Netty 如何进行网络通信,以及 Netty 的线程模型是怎样的就可以了

具体的技术细节就不说了,这里主要说一下面试的逻辑,只有熟悉面试官的逻辑之后,才可以更好的去准备面试

系统设计层面

并且对于一个技术,可以多去看一下它的官网,看一下官网怎么说这个技术的优点,以及它的架构设计!

Dubbo 在系统设计层面,如何实现了它的高度可扩展能力呢?使用了 SPI 来实现

Dubbo 中将核心的组件全部接口化,组件和组件之间的调用全部依托于接口,之后再动态去寻找配置的实现类,如果没有配置,就去使用默认的实现类

并且 Dubbo 提供了配置自己实现的组件的功能,如果你自己实现了一个组件,通过配置,可以在 Dubbo 运行的时候,直接使用你的组件而不是默认的组件

Dubbo 提供了很多的 SPI 扩展实现,如:

  • 协议扩展
  • 调用拦截扩展
  • 集群扩展
  • ...

更多细节可以查看 Dubbo 官方文档

自己设计

如果面试官让你自己设计一个 RPC 框架,你该从哪些方面来设计呢?

这个东西,其实也没法简简单单说清楚,其实也就是问你 Dubbo 底层的原理,只不过,让你自己设计,可能并不需要太复杂的功能,你需要可以从整体流程来说一下 RPC 框架需要哪些功能部分,那么接下来我就简单从各个功能来说一下:

  • 注册中心:RPC 框架是需要服务之间进行调用,那么一定要有一个地方去存储服务的地址,可以进行 服务注册服务发现 的功能的,注册中心使用 ZooKeeper 实现
  • 动态代理:RPC 框架中,服务消费者肯定是没有服务提供者的一个实例对象的,因为他们分布在不同机器上,所以需要去创建动态代理对象
  • 负载均衡:这个是在消费方实现的,消费者从注册中心拉取到服务提供者的地址,可以根据多个地址进行负载均衡
  • 序列化、网络通信:消费者最终会将调用请求发送到服务提供者去,最终服务提供者执行完本地方法,再将执行结果给返回,这其中通信框架可以使用 Netty(高性能网络通信),并且需要将调用请求序列化为二进制的字节数组,才可以通过网络发送出去

我自己也写过一个 RPC 框架,这里将流程图给出来,可以看一下整体的 rpc 调用流程是怎样的: